Suppr超能文献

通过综合生物信息学分析和实验验证探究糖皮质激素在肝细胞癌中的作用

The role of glucocorticoids in hepatocellular carcinoma through integrated bioinformatics analysis and experimental validation.

作者信息

Wang Ao, Yin Xia, Li Shijie, Fu Yurou, Jiang Tao, Fu Jinfeng

机构信息

Department of Pathology, Affiliated Hospital of Panzhihua University, 27 Taoyuan Street, Panzhihua, 617000, Sichuan, People's Republic of China.

出版信息

Sci Rep. 2025 Jul 25;15(1):27094. doi: 10.1038/s41598-025-12839-1.

Abstract

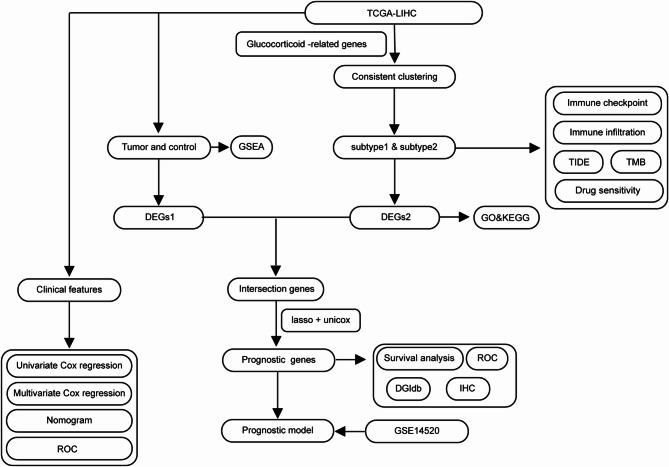
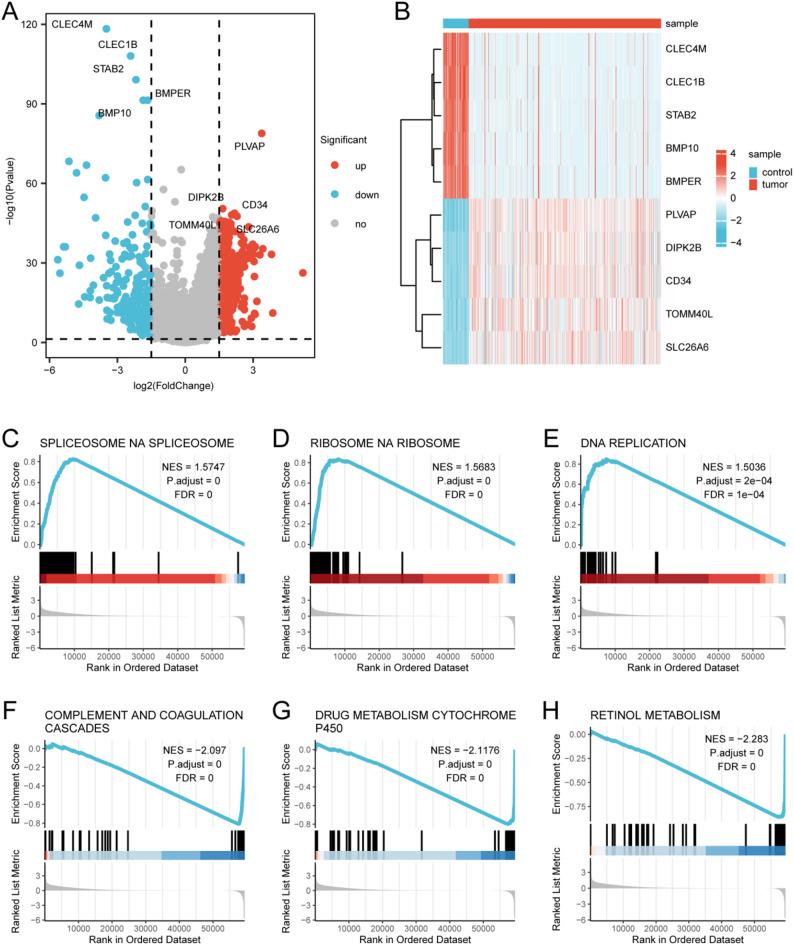
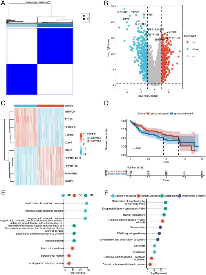
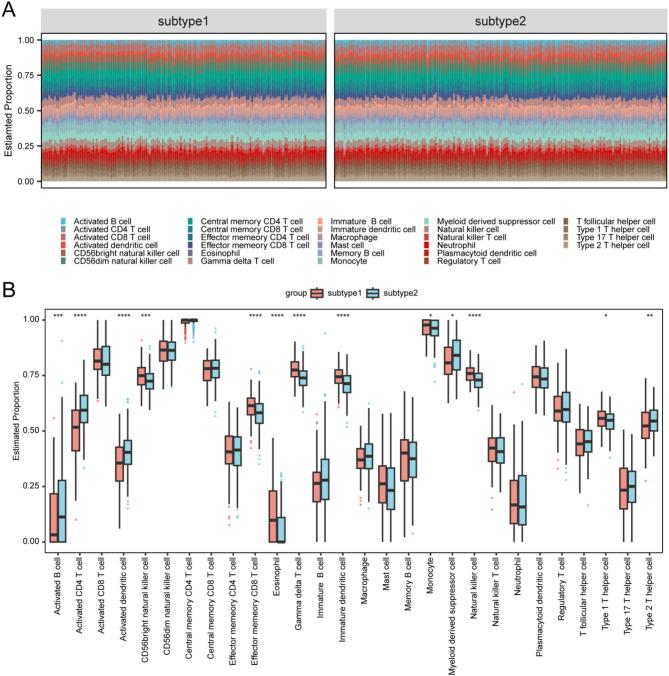
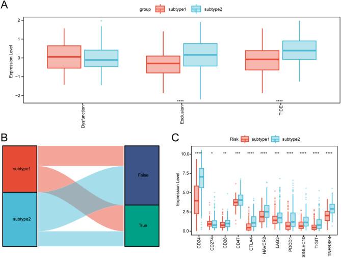
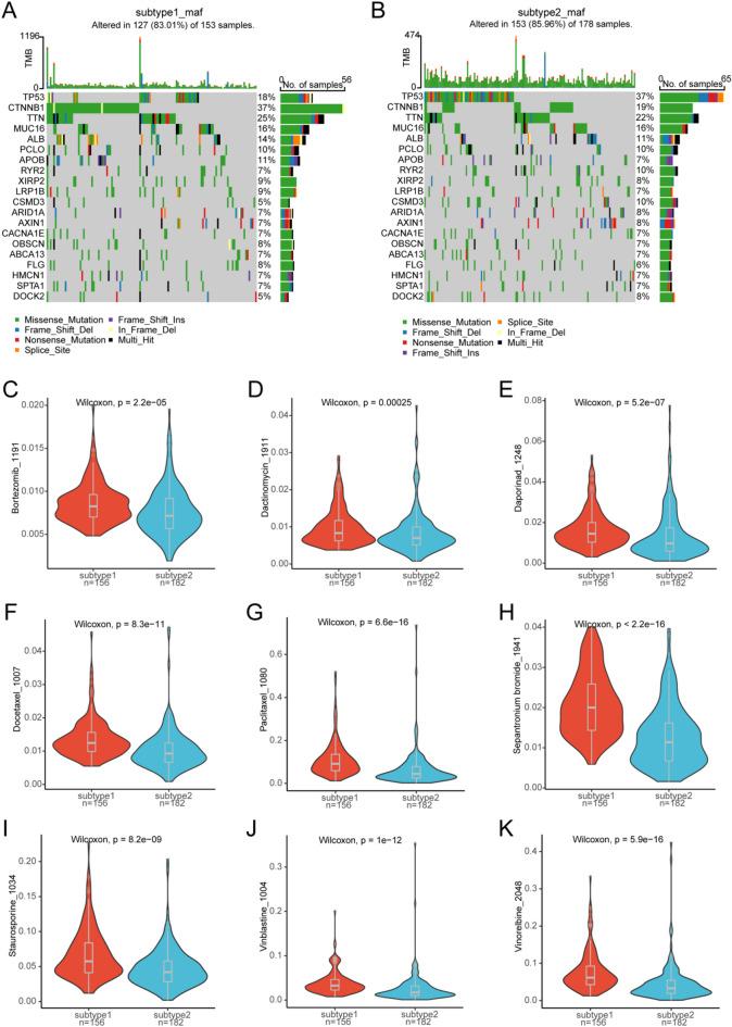
The most widespread primary liver cancer around the world is hepatocellular carcinoma (HCC), and its rising incidence and mortality rates are major challenges for public health. This study investigates the role of glucocorticoids in HCC, focusing on their associated phenotypic genes and their impact on patient prognosis. Utilizing comprehensive bioinformatics approaches, a total of 751 differentially expressed genes were identified, with 470 showing increased expression and 281 showing decreased expression in tumor samples. Gene set enrichment analysis (GSEA) indicated that tumor samples showed significant enrichment in spliceosome, ribosome, and DNA replication pathways, while control samples were enriched in complement and coagulation cascades and drug metabolism pathways. Furthermore, based on glucocorticoid-related genes, consensus clustering categorized HCC samples into two subtypes, with subtype 2 exhibiting poorer prognosis. Immune infiltration analysis indicated significant differences in various immune cell types between the two subtypes, suggesting potential immune evasion mechanisms. Drug sensitivity analysis from the Genomics of Drug Sensitivity in Cancer (GDSC) database revealed that subtype 2 patients may be more responsive to certain drugs, such as Bortezomib and Dactinomycin. Furthermore, based on the established prognostic model, a total of four genes (KIF2C, CYP2C9, PON1, SPP1) were identified. These genes are both glucocorticoid-related receptors and closely associated with the development of hepatocellular carcinoma, and they have reliable diagnostic and prognostic value. DGIdb drug prediction shows that a variety of drugs and compounds can target these four genes. Finally, immunohistochemistry revealed that in contrast to normal liver tissues, KIF2C and SPP1 were highly expressed in tumor tissues, while CYP2C9 and PON1 were expressed at lower levels in tumor tissues. This study highlights the importance of glucocorticoid-related genes in the development and prognosis of HCC, providing insights for future experimental validation and clinical applications.

摘要

全球最常见的原发性肝癌是肝细胞癌(HCC),其发病率和死亡率不断上升是公共卫生面临的重大挑战。本研究调查了糖皮质激素在HCC中的作用,重点关注其相关的表型基因及其对患者预后的影响。利用综合生物信息学方法,共鉴定出751个差异表达基因,其中470个在肿瘤样本中表达增加,281个表达减少。基因集富集分析(GSEA)表明,肿瘤样本在剪接体、核糖体和DNA复制途径中显著富集,而对照样本在补体和凝血级联以及药物代谢途径中富集。此外,基于糖皮质激素相关基因,共识聚类将HCC样本分为两个亚型,其中亚型2的预后较差。免疫浸润分析表明,两个亚型之间各种免疫细胞类型存在显著差异,提示潜在的免疫逃逸机制。癌症药物敏感性基因组学(GDSC)数据库的药物敏感性分析显示,亚型2患者可能对某些药物更敏感,如硼替佐米和放线菌素D。此外,基于建立的预后模型,共鉴定出四个基因(KIF2C、CYP2C9、PON1、SPP1)。这些基因既是糖皮质激素相关受体,又与肝细胞癌的发生密切相关,具有可靠的诊断和预后价值。DGIdb药物预测表明,多种药物和化合物可靶向这四个基因。最后,免疫组化显示,与正常肝组织相比,KIF2C和SPP1在肿瘤组织中高表达,而CYP2C9和PON1在肿瘤组织中表达较低。本研究强调了糖皮质激素相关基因在HCC发生和预后中的重要性,为未来的实验验证和临床应用提供了思路。

https://cdn.ncbi.nlm.nih.gov/pmc/blobs/c36d/12297655/19161a1ecf6e/41598_2025_12839_Fig1_HTML.jpg

文献AI研究员

20分钟写一篇综述,助力文献阅读效率提升50倍。

立即体验

用中文搜PubMed

大模型驱动的PubMed中文搜索引擎

马上搜索

文档翻译

学术文献翻译模型,支持多种主流文档格式。

立即体验