Suppr超能文献

ENO1功能障碍介导的糖酵解减弱通过改变ATP合成途径加剧氧化应激诱导的视网膜神经节细胞死亡。

ENO1 Dysfunction-Mediated Glycolytic Attenuation Exacerbates Oxidative Stress-Induced Retinal Ganglion Cell Death via Altered ATP Synthesis Pathway.

作者信息

Takahashi Naoki, Tawarayama Hiroshi, Chida Yuri, Takeda Minami, Shiokawa Risa, Sato Kota, Tsuda Satoru, Nakazawa Toru

机构信息

Department of Ophthalmology, Tohoku University Graduate School of Medicine, Sendai, Japan.

Department of Retinal Disease Control, Ophthalmology, Tohoku University Graduate School of Medicine, Sendai, Japan.

出版信息

Invest Ophthalmol Vis Sci. 2025 Jul 1;66(9):63. doi: 10.1167/iovs.66.9.63.

Abstract

PURPOSE

The effects of enolase dysfunction-mediated glycolytic attenuation on oxidative stress-induced retinal ganglion cell (RGC) death were investigated.

METHODS

Retinal expression of Enolase (ENO) 1 and 2 was detected using immunohistochemistry. Exogenous genes were introduced into mouse RGCs using viral vectors, and into the rat-derived retinal progenitor cell line R28 using lipofection. The effects of enolase dysfunction were evaluated using N-methyl-D-aspartate (NMDA)-induced RGC death and H2O2-induced death assays. Cell viability and gene expression were investigated using the alamarBlue, quantitative RT-PCR, and Western blotting, respectively. Reactive oxygen species (ROS) were detected using CM-H2DCFDA dye. 2-deoxyglucose and oligomycin were used to attenuate adenosine triphosphate (ATP) production in glycolysis and oxidative phosphorylation (OXPHOS), respectively.

RESULTS

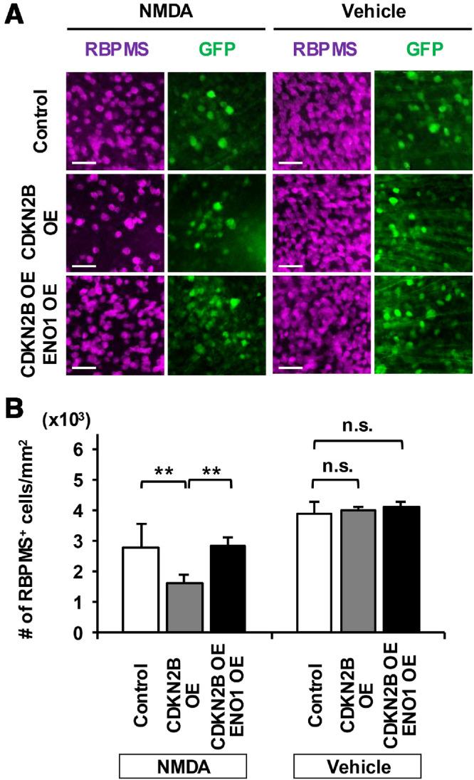
ENO1 and ENO2 were expressed in the RGCs. Enolase overexpression inhibited NMDA-induced mouse RGC death, whereas deficiency of ENO1 but not ENO2 enhanced cell death. Additionally, ENO1 overexpression prevented the CDKN2B-induced enhancement of RGC death. H2O2 treatment increased ENO1 expression in R28 cells and inhibited H2O2-induced cell death. ATP production was immediately enhanced in ENO1 wild-type cells treated with H2O2. 2-deoxyglucose and oligomycin prevented enhanced ATP production, but ATP levels were still higher than, or similar to, those in untreated wild-type cells; in contrast, in knockdown cells, oligomycin-mediated OXPHOS inhibition led to lower ATP production in H2O2-treatment than in untreated cells. H2O2 treatment increased ROS production in knockdown R28 cells.

CONCLUSIONS

ENO1 dysfunction leads to glycolytic attenuation, resulting in an excessive dependence of ATP production on OXPHOS under oxidative stress, contributing to excitotoxicity-induced RGC death. Preventing glycolytic attenuation may represent a promising treatment for RGC degeneration.

摘要

目的

研究烯醇化酶功能障碍介导的糖酵解减弱对氧化应激诱导的视网膜神经节细胞(RGC)死亡的影响。

方法

采用免疫组织化学法检测烯醇化酶(ENO)1和2在视网膜中的表达。使用病毒载体将外源基因导入小鼠RGC,使用脂质转染法将其导入大鼠来源的视网膜祖细胞系R28。使用N-甲基-D-天冬氨酸(NMDA)诱导的RGC死亡和H2O2诱导的死亡试验评估烯醇化酶功能障碍的影响。分别使用alamarBlue、定量逆转录聚合酶链反应(RT-PCR)和蛋白质免疫印迹法研究细胞活力和基因表达。使用CM-H2DCFDA染料检测活性氧(ROS)。分别使用2-脱氧葡萄糖和寡霉素减弱糖酵解和氧化磷酸化(OXPHOS)过程中的三磷酸腺苷(ATP)生成。

结果

ENO1和ENO2在RGC中表达。烯醇化酶过表达抑制了NMDA诱导的小鼠RGC死亡,而ENO1而非ENO2的缺乏增强了细胞死亡。此外ENO1过表达阻止了细胞周期蛋白依赖性激酶2B(CDKN2B)诱导的RGC死亡增强。H2O2处理增加了R28细胞中ENO1的表达并抑制了H2O2诱导的细胞死亡。用H2O2处理的ENO1野生型细胞中ATP生成立即增强。2-脱氧葡萄糖和寡霉素阻止了ATP生成的增强,但ATP水平仍高于或类似于未处理的野生型细胞;相反,在基因敲低细胞中,寡霉素介导的OXPHOS抑制导致H2O2处理组的ATP生成低于未处理细胞。H2O2处理增加了基因敲低的R28细胞中的ROS生成。

结论

ENO1功能障碍导致糖酵解减弱,导致氧化应激下ATP生成过度依赖OXPHOS,促成兴奋性毒性诱导的RGC死亡。防止糖酵解减弱可能是RGC变性的一种有前景的治疗方法。

https://cdn.ncbi.nlm.nih.gov/pmc/blobs/99aa/12312767/2960b763a1aa/iovs-66-9-63-f001.jpg

文献AI研究员

20分钟写一篇综述,助力文献阅读效率提升50倍。

立即体验

用中文搜PubMed

大模型驱动的PubMed中文搜索引擎

马上搜索

文档翻译

学术文献翻译模型,支持多种主流文档格式。

立即体验