Suppr超能文献

NTRK1与IGF2之间的单向串扰驱动慢性疼痛中的内质网应激。

Unidirectional Crosstalk Between NTRK1 and IGF2 Drives ER Stress in Chronic Pain.

作者信息

Zhang Caixia, Zhang Kaiwen, Zhang Wencui, Jiao Bo, Cao Xueqin, Yu Shangchen, Zhang Mi, Zhang Xianwei

机构信息

Department of Anesthesiology, Wuhan No. 1 Hospital, Wuhan 430022, China.

Department of Anesthesiology, Tongji Hospital, Tongji Medical College, Huazhong University of Science and Technology, Wuhan 430030, China.

出版信息

Biomedicines. 2025 Jul 3;13(7):1632. doi: 10.3390/biomedicines13071632.

Abstract

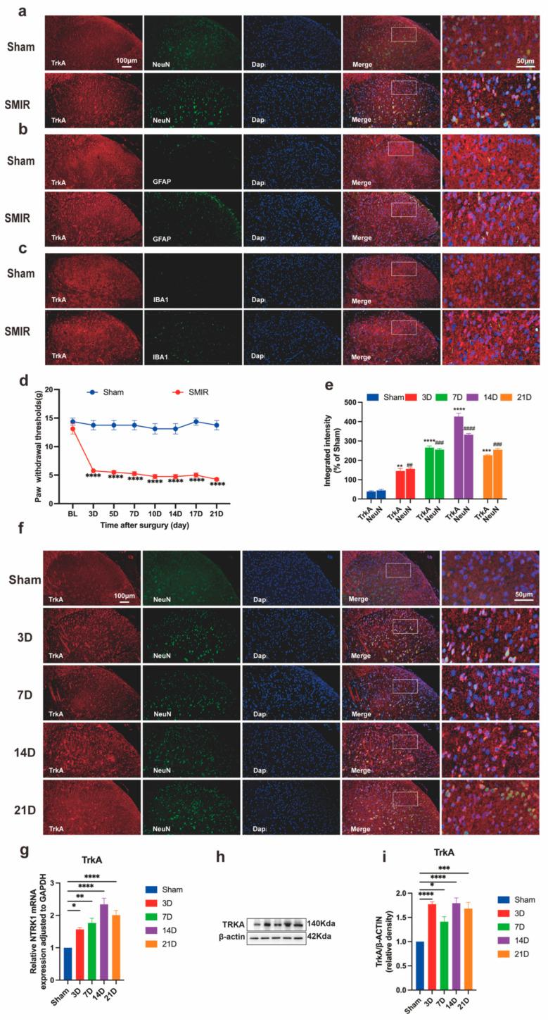
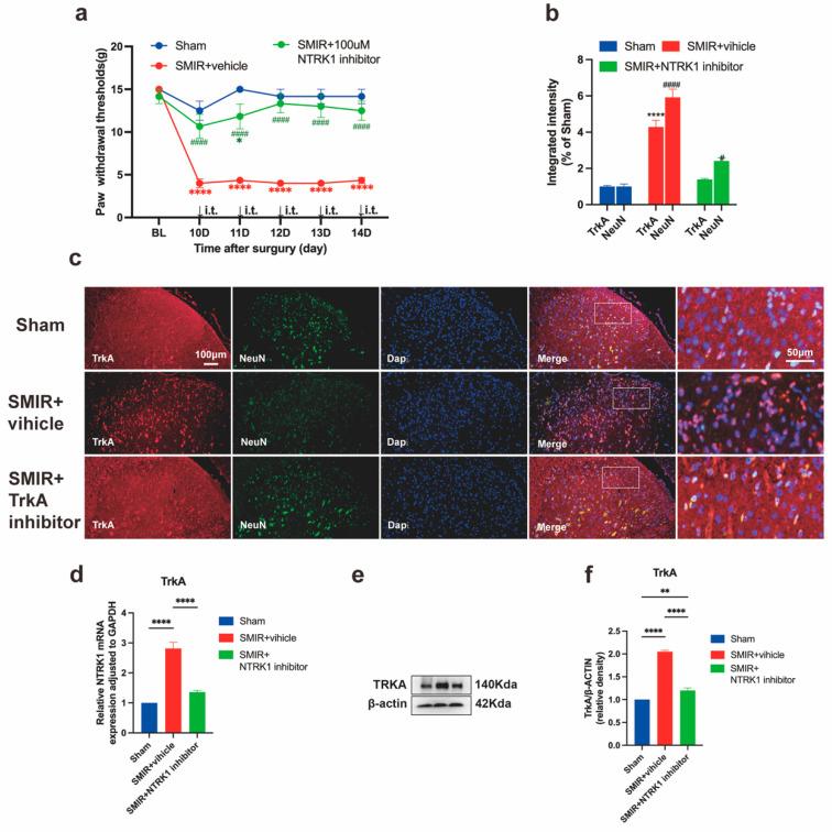
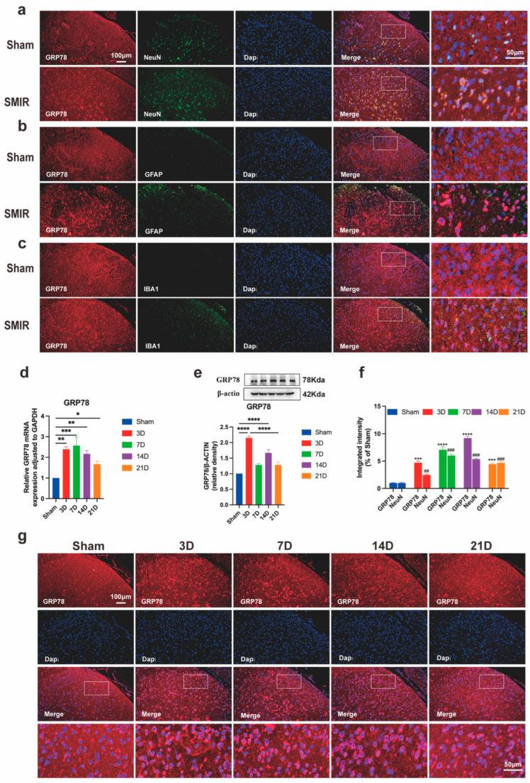
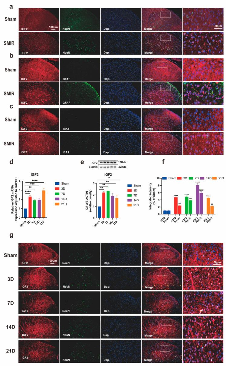
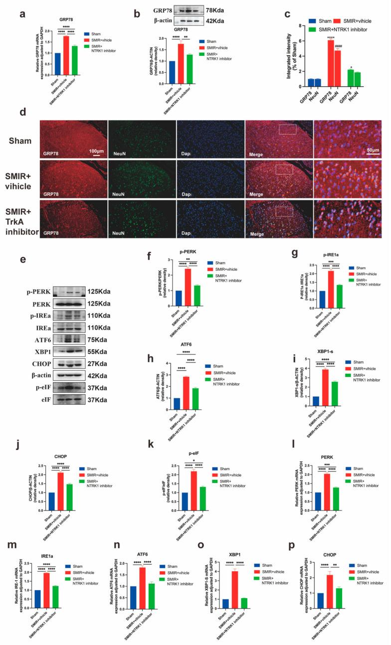
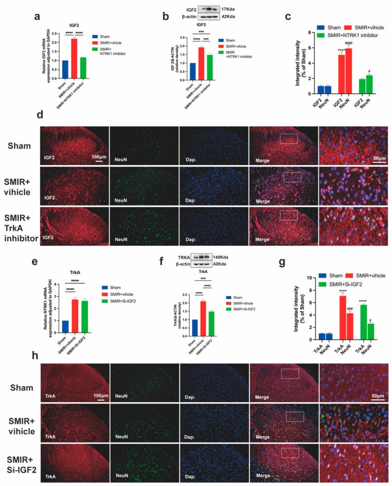
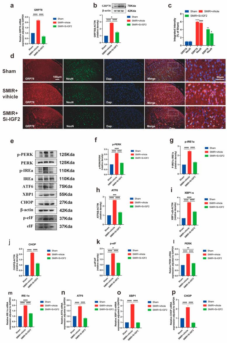
: Chronic postsurgical pain (CPSP) poses a major clinical challenge due to unresolved links between neurotrophic pathways and endoplasmic reticulum (ER) stress. While Neurotrophic Tyrosine Kinase Receptor Type 1 (NTRK1) modulates ER stress in neuropathic pain, its interaction with Insulin-Like Growth Factor II (IGF2) in CPSP remains uncharacterized, impeding targeted therapy. This study defined the spinal NTRK1-IGF2-ER stress axis in CPSP. : Using a skin/muscle incision-retraction (SMIR) rat model, we integrated molecular analyses and intrathecal targeting of NTRK1 (GW441756) or IGF2 (siRNA). SMIR surgery upregulated spinal NTRK1, IGF2, and ER stress mediators. NTRK1 inhibition reduced both NTRK1/IGF2 expression and ER stress, reversing mechanical allodynia. IGF2 silencing attenuated ER stress and pain but did not affect NTRK1, revealing a unidirectional signaling cascade where NTRK1 drives IGF2-dependent ER stress amplification. These findings expand understanding of stress-response networks in chronic pain. : We show that spinal NTRK1 drives IGF2-mediated ER stress to sustain CPSP. The NTRK1-IGF2-ER stress axis represents a novel therapeutic target; NTRK1 inhibitors and IGF2 biologics offer non-opioid strategies for precision analgesia. This work advances CPSP management and demonstrates how decoding unidirectional signaling hierarchies can transform neurological disorder interventions.

摘要

由于神经营养途径与内质网(ER)应激之间的联系尚未解决,慢性术后疼痛(CPSP)构成了一项重大的临床挑战。虽然神经营养酪氨酸激酶受体1型(NTRK1)在神经性疼痛中调节ER应激,但其在CPSP中与胰岛素样生长因子II(IGF2)的相互作用仍未明确,这阻碍了靶向治疗。本研究确定了CPSP中脊髓NTRK1-IGF2-ER应激轴。:使用皮肤/肌肉切开-牵拉(SMIR)大鼠模型,我们整合了分子分析以及对NTRK1(GW441756)或IGF2(小干扰RNA)的鞘内靶向。SMIR手术上调了脊髓NTRK1、IGF2和ER应激介质。抑制NTRK1可降低NTRK1/IGF2表达和ER应激,逆转机械性异常性疼痛。沉默IGF2可减轻ER应激和疼痛,但不影响NTRK1,揭示了一个单向信号级联,其中NTRK1驱动IGF2依赖性ER应激放大。这些发现扩展了对慢性疼痛中应激反应网络的理解。:我们表明,脊髓NTRK1驱动IGF2介导的ER应激以维持CPSP。NTRK1-IGF2-ER应激轴代表了一个新的治疗靶点;NTRK1抑制剂和IGF2生物制剂为精准镇痛提供了非阿片类策略。这项工作推动了CPSP的管理,并展示了解码单向信号层次结构如何改变神经系统疾病的干预措施。

https://cdn.ncbi.nlm.nih.gov/pmc/blobs/a47b/12292553/179bfb338d8c/biomedicines-13-01632-g001.jpg

文献AI研究员

20分钟写一篇综述,助力文献阅读效率提升50倍。

立即体验

用中文搜PubMed

大模型驱动的PubMed中文搜索引擎

马上搜索

文档翻译

学术文献翻译模型,支持多种主流文档格式。

立即体验