Suppr超能文献

与赫利孔亚族幼虫群居行为的反复转变相关的趋同分子进化。

Convergent Molecular Evolution Associated With Repeated Transitions to Gregarious Larval Behavior in Heliconiini.

作者信息

Cicconardi Francesco, McLellan Callum F, Seguret Alice, McMillan W Owen, Montgomery Stephen H

机构信息

School of Biological Sciences, University of Bristol, Bristol, UK.

Smithsonian Tropical Research Institute, Gamboa, Panama.

出版信息

Mol Biol Evol. 2025 Jul 30;42(8). doi: 10.1093/molbev/msaf179.

Abstract

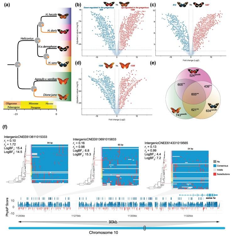
Collective behavior forms the basis for many antipredator strategies. Within Lepidoptera, larval gregariousness has evolved convergently across many phylogenetically disparate lineages. While the selection pressures shaping variation in larval social behaviors are well investigated, much less is known about the mechanisms that control social attraction and behavioral coordination. Similarly, little is known about how secondary selection pressures associated with social living shape genome evolution. Here, using genomic data for over 60 species from an adaptive radiation of Neotropical butterflies, the Heliconiini, in which gregarious behavior has evolved repeatedly, we explore the molecular basis of repeated convergent shifts toward gregarious larvae. We focus on three main areas of genomic evolution: differential selection on homologous genes, accelerated rates of evolution on noncoding regions of key genes, and differential gene expression in the brains of solitary and gregarious larvae. We identify strong signatures of convergent molecular evolution, on both coding and noncoding loci, in Heliconiini lineages, which evolved gregarious behavior. Molecular convergence is also detected at the transcriptomic level in larval brains, suggesting convergent shifts in gene regulation in neural tissue. Among loci showing strong signals of convergent evolution in gregarious lineages, we identify several strong candidates linked to neural activity, feeding behavior, and immune pathways. Our results suggest social living profoundly changes the selection pressures acting on multiple physiological, immunological, and behavioral traits.

摘要

群体行为构成了许多反捕食策略的基础。在鳞翅目昆虫中,幼虫群居性在许多系统发育上不同的谱系中都有趋同进化。虽然塑造幼虫社会行为变异的选择压力已得到充分研究,但对于控制社会吸引力和行为协调的机制却知之甚少。同样,对于与群居生活相关的二级选择压力如何塑造基因组进化也知之甚少。在此,我们利用新热带蝴蝶Heliconiini适应性辐射中60多个物种的基因组数据,其中群居行为已多次进化,我们探索了向群居幼虫反复趋同转变的分子基础。我们关注基因组进化的三个主要领域:同源基因的差异选择、关键基因非编码区的加速进化速率,以及独居和群居幼虫大脑中的差异基因表达。我们在进化出群居行为的Heliconiini谱系的编码和非编码位点上都发现了趋同分子进化的强烈特征。在幼虫大脑的转录组水平上也检测到了分子趋同,这表明神经组织中基因调控发生了趋同变化。在群居谱系中显示出强烈趋同进化信号的位点中,我们确定了几个与神经活动、摄食行为和免疫途径相关的强有力候选基因。我们的结果表明,群居生活深刻地改变了作用于多种生理、免疫和行为特征的选择压力。

https://cdn.ncbi.nlm.nih.gov/pmc/blobs/2b4d/12342998/3bf2e011e5ec/msaf179f1.jpg

文献AI研究员

20分钟写一篇综述,助力文献阅读效率提升50倍。

立即体验

用中文搜PubMed

大模型驱动的PubMed中文搜索引擎

马上搜索

文档翻译

学术文献翻译模型,支持多种主流文档格式。

立即体验