Suppr超能文献

用于治疗莱姆病后综合征的低剂量双硫仑直肠栓剂的研发。

Development of Low-Dose Disulfiram Rectal Suppository Intended for Application in Post-Treatment Lyme Disease Syndrome.

作者信息

Benkő Beáta-Mária, Szabó Bálint-Imre, Kádár Szabina, Szabó Edina, Tóth Gergő, Szente Lajos, Tonka-Nagy Péter, Zelkó Romána, Sebe István

机构信息

University Pharmacy Department of Pharmacy Administration, Semmelweis University, Hőgyes Endre u. 7-9, 1092 Budapest, Hungary.

Egis Pharmaceuticals Plc., R&D Directorate, 1475 Budapest, Hungary.

出版信息

Pharmaceutics. 2025 Jun 28;17(7):849. doi: 10.3390/pharmaceutics17070849.

Abstract

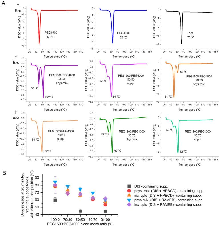
: Early diagnosis and oral or, in severe cases, intravenous antibiotics are usually effective for Lyme disease, but some patients have persistent symptoms unresponsive to standards of care, requiring alternative therapies. Disulfiram (DIS), a drug for alcoholism, is under investigation as a potential adjunctive treatment, but its low bioavailability, rapid metabolism, and safety concerns urge the development of improved formulations for clinical translation. : Screening dissolution and permeation studies were investigated for vehicle and excipient selection, following the pharmacopeia perspectives to develop and optimize the low-dose DIS rectal suppository intended for application in post-treatment Lyme disease syndrome (PTLDS). Further characterizations were carried out by differential scanning calorimetry, X-ray diffraction, and infrared spectroscopy. : Cyclodextrin (CD) encapsulation was investigated to improve the aqueous solubility of the hydrophobic drug. The dissolution of DIS from fatty base suppository was very slow; it was remarkably improved by the molecular encapsulation of the drug with CDs. The dissolution of DIS from a water-soluble base was more favorable, but incomplete. In the polyethylene glycol (PEG) based suppositories, the addition of CDs already in a physical mixture ensured the dissolution of the drug. The presented drug delivery system relates to a novel preparation for rectal administration comprising a low-dose disulfiram with improved solubility and permeability by the PEG and hydroxypropyl-β-cyclodextrin (HPBCD) synergistic matrix. : The rectal dosage form containing the drug and CD in the physical mixture is advantageous, avoiding the hepatic first-pass effect, minimizing dose-limiting toxicity, simplifying production, and fasting the availability of the repositioned drug.

摘要

早期诊断以及口服抗生素,严重时静脉注射抗生素,通常对莱姆病有效,但一些患者会出现持续症状,对标准治疗无反应,需要替代疗法。双硫仑(DIS)是一种治疗酒精中毒的药物,正在作为一种潜在的辅助治疗方法进行研究,但其生物利用度低、代谢快以及安全性问题促使人们开发改进剂型以用于临床。按照药典观点,为开发和优化用于治疗莱姆病后综合征(PTLDS)的低剂量DIS直肠栓剂,对载体和辅料选择进行了筛选溶出和渗透研究。通过差示扫描量热法、X射线衍射和红外光谱进行了进一步表征。研究了环糊精(CD)包封以提高疏水药物的水溶性。DIS从脂肪基质栓剂中的溶出非常缓慢;通过药物与CD的分子包封,溶出有显著改善。DIS从水溶性基质中的溶出更有利,但不完全。在聚乙二醇(PEG)基栓剂中,加入已制成物理混合物的CD可确保药物溶出。所提出的药物递送系统涉及一种用于直肠给药的新型制剂,其包含低剂量双硫仑,通过PEG和羟丙基-β-环糊精(HPBCD)协同基质提高了溶解度和渗透性。含有药物和CD物理混合物的直肠剂型具有优势,可避免肝脏首过效应,将剂量限制毒性降至最低,简化生产,并加快重新定位药物的可用性。

https://cdn.ncbi.nlm.nih.gov/pmc/blobs/a466/12298725/4b8ca0d89f80/pharmaceutics-17-00849-g001.jpg

文献AI研究员

20分钟写一篇综述,助力文献阅读效率提升50倍。

立即体验

用中文搜PubMed

大模型驱动的PubMed中文搜索引擎

马上搜索

文档翻译

学术文献翻译模型,支持多种主流文档格式。

立即体验