Suppr超能文献

壳聚糖-京尼平纳米凝胶用于细胞靶向递送的pH影响设计的研究进展

Perspectives on the pH-Influenced Design of Chitosan-Genipin Nanogels for Cell-Targeted Delivery.

作者信息

Glasman Julieta D, Alaimo Agustina, Samaniego López Cecilia, Farías María Edith, Currá Romina B, Lamas Diego G, Pérez Oscar E

机构信息

Departamento de Química Biológica, Facultad de Ciencias Exactas y Naturales, Universidad de Buenos Aires, Buenos Aires C1428EGA, Argentina.

Instituto de Química Biológica, Facultad de Ciencias Exactas y Naturales, Consejo Nacional de Investigaciones Científicas y Técnicas (IQUIBICEN-CONICET), Buenos Aires C1428EGA, Argentina.

出版信息

Pharmaceutics. 2025 Jul 3;17(7):876. doi: 10.3390/pharmaceutics17070876.

Abstract

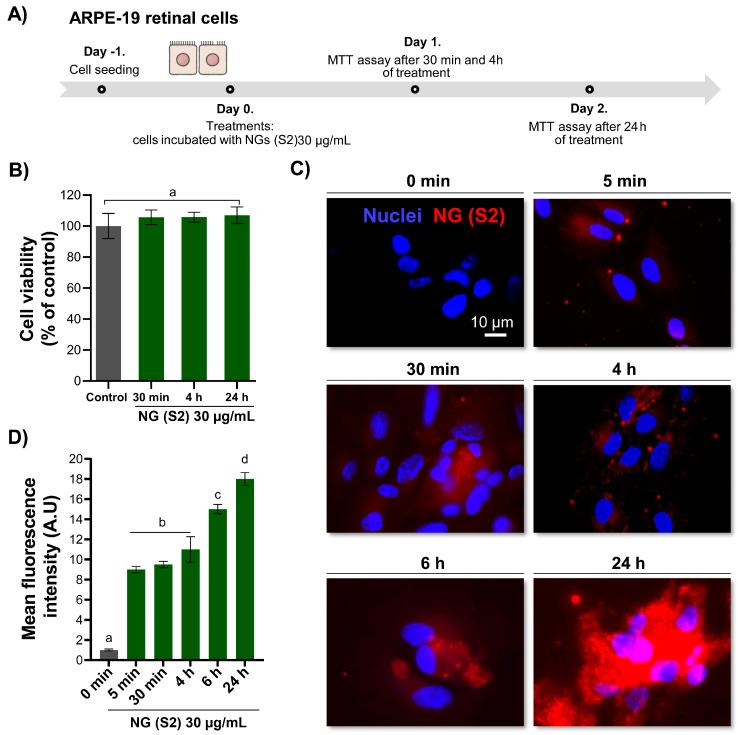
: Chitosan (CS) crosslinked with genipin (GNP) provides a mild, non-toxic route to generate nanogels (NGs) with enhanced integrity and colloidal stability. : To develop and characterise CS-GNP NG as a novel platform for targeted cellular delivery, optimising design through physicochemical characterisation and biocompatibility evaluation. : NGs were synthesised under optimised conditions by adjusting the pH of the CS solution, followed by high-intensity ultrasound (HIUS) to achieve disaggregation. Physicochemical characterisation was carried out using UV-Vis spectroscopy, FTIR, dynamic light scattering (DLS), and scanning electron microscopy (SEM). Rheological studies and SAXS analysis assessed structural properties. Biocompatibility was evaluated via MTT assay, and internalisation was monitored by fluorescence microscopy on mammalian cell lines. : NG formation was highly pH-dependent, with optimal configuration at pH 4.5, yielding stable, uniformly sized particles (~200 nm, ζ-potential +29 mV). Kinetic modelling showed a sigmoidal formation pattern, suggesting nucleation, growth, and stabilisation. FTIR confirmed covalent bonding between CS and GNP via primary amide bonds and Schiff bases. Rheology indicated pseudoplastic behaviour, and SAXS revealed a compact network formation. Biocompatibility assays confirmed non-cytotoxicity below 100 µg/mL and efficient cellular uptake. : This study presents a rapid, reproducible protocol for generating colloidally stable, biocompatible NGs suitable for drug delivery.

摘要

与京尼平(GNP)交联的壳聚糖(CS)提供了一种温和、无毒的途径来生成具有更高完整性和胶体稳定性的纳米凝胶(NGs)。为了开发和表征CS-GNP NG作为一种用于靶向细胞递送的新型平台,通过物理化学表征和生物相容性评估来优化设计。在优化条件下,通过调节CS溶液的pH值,然后进行高强度超声(HIUS)以实现解聚,合成了NGs。使用紫外可见光谱、傅里叶变换红外光谱(FTIR)、动态光散射(DLS)和扫描电子显微镜(SEM)进行物理化学表征。流变学研究和小角X射线散射(SAXS)分析评估了结构性质。通过MTT法评估生物相容性,并通过荧光显微镜在哺乳动物细胞系上监测内化情况。NG的形成高度依赖于pH值,在pH 4.5时具有最佳构型,产生稳定、大小均匀的颗粒(~200 nm,ζ电位+29 mV)。动力学模型显示出S形形成模式,表明有成核、生长和稳定过程。FTIR证实CS和GNP之间通过伯酰胺键和席夫碱形成了共价键。流变学表明具有假塑性行为,SAXS显示形成了紧密的网络结构。生物相容性测定证实低于100 µg/mL时无细胞毒性且细胞摄取效率高。本研究提出了一种快速、可重复的方案,用于生成适用于药物递送的胶体稳定、生物相容的NGs。

https://cdn.ncbi.nlm.nih.gov/pmc/blobs/78c6/12300693/cdb2a44cc9a4/pharmaceutics-17-00876-g001.jpg

文献AI研究员

20分钟写一篇综述,助力文献阅读效率提升50倍。

立即体验

用中文搜PubMed

大模型驱动的PubMed中文搜索引擎

马上搜索

文档翻译

学术文献翻译模型,支持多种主流文档格式。

立即体验