Suppr超能文献

ISG15作为基于痘苗病毒安卡拉株的寨卡病毒和新冠病毒疫苗的强效免疫佐剂

ISG15 as a Potent Immune Adjuvant in MVA-Based Vaccines Against Zika Virus and SARS-CoV-2.

作者信息

García-Arriaza Juan, Falqui Michela, Pérez Patricia, Coloma Rocío, Perdiguero Beatriz, Álvarez Enrique, Marcos-Villar Laura, Astorgano David, Campaña-Gómez Irene, Sorzano Carlos Óscar S, Esteban Mariano, Gómez Carmen Elena, Guerra Susana

机构信息

Department of Molecular and Cellular Biology, Centro Nacional de Biotecnología (CNB), Consejo Superior de Investigaciones Científicas (CSIC), 28049 Madrid, Spain.

Centro de Investigación Biomédica en Red de Enfermedades Infecciosas (CIBERINFEC), Instituto de Salud Carlos III (ISCIII), 28029 Madrid, Spain.

出版信息

Vaccines (Basel). 2025 Jun 27;13(7):696. doi: 10.3390/vaccines13070696.

Abstract

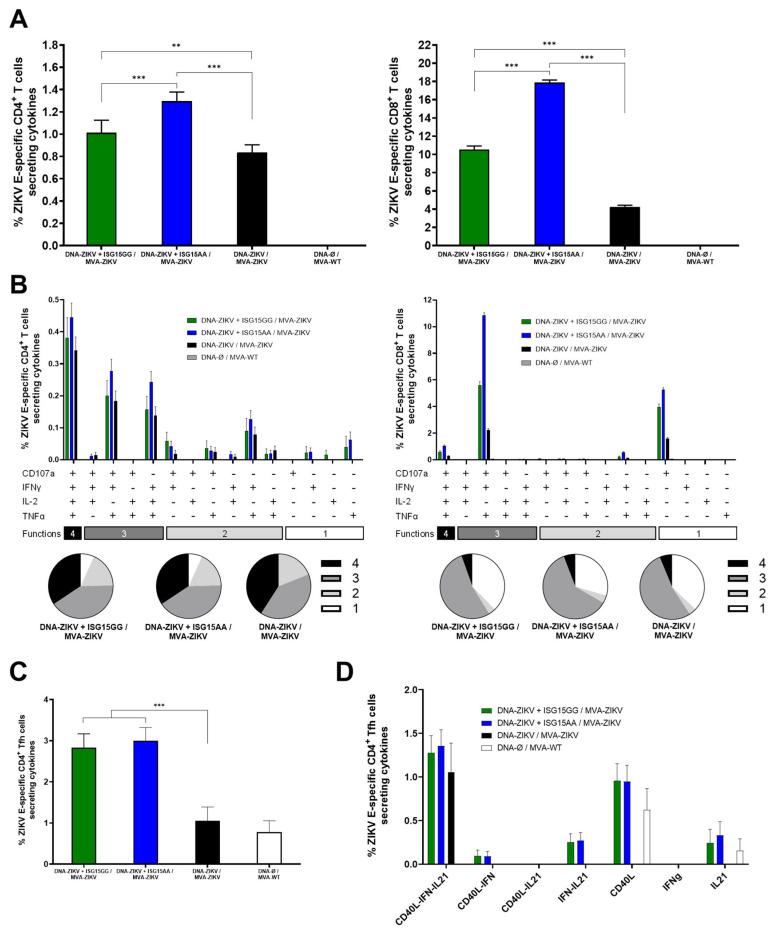
Vaccines represent one of the most affordable and efficient tools for controlling infectious diseases; however, the development of efficacious vaccines against complex pathogens remains a major challenge. Adjuvants play a relevant role in enhancing vaccine-induced immune responses. One such molecule is interferon-stimulated gene 15 (ISG15), a key modulator of antiviral immunity that acts both through ISGylation-dependent mechanisms and as a cytokine-like molecule. In this study, we assessed the immunostimulatory potential of ISG15 as an adjuvant in (MVA)-based vaccine candidates targeting (ZIKV) and (SARS-CoV-2). Early innate responses and immune cell infiltration were analyzed in immunized mice by flow cytometry and cytokine profiling. To elucidate the underlying mechanism of action of ISG15, in vitro co-infection studies were performed in macrophages. Finally, we evaluated the magnitude and functional quality of the elicited antigen-specific cellular immune responses in vivo. Analysis of early innate responses revealed both platform- and variant-specific effects. ISG15AA preferentially promoted natural killer (NK) cell recruitment at the injection site, whereas ISG15GG enhanced myeloid cell infiltration in draining lymph nodes (DLNs), particularly when delivered via MVA. Moreover, in vitro co-infection of macrophages with MVA-based vaccine vectors and the ISG15AA mutant led to a marked increase in proinflammatory cytokine production, highlighting a dominant role for the extracellular, ISGylation-independent functions of ISG15 in shaping vaccine-induced immunity. Notably, co-infection of ISG15 with MVA-ZIKV and MVA-SARS-CoV-2 vaccine candidates enhanced the magnitude of antigen-specific immune responses in both vaccine models. ISG15, particularly in its ISGylation-deficient form, acts as a promising immunomodulatory adjuvant for viral vaccines, enhancing both innate and adaptive immune responses. Consistent with previous findings in the context of (HIV-1) vaccines, this study further supports the potential of ISG15 as an effective adjuvant for vaccines targeting viral infections such as ZIKV and SARS-CoV-2.

摘要

疫苗是控制传染病最经济有效的工具之一;然而,研发针对复杂病原体的有效疫苗仍然是一项重大挑战。佐剂在增强疫苗诱导的免疫反应中发挥着重要作用。干扰素刺激基因15(ISG15)就是这样一种分子,它是抗病毒免疫的关键调节因子,通过依赖ISGylation的机制以及作为一种细胞因子样分子发挥作用。在本研究中,我们评估了ISG15作为佐剂在基于痘苗病毒(MVA)的候选疫苗中的免疫刺激潜力,这些候选疫苗分别针对寨卡病毒(ZIKV)和严重急性呼吸综合征冠状病毒2(SARS-CoV-2)。通过流式细胞术和细胞因子分析,对免疫小鼠的早期先天反应和免疫细胞浸润进行了分析。为了阐明ISG15的潜在作用机制,在巨噬细胞中进行了体外共感染研究。最后,我们在体内评估了引发的抗原特异性细胞免疫反应的强度和功能质量。早期先天反应分析揭示了平台特异性和变异特异性效应。ISG15AA优先促进自然杀伤(NK)细胞在注射部位的募集,而ISG15GG增强了引流淋巴结(DLN)中的髓样细胞浸润,特别是通过MVA递送时。此外,巨噬细胞与基于MVA的疫苗载体和ISG15AA突变体的体外共感染导致促炎细胞因子产生显著增加,突出了ISG15在塑造疫苗诱导免疫中的细胞外、不依赖ISGylation功能的主导作用。值得注意的是,ISG15与MVA-ZIKV和MVA-SARS-CoV-2候选疫苗的共感染增强了两种疫苗模型中抗原特异性免疫反应的强度。ISG15,特别是其缺乏ISGylation的形式,作为一种有前景的病毒疫苗免疫调节佐剂,可增强先天和适应性免疫反应。与先前在人类免疫缺陷病毒1型(HIV-1)疫苗背景下的研究结果一致,本研究进一步支持了ISG15作为针对寨卡病毒和SARS-CoV-2等病毒感染疫苗的有效佐剂的潜力。

https://cdn.ncbi.nlm.nih.gov/pmc/blobs/8312/12300054/855aad5efb3d/vaccines-13-00696-g001.jpg

文献AI研究员

20分钟写一篇综述,助力文献阅读效率提升50倍。

立即体验

用中文搜PubMed

大模型驱动的PubMed中文搜索引擎

马上搜索

文档翻译

学术文献翻译模型,支持多种主流文档格式。

立即体验