Suppr超能文献

一种含有CpG2006和MF59的新型佐剂系统BK-02增强了带状疱疹亚单位疫苗的免疫原性。

A novel adjuvant system BK-02 with CpG2006 and MF59 enhances the immunogenicity of a herpes zoster subunit vaccine.

作者信息

Wang Zihan, Guo Yingnan, Tang Xin, Sun Ying, Wu Tingting, Peng Hanyu, Wang Cenrong, Su Weiheng, Jiang Chunlai, Zang Yang, Quan Yaru, Xu Kangwei, Sun Bo

机构信息

National Engineering Laboratory for AIDS Vaccine, School of Life Sciences, Jilin University, Changchun, China.

R&D Center, Changchun BCHT Biotechnology Co., Changchun, China.

出版信息

Front Immunol. 2025 Jul 15;16:1641109. doi: 10.3389/fimmu.2025.1641109. eCollection 2025.

Abstract

INTRODUCTION

Reactivation of the varicella-zoster virus (VZV) results in herpes zoster (HZ), which can lead to complications such as postherpetic neuralgia. The commercially available HZ subunit adjuvanted vaccine, Shingrix®, offers significant protection against HZ in older adults. However, the adjuvant system of this vaccine has limitations that necessitate the development of alternative adjuvant systems.

METHODS

In this study, we established a novel adjuvant system, BK-02, composed of both the Toll-like receptor 9 (TLR9) agonist BK-02C (CpG2006) and a squalene-based oil-in-water emulsion, BK-02M (MF59), using ELISA, ELISpot, and flow cytometry analyses.

RESULTS

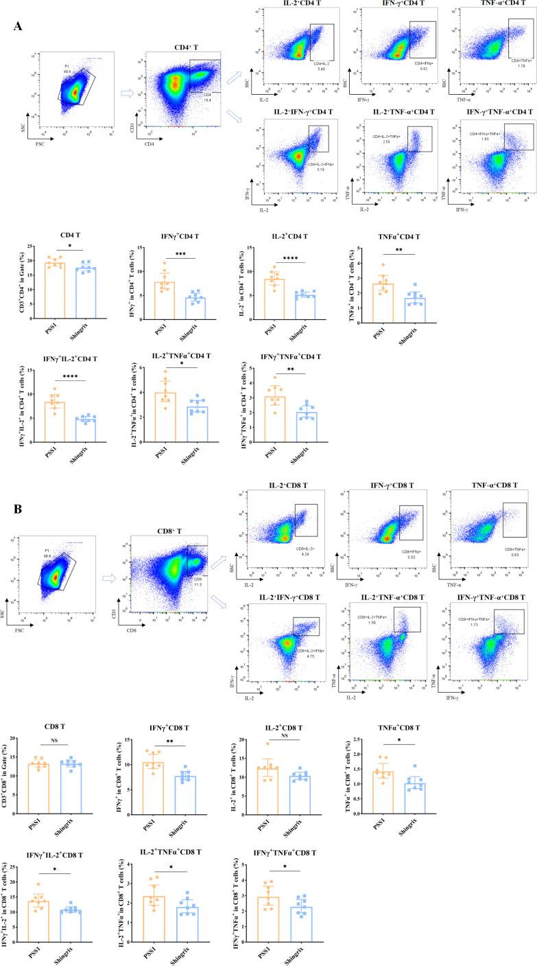
Our results showed that when combined with glycoprotein E (gE), the active ingredient of a recombinant HZ vaccine, the BK-02 adjuvant system elicited significantly higher gE-specific IFN-γ T-cell responses (486 SFU/10⁶ cells, 121-fold increase vs gE alone) and IgG antibody titers (Lg titers 5.2 vs 3.4 for gE alone). The optimal dose (5 μg gE + 30 μg BK-02C + 1× BK-02M) for inducing gE protein-specific cellular immunity was determined in mice. This corresponded to a clinical dose of "50 μg gE + 300/500 μg BK-02C + 0.5 mL BK-02M." Additionally, pilot-scale samples of the recombinant HZ vaccine demonstrated enhanced gE-specific CD4 and CD8 T-cell immune responses, compared to Shingrix®. Moreover, the gE/BK-02 adjuvant system induced a Th1-regulated mixed immune response, enabling robust cellular and humoral immunity.

DISCUSSION

These findings indicated that the BK-02 adjuvant system is a promising adjuvant candidate for the current HZ subunit vaccines.

摘要

引言

水痘-带状疱疹病毒(VZV)再激活会导致带状疱疹(HZ),进而引发如带状疱疹后神经痛等并发症。市售的HZ亚单位佐剂疫苗Shingrix®在老年人中对HZ具有显著保护作用。然而,该疫苗的佐剂系统存在局限性,因此需要开发替代佐剂系统。

方法

在本研究中,我们使用酶联免疫吸附测定(ELISA)、酶联免疫斑点测定(ELISpot)和流式细胞术分析,建立了一种新型佐剂系统BK-02,其由Toll样受体9(TLR9)激动剂BK-02C(CpG2006)和基于角鲨烯的水包油乳剂BK-02M(MF59)组成。

结果

我们的结果表明,当与重组HZ疫苗的活性成分糖蛋白E(gE)结合时,BK-02佐剂系统引发了显著更高的gE特异性干扰素-γ(IFN-γ)T细胞反应(486个斑点形成单位/10⁶个细胞,与单独使用gE相比增加了121倍)和IgG抗体滴度(gE单独使用时Ig滴度为3.4,联合使用时为5.2)。在小鼠中确定了诱导gE蛋白特异性细胞免疫的最佳剂量(5μg gE + 30μg BK-02C + 1×BK-02M)。这相当于临床剂量“50μg gE + 300/500μg BK-02C + 0.5mL BK-02M”。此外,与Shingrix®相比,重组HZ疫苗的中试规模样品表现出增强的gE特异性CD4和CD8 T细胞免疫反应。此外,gE/BK-02佐剂系统诱导了Th1调节的混合免疫反应,从而实现了强大的细胞免疫和体液免疫。

讨论

这些发现表明,BK-02佐剂系统是当前HZ亚单位疫苗的一个有前景的佐剂候选物。

https://cdn.ncbi.nlm.nih.gov/pmc/blobs/f018/12303807/b6c5f456e1f2/fimmu-16-1641109-g001.jpg

文献AI研究员

20分钟写一篇综述,助力文献阅读效率提升50倍。

立即体验

用中文搜PubMed

大模型驱动的PubMed中文搜索引擎

马上搜索

文档翻译

学术文献翻译模型,支持多种主流文档格式。

立即体验