Suppr超能文献

PA28γ通过C1QBP提升线粒体功能,促进肿瘤的恶性进展。

PA28γ promotes the malignant progression of tumor by elevating mitochondrial function via C1QBP.

作者信息

Wang Jiongke, Shi Yujie, Wang Ying, Shen Yingqiang, Liu Huan, Sun Silu, Wang Yimei, Zhou Xikun, Zhou Yu, Zeng Xin, Li Jing, Chen Qianming

机构信息

State Key Laboratory of Oral Diseases & National Center for Stomatology & National Clinical Research Center for Oral Diseases & Research Unit of Oral Carcinogenesis and Management & Chinese Academy of Medical Sciences, West China Hospital of Stomatology, Sichuan University, Chengdu, China.

Department of Stomatology, The First Affiliated Hospital with Nanjing Medical University, Nanjing, China.

出版信息

Elife. 2025 Jul 30;13:RP101244. doi: 10.7554/eLife.101244.

Abstract

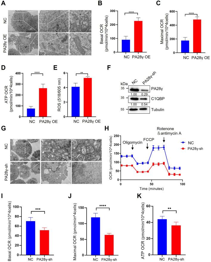
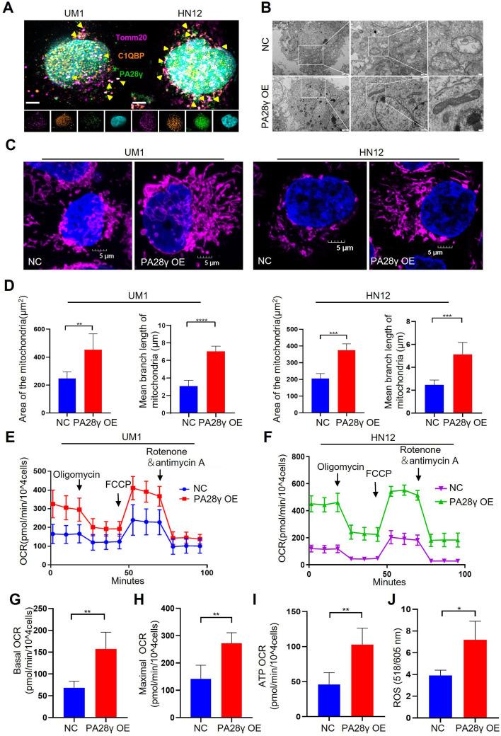
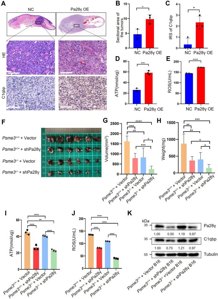
Proteasome activator 28γ (PA28γ) plays a critical role in malignant progression of various tumors, however, its role and regulation are not well understood. Here, using oral squamous cell carcinoma (OSCC) as the main research model, and combining co-immunoprecipitation (Co-IP), proximity ligation assays (PLA), AlphaFold 3-based molecular docking, and truncation constructs, we discovered that PA28γ interacted with complement 1q binding protein (C1QBP). This interaction is dependent on the C1QBP N-terminus (aa 1-167) rather than the known functional domain. Point mutation in C1QBP (T76A/G78N) disrupting predicted hydrogen bonding with PA28γ-D177 significantly reduced their binding. Notably, we found that PA28γ enhances C1QBP protein stability in OSCC. Functionally, PA28γ and C1QBP co-localized in mitochondria, promoting fusion (via upregulation of OPA1, MFN1/2), respiratory complex expression, oxidative phosphorylation (OXPHOS), ATP production, and ROS generation. Crucially, PA28γ-enhanced OSCC cell migration, invasion, and proliferation in vitro were dependent on C1QBP. In vivo, orthotopic OSCC models showed Pa28γ overexpression increased tumor growth and elevated C1qbp levels, correlating with elevated ATP and ROS. Using transgenic mice and subcutaneous tumor grafts, we confirmed that silencing of Pa28γ suppresses tumor growth, reduces C1qbp levels, and dampens mitochondrial metabolism-specifically in knockout hosts. Clinically, PA28γ and C1QBP expression were positively correlated during oral carcinogenesis and in metastatic OSCC tissues across cohorts. High co-expression predicted poor prognosis in OSCC patients. Thus, PA28γ stabilizes C1QBP via N-terminal interaction to drive mitochondrial OXPHOS and tumor progression, highlighting its potential as a therapeutic target.

摘要

蛋白酶体激活因子28γ(PA28γ)在多种肿瘤的恶性进展中起关键作用,然而,其作用和调控机制尚未完全明确。在此,我们以口腔鳞状细胞癌(OSCC)为主要研究模型,结合免疫共沉淀(Co-IP)、邻近连接分析(PLA)、基于AlphaFold 3的分子对接以及截短构建体,发现PA28γ与补体1q结合蛋白(C1QBP)相互作用。这种相互作用依赖于C1QBP的N端(氨基酸1 - 167),而非已知的功能结构域。C1QBP中的点突变(T76A/G78N)破坏了与PA28γ - D177预测的氢键,显著降低了它们的结合。值得注意的是,我们发现PA28γ增强了OSCC中C1QBP的蛋白质稳定性。在功能上,PA28γ和C1QBP共定位于线粒体,促进融合(通过上调OPA1、MFN1/2)、呼吸复合体表达、氧化磷酸化(OXPHOS)、ATP产生和ROS生成。至关重要的是,PA28γ增强的OSCC细胞体外迁移、侵袭和增殖依赖于C1QBP。在体内,原位OSCC模型显示Pa28γ过表达增加肿瘤生长并提高C1qbp水平,这与ATP和ROS升高相关。使用转基因小鼠和皮下肿瘤移植,我们证实沉默Pa28γ可抑制肿瘤生长、降低C

https://cdn.ncbi.nlm.nih.gov/pmc/blobs/9930/12310199/bdfe6e30c117/elife-101244-fig1.jpg

文献AI研究员

20分钟写一篇综述,助力文献阅读效率提升50倍。

立即体验

用中文搜PubMed

大模型驱动的PubMed中文搜索引擎

马上搜索

文档翻译

学术文献翻译模型,支持多种主流文档格式。

立即体验