Suppr超能文献

脊髓损伤的新诊断和治疗靶点:GRN基因

New Diagnostic and Therapeutic Targets for Spinal Cord Injury: GRN Gene.

作者信息

Ding Han, Feng Lei, Zhang Jianping, Fang Tuo, Shang Jun, Fang Ke, Feng Shiqing

机构信息

Tianjin Key Laboratory of Spine and Spinal Cord, National Spinal Cord Injury International Cooperation Base, Department of Orthopedics, Tianjin Medical University General Hospital, Tianjin, China.

Orthopaedic Bioengineering Research Group, Division of Surgery and Interventional Science, University College London, London, UK.

出版信息

J Cell Mol Med. 2025 Aug;29(15):e70749. doi: 10.1111/jcmm.70749.

Abstract

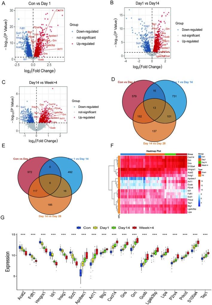
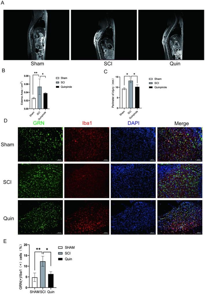
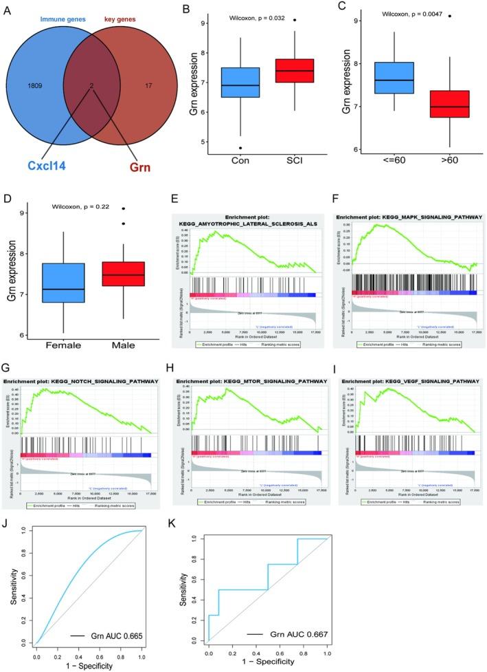
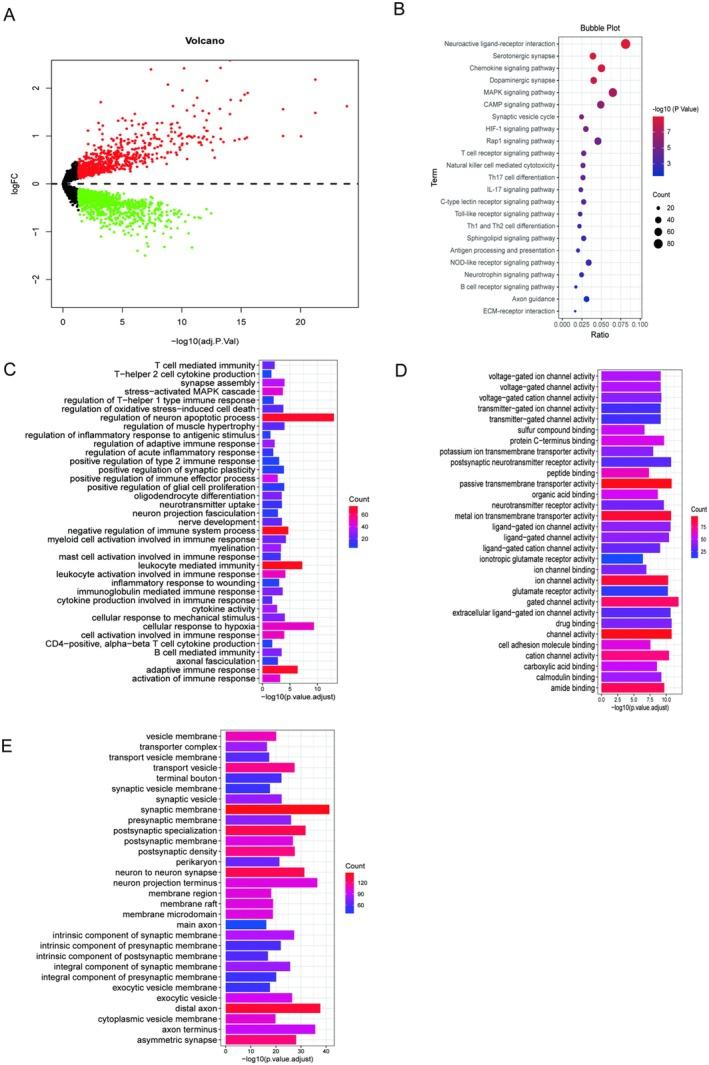
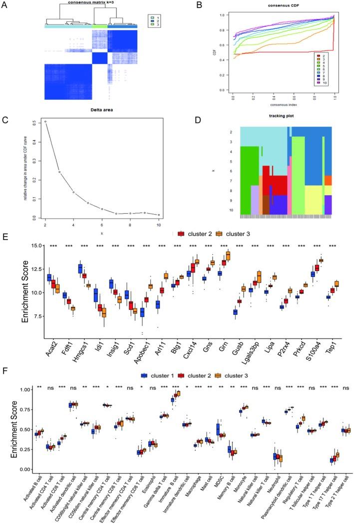
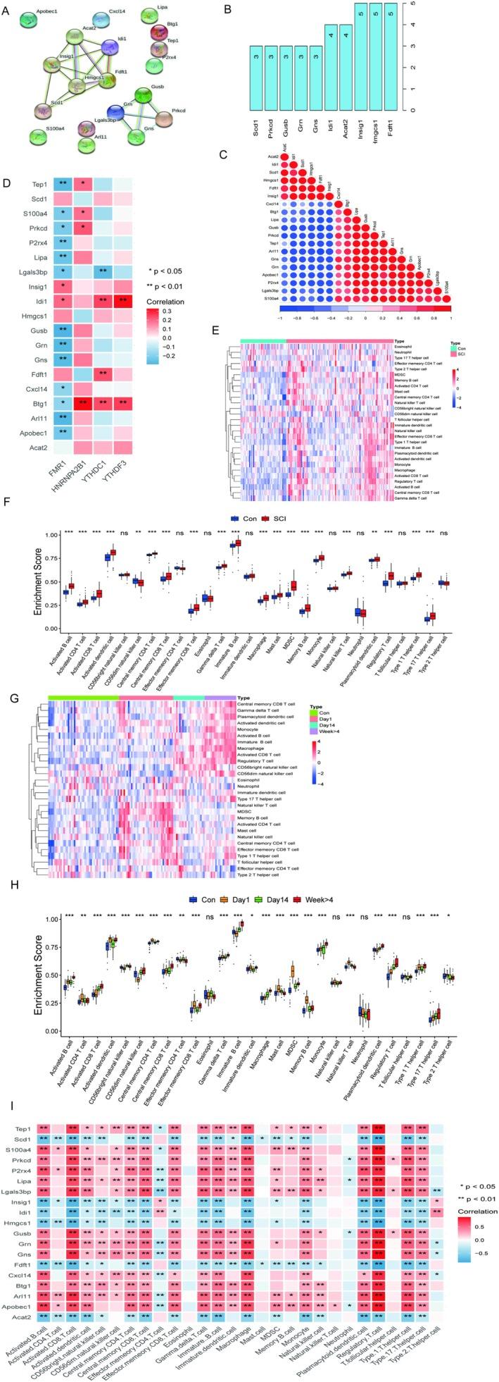
Spinal cord injury (SCI) is a severe disabling disease due to the poor self-healing of the central nervous system. Studies showed that many N6-methyladenosine (m6A) RNA methylation profiles are hypomethylated after SCI, which are related to neural regeneration and different m6A marker genes. In addition, immune cell infiltration may significantly affect the development and progression of SCI. Therefore, we attempted to identify the correlation between SCI-related biomarkers and m6A methylation regulators in order to classify them. To this end, we collected two gene expression profile datasets (GSE464 and GSE45006) from the GEO database, performed differential expression analysis between pairs before and after SCI, and identified 19 constant differentially expressed genes (DEGs). We found that the constant differential genes were strongly correlated with m6A methylation regulators, which could modulate the immune microenvironment of SCI. Next, this paper used a consensus clustering algorithm to classify SCI patients into three subtypes. There are significant differences between 19 constant DEGs and 28 immune cells among different subtypes. Finally, the correlation analysis of the intersection genes between constant DEGs and immune genes was performed, and GRN was identified as a potential immune biomarker for SCI.

摘要

脊髓损伤(SCI)是一种因中枢神经系统自我修复能力差而导致的严重致残性疾病。研究表明,脊髓损伤后许多N6-甲基腺苷(m6A)RNA甲基化谱发生低甲基化,这与神经再生及不同的m6A标记基因有关。此外,免疫细胞浸润可能会显著影响脊髓损伤的发展和进程。因此,我们试图确定脊髓损伤相关生物标志物与m6A甲基化调节因子之间的相关性,以便对它们进行分类。为此,我们从基因表达综合数据库(GEO)收集了两个基因表达谱数据集(GSE464和GSE45006),对脊髓损伤前后的数据进行差异表达分析,鉴定出19个持续差异表达基因(DEG)。我们发现这些持续差异基因与m6A甲基化调节因子密切相关,m6A甲基化调节因子可调节脊髓损伤的免疫微环境。接下来,本文使用一致性聚类算法将脊髓损伤患者分为三个亚型。不同亚型之间的19个持续差异表达基因和28种免疫细胞存在显著差异。最后,对持续差异表达基因和免疫基因之间的交集基因进行相关性分析,确定GRN为脊髓损伤潜在的免疫生物标志物。

https://cdn.ncbi.nlm.nih.gov/pmc/blobs/bbf4/12309290/f833a278e245/JCMM-29-e70749-g002.jpg

文献AI研究员

20分钟写一篇综述,助力文献阅读效率提升50倍。

立即体验

用中文搜PubMed

大模型驱动的PubMed中文搜索引擎

马上搜索

文档翻译

学术文献翻译模型,支持多种主流文档格式。

立即体验