Suppr超能文献

来自[具体植物名称未给出]种子的寡糖可促进肠道微生物代谢产物L-精氨酸的产生,以减轻环磷酰胺诱导的免疫抑制。

Oligosaccharides from the seeds of promote gut microbial metabolite L-arginine production to alleviate cyclophosphamide-induced immunosuppression.

作者信息

Liu Ben, Jin Jiayi, Zhou Yuming, Shang Zhipeng, Meng Peng, Du Maoru, Geng Feng, Gao Xue, Zhao Feng, Su Zhenguo, Pan Xiaohong

机构信息

School of Pharmacy, Binzhou Medical University, Yantai, China.

Department of Laboratory Medicine, Yantai Affiliated Hospital of Binzhou Medical University, Yantai, China.

出版信息

Front Immunol. 2025 Jul 16;16:1587426. doi: 10.3389/fimmu.2025.1587426. eCollection 2025.

Abstract

INTRODUCTION

. is a nutritionally and medicinally significant legume, yet research on its bioactive oligosaccharides remains limited. This study investigates the potential of . oligosaccharides to ameliorate cyclophosphamide (CTX)-induced immunosuppression and intestinal damage.

METHODS

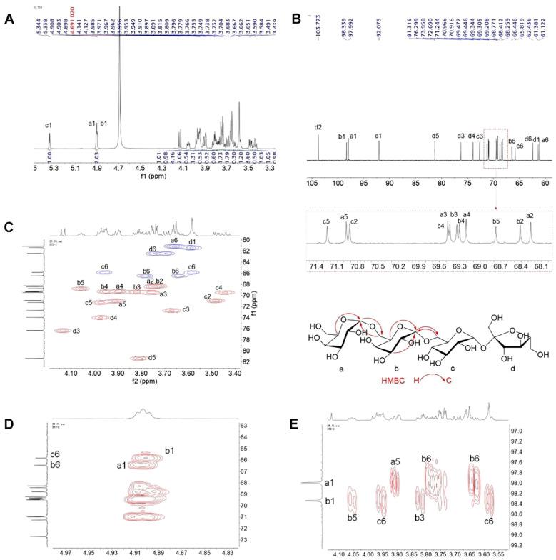
Crude oligosaccharides were purified to yield mixture SRSV (86% sugar content), comprising sucrose, raffinose, stachyose, and verbascose (mass ratio 19:16.8:50:14.2). Immunosuppressed mice (CTX-induced) were treated with SRSV (150 mg/kg). Gut microbiota (GM) diversity was analyzed via 16S rRNA sequencing, and serum metabolites were profiled using metabolomics. GM-depleted mice (antibiotic-treated) and L-arginine supplementation experiments were used for mechanistic validation.

RESULTS

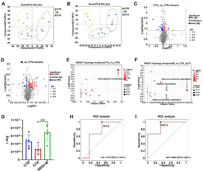
SRSV preserved intestinal villi integrity, reversed CTX-induced immune organ atrophy, and restored the CD4+T/CD8+T ratio. It enhanced bone marrow hematopoiesis, elevated peripheral white blood cell and lymphocyte counts, and modulated serum TNF-α levels. SRSV increased GM diversity, enriching beneficial taxa (e.g., ) while reducing pathogenic Atopobiaceae. Antibiotic-induced GM depletion abrogated SRSV's protective effects. Metabolomics identified L-arginine as a key upregulated metabolite, linked to arginine biosynthesis. L-arginine supplementation alone replicated SRSV's immunoprotective outcomes.

DISCUSSION

SRSV attenuates CTX-induced immunosuppression through GM-dependent mechanisms and L-arginine-mediated immunomodulation. GM integrity is essential for SRSV efficacy, as its depletion abolishes protection. The restitution of L-arginine levels underpins SRSV's capacity to restore immune homeostasis.

CONCLUSION

SRSV from . is a promising natural adjuvant for mitigating chemotherapy-induced immunosuppression and intestinal injury, acting via GM modulation and arginine biosynthesis pathways.

摘要

引言

[豆科植物名称]是一种在营养和药用方面具有重要意义的豆类,但对其生物活性寡糖的研究仍然有限。本研究调查了[豆科植物名称]寡糖改善环磷酰胺(CTX)诱导的免疫抑制和肠道损伤的潜力。

方法

粗寡糖经纯化后得到混合物SRSV(糖含量86%),其包含蔗糖、棉子糖、水苏糖和毛蕊花糖(质量比为19:16.8:50:14.2)。用SRSV(150毫克/千克)处理免疫抑制小鼠(CTX诱导)。通过16S rRNA测序分析肠道微生物群(GM)多样性,并使用代谢组学对血清代谢物进行分析。使用抗生素处理的GM耗竭小鼠和L-精氨酸补充实验进行机制验证。

结果

SRSV保持肠道绒毛完整性,逆转CTX诱导的免疫器官萎缩,并恢复CD4+T/CD8+T比值。它增强骨髓造血功能,提高外周血白细胞和淋巴细胞计数,并调节血清TNF-α水平。SRSV增加GM多样性,富集有益类群(如[有益类群名称]),同时减少致病性阿托波氏菌科。抗生素诱导的GM耗竭消除了SRSV的保护作用。代谢组学确定L-精氨酸是一种关键的上调代谢物,与精氨酸生物合成有关。单独补充L-精氨酸可复制SRSV的免疫保护效果。

讨论

SRSV通过GM依赖性机制和L-精氨酸介导的免疫调节减轻CTX诱导的免疫抑制。GM完整性对于SRSV的疗效至关重要,因为其耗竭会消除保护作用。L-精氨酸水平的恢复是SRSV恢复免疫稳态能力的基础。

结论

来自[豆科植物名称]的SRSV是一种有前途的天然佐剂,可通过GM调节和精氨酸生物合成途径减轻化疗诱导的免疫抑制和肠道损伤。

https://cdn.ncbi.nlm.nih.gov/pmc/blobs/ad34/12307210/6db9055cbe3d/fimmu-16-1587426-g001.jpg

文献AI研究员

20分钟写一篇综述,助力文献阅读效率提升50倍。

立即体验

用中文搜PubMed

大模型驱动的PubMed中文搜索引擎

马上搜索

文档翻译

学术文献翻译模型,支持多种主流文档格式。

立即体验