Suppr超能文献

表达的下调通过靶向……途径和……来抑制乳腺癌的恶性进展。 (注:原文中部分关键信息缺失,此为尽量完整的翻译)

Downregulation of expression inhibits malignant progression of breast cancer by targeting the pathway and .

作者信息

Liu Jianhua, Du Qiuli, Yang Yong

机构信息

Department of Thyroid and Breast Surgery, Wuhan No. 1 Hospital (Wuhan Chinese and Western Medicine Hospital), Wuhan, Hubei, China.

出版信息

Arch Med Sci. 2024 Jan 16;21(3):974-990. doi: 10.5114/aoms/163530. eCollection 2025.

Abstract

INTRODUCTION

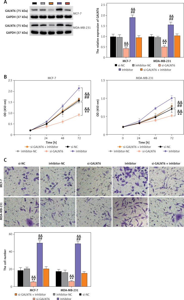
Aberrant circular RNA (circRNA) expression is associated with development of breast cancer. In this study, we aimed to assess the anti-proliferative effect of knockdown on breast cancer cells.

MATERIAL AND METHODS

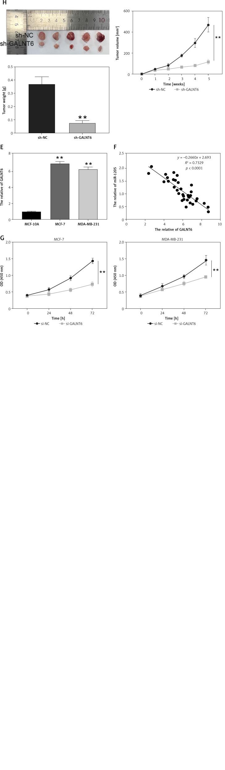
Tumor and adjacent normal tissues were collected from 35 patients with invasive breast cancer (mean age: 56 years; mean tumor size: 2 cm; 46% patients with TNM I and II stages). The levels of , microRNA ()-, and N-acetylgalactosaminyltransferase 6 () were determined using reverse transcription-quantitative polymerase chain reaction. Cell proliferation and invasion were assessed using cell counting kit-8 and transwell assays, respectively. Cell apoptosis was assessed using flow cytometry. Moreover, the targeting relationships of with and were determined using dual-luciferase reporter and RNA immunoprecipitation assays. Furthermore, tumor growth was observed in an animal model .

RESULTS

We found that expression levels were upregulated in breast cancer tumor specimens and cell lines. Downregulation of inhibited the invasion and proliferation, while enhancing the apoptosis of breast cancer cells. Furthermore, knockdown suppressed tumor growth . Notably, was identified as a downstream target of . Downregulation of suppressed the aggressive behavior of breast cancer cells by targeting . Moreover, was the downstream target of miR-1205. Inhibition of aggravated the malignant behavior of breast cancer cells by increasing expression.

CONCLUSIONS

Our findings suggest that the downregulation of inhibits breast cancer progression, at least in part, by targeting the pathway.

摘要

引言

异常环状RNA(circRNA)表达与乳腺癌的发生发展相关。在本研究中,我们旨在评估敲低(某物质)对乳腺癌细胞的抗增殖作用。

材料与方法

收集35例浸润性乳腺癌患者的肿瘤组织及癌旁正常组织(平均年龄:56岁;平均肿瘤大小:2 cm;46%为TNM I和II期患者)。采用逆转录定量聚合酶链反应测定(某物质)、微小RNA(miR)-(具体编号)和N-乙酰半乳糖胺基转移酶6((具体编号))的水平。分别使用细胞计数试剂盒-8和Transwell实验评估细胞增殖和侵袭能力。采用流式细胞术评估细胞凋亡情况。此外,使用双荧光素酶报告基因和RNA免疫沉淀实验确定(某物质)与(另一物质)和(又一物质)的靶向关系。并且,在动物模型中观察肿瘤生长情况。

结果

我们发现(某物质)在乳腺癌肿瘤标本和细胞系中的表达水平上调。敲低(某物质)可抑制乳腺癌细胞的侵袭和增殖,同时增强其凋亡。此外,敲低(某物质)可抑制肿瘤生长。值得注意的是,(某物质)被确定为(另一物质)的下游靶点。敲低(某物质)通过靶向(另一物质)抑制乳腺癌细胞的侵袭性行为。此外,(某物质)是miR-1205的下游靶点。抑制(某物质)通过增加(另一物质)表达加重乳腺癌细胞的恶性行为。

结论

我们的研究结果表明,敲低(某物质)至少部分通过靶向(某途径)抑制乳腺癌进展。

https://cdn.ncbi.nlm.nih.gov/pmc/blobs/3e92/12305530/51012cd0abeb/AMS-21-3-163530-g001.jpg

文献AI研究员

20分钟写一篇综述,助力文献阅读效率提升50倍。

立即体验

用中文搜PubMed

大模型驱动的PubMed中文搜索引擎

马上搜索

文档翻译

学术文献翻译模型,支持多种主流文档格式。

立即体验