Suppr超能文献

整合单细胞调控图谱和多组学数据用于CDK 4/6抑制剂治疗的乳腺癌中的差异治疗反应和多模态预测建模

Integrating single-cell regulatory atlas and multi-omics data for differential treatment response and multimodal predictive modeling in CDK 4/6 inhibitor-treated breast cancer.

作者信息

Yan Li, Chen Sijie, Ran Ran, Zhao Shidi, Huang Jing, Yang Jin

机构信息

Department of Medical Oncology, The First Affiliated Hospital of Xi'an Jiaotong University, Xi'an, China.

Cancer Center, The First Affiliated Hospital of Xi'an Jiaotong University, Xi'an, China.

出版信息

Front Oncol. 2025 Jul 17;15:1585574. doi: 10.3389/fonc.2025.1585574. eCollection 2025.

Abstract

INTRODUCTION

CDK4/6 inhibitors are cornerstone therapies for advanced HR+/HER2- breast cancer, yet treatment response heterogeneity remains a major clinical challenge. This study integrates single-cell regulatory landscapes with multi-omics data to decode resistance mechanisms and develop predictive biomarkers for CDK4/6 inhibitor response stratification.

METHODS

Single-cell RNA-seq data (GSE158724, n=14 samples) and bulk multi-omics profiles (TCGA-BRCA, n=1,059; GSE186901, n=90) were analyzed. Gene regulatory networks were reconstructed using SCENIC to identify resistance-specific regulons. The Tumor Prognostic Regulon Index (TPRI) was derived from five prognostic transcription factors and validated in independent cohorts. Experimental validation including qPCR of core TFs was performed in patient-derived samples. Multimodal predictive models integrating TPRI, differentially expressed genes, and miRNAs were developed using logistic regression, with performance assessed via ROC/AUC analysis.

RESULTS

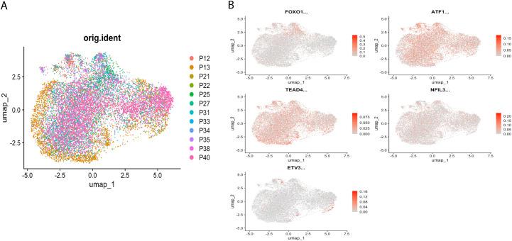
We identified 86 resistance-associated regulons and established TPRI based on five prognostic TFs (ATF1, TEAD4, NFIL3, FOXO1, ETV3). TPRI significantly stratified patients into high/low-risk groups with differential overall survival and treatment response (Fisher's exact test P=0.0237). qPCR confirmed elevated expression of these TFs in resistant tumors (<0.01). High-risk patients exhibited increased stemness indices (mRNAsi, <2.2e-16) and mTOR pathway activation. The multimodal model (TPRI + top 30 DEGs + top 30 miRNAs) achieved superior prognostic accuracy (95%CI:0.6575-0.75).

DISCUSSION

This study establishes TPRI as a novel biomarker for CDK4/6 inhibitor response prediction, validated through multi-omics integration and qPCR confirmation. The model provides actionable risk stratification, where high-risk patients may benefit from combinatorial mTOR-targeted therapies. Limitations include sample size constraints for methylation integration. Future studies should validate these findings in prospective clinical trials.

摘要

引言

细胞周期蛋白依赖性激酶4/6(CDK4/6)抑制剂是晚期激素受体阳性/人表皮生长因子受体2阴性(HR+/HER2-)乳腺癌的基础治疗药物,但治疗反应异质性仍然是一个重大的临床挑战。本研究将单细胞调控图谱与多组学数据相结合,以解码耐药机制,并开发用于CDK4/6抑制剂反应分层的预测生物标志物。

方法

分析了单细胞RNA测序数据(GSE158724,n = 14个样本)和批量多组学图谱(TCGA-BRCA,n = 1059;GSE186901,n = 90)。使用SCENIC重建基因调控网络,以识别耐药特异性调控子。肿瘤预后调控子指数(TPRI)源自五个预后转录因子,并在独立队列中进行了验证。在患者来源的样本中进行了包括核心转录因子qPCR在内的实验验证。使用逻辑回归开发了整合TPRI、差异表达基因和微小RNA的多模态预测模型,并通过ROC/AUC分析评估性能。

结果

我们鉴定出86个与耐药相关的调控子,并基于五个预后转录因子(ATF1、TEAD4、NFIL3、FOXO1、ETV3)建立了TPRI。TPRI将患者显著分层为高/低风险组,两组的总生存期和治疗反应存在差异(Fisher精确检验P = 0.0237)。qPCR证实这些转录因子在耐药肿瘤中的表达升高(<0.01)。高风险患者表现出干性指数增加(mRNAsi,<2.2e-16)和mTOR途径激活。多模态模型(TPRI + 前30个差异表达基因 + 前30个微小RNA)实现了卓越的预后准确性(95%CI:0.6575 - 0.75)。

讨论

本研究将TPRI确立为预测CDK4/6抑制剂反应的新型生物标志物,并通过多组学整合和qPCR确认进行了验证。该模型提供了可操作的风险分层,其中高风险患者可能从联合mTOR靶向治疗中获益。局限性包括甲基化整合的样本量限制。未来的研究应在前瞻性临床试验中验证这些发现。

https://cdn.ncbi.nlm.nih.gov/pmc/blobs/8397/12310732/1f6dd6099536/fonc-15-1585574-g001.jpg

文献AI研究员

20分钟写一篇综述,助力文献阅读效率提升50倍。

立即体验

用中文搜PubMed

大模型驱动的PubMed中文搜索引擎

马上搜索

文档翻译

学术文献翻译模型,支持多种主流文档格式。

立即体验