Suppr超能文献

SNAPpa:一种用于蛋白质标记时空控制的光激活SNAP标签。

SNAPpa: A Photoactivatable SNAP-tag for the Spatiotemporal Control of Protein Labeling.

作者信息

Mandl Sabrina, Maiwald Barbara, Adlmanninger Elena, Birke Ramona, Schlee Sandra, Pruška Adam, Bittner Philipp, Zenobi Renato, Soykan Tolga, Beliu Gerti, Broichhagen Johannes, Hupfeld Andrea

机构信息

Institute of Biophysics and Physical Biochemistry, Regensburg Center for Biochemistry, University of Regensburg, Universitätsstraße 31, Regensburg D-93053, Germany.

Leibniz-Forschungsinstitut für Molekulare Pharmakologie (FMP), Robert-Roessle-Str. 10, Berlin 13125, Germany.

出版信息

JACS Au. 2025 Jul 17;5(7):3589-3602. doi: 10.1021/jacsau.5c00603. eCollection 2025 Jul 28.

Abstract

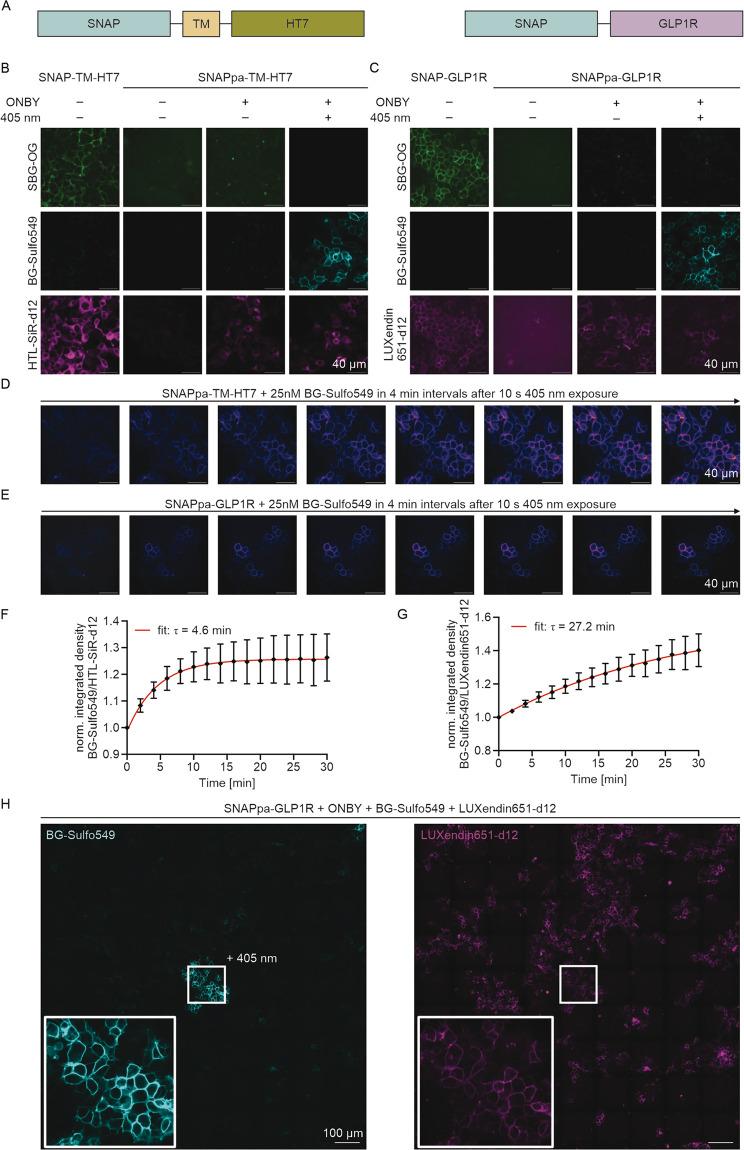
SNAP-tag is one of the most commonly used self-labeling protein tags for cell imaging studies. To achieve selective spatiotemporal imaging of cells, we set out to engineer a photoactivatable SNAP-tag. For this, we incorporated the well-established and readily available photocaged unnatural amino acid -nitrobenzyl--tyrosine (ONBY) into all three tyrosine positions of SNAP. In-gel imaging analysis and fluorescence polarization measurements revealed that placing ONBY in position Y114 of the SNAP-tag facilitates the most effective and most efficient photoactivation of the irreversible self-labeling reaction with (sulfonated) benzyl guanine substrates, which is why we dubbed this photoactivatable SNPA-tag variant "SNAPpa". To demonstrated its potential for live-cell imaging, we further tested SNAPpa in HEK293 cells, either fused to a nuclear localization domain for intracellular imaging or fused to either a transmembrane region or the glucagon-like peptide 1 receptor for extracellular imaging. Each SNAPpa construct produced no fluorescence signal when ONBY remained in its photocaged state by keeping the cells in the dark. However, a clear fluorescence signal appeared after light-induced decaging of ONBY. Applying a localized light beam thereby highlighted the precise spatiotemporal control of cell imaging. In conclusion, SNAPpa can be used for the efficient light-induced activation of fluorescence labeling and can be easily established, readily implemented and effectively combined with the broad repertoire of substrates that is already available for SNAP.

摘要

SNAP标签是细胞成像研究中最常用的自标记蛋白标签之一。为了实现细胞的选择性时空成像,我们着手设计一种可光激活的SNAP标签。为此,我们将成熟且易于获得的光笼蔽非天然氨基酸——对硝基苄基-L-酪氨酸(ONBY)引入到SNAP的所有三个酪氨酸位置。凝胶内成像分析和荧光偏振测量表明,将ONBY置于SNAP标签的Y114位置可促进与(磺化)苄基鸟嘌呤底物的不可逆自标记反应实现最有效和最高效的光激活,这就是为什么我们将这种可光激活的SNAP标签变体称为“SNAPpa”。为了证明其在活细胞成像中的潜力,我们进一步在HEK293细胞中测试了SNAPpa,它要么与用于细胞内成像的核定位结构域融合,要么与用于细胞外成像的跨膜区域或胰高血糖素样肽1受体融合。当通过将细胞置于黑暗中使ONBY保持其光笼蔽状态时,每个SNAPpa构建体均未产生荧光信号。然而,在光诱导ONBY脱笼后出现了清晰的荧光信号。应用局部光束从而突出了细胞成像的精确时空控制。总之,SNAPpa可用于荧光标记的高效光诱导激活,并且可以很容易地建立、 readily implemented and effectively combined with the broad repertoire of substrates that is already available for SNAP.(原文此处表述有误,正确的可能是“readily implemented and effectively combined with the broad repertoire of substrates that are already available for SNAP”,即“易于实施并能与已有的大量SNAP底物有效结合”) 并能与已有的大量SNAP底物有效结合。

https://cdn.ncbi.nlm.nih.gov/pmc/blobs/4b95/12308408/b2ae3f6f7ac7/au5c00603_0001.jpg

文献AI研究员

20分钟写一篇综述,助力文献阅读效率提升50倍。

立即体验

用中文搜PubMed

大模型驱动的PubMed中文搜索引擎

马上搜索

文档翻译

学术文献翻译模型,支持多种主流文档格式。

立即体验