Suppr超能文献

纳米维生素A介导的猪肌内脂肪沉积调控涉及非编码RNA的分子机制

Molecular mechanism of nano-vitamin A-mediated regulation of intramuscular fat deposition involving noncoding RNAs in pigs.

作者信息

Li Meng, Cai Wenrun, Li Ruotong, Zhao Wenye, Zhang Jiaxin, Rong Xiaoyin, Zhang Ting, Yang Yang, Li Bugao, Guo Xiaohong

机构信息

College of Animal Science, Shanxi Agricultural University, Taigu, 030801, China.

出版信息

BMC Genomics. 2025 Aug 2;26(1):716. doi: 10.1186/s12864-025-11898-y.

Abstract

BACKGROUND

Intramuscular fat content is a key factor influencing pork quality. Previous studies by our group found that intramuscular injection of Nano VA into newborn piglets significantly increased Intramuscular fat content and improved pork quality. However, the regulatory mechanisms of noncoding RNAs in Intramuscular fat deposition remain unclear.

RESULTS

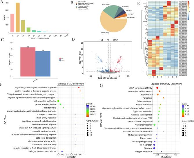
To elucidate the mechanisms by which Nano VA affects pork quality via noncoding RNAs, whole transcriptome sequencing was performed on the longissimus dorsi muscle from control and Nano VA treated groups. A total of 90 differentially expressed circRNAs (DECs), 805 differentially expressed lncRNAs (DELs), and 58 differentially expressed miRNAs (DEmiRs) were screened between the two groups. Among these, 53 DECs were upregulated and 38 were downregulated; 430 DELs were upregulated and 375 were downregulated; 33 DEmiRs were upregulated and 25 were downregulated. GO and KEGG enrichment analyses indicated that the DECs, DELs, and DEmiRs were significantly enriched in pathways including insulin signaling, mTOR signaling, cGMP-PKG signaling, FoxO signaling, retinol metabolism, MAPK signaling, and autophagy. Based on the competitive endogenous RNA regulatory mechanism, a circRNA/lncRNA-miRNA-mRNA network associated with Intramuscular fat deposition was constructed, comprising 9 mRNAs, 3 miRNAs, 50 lncRNAs, and 9 circRNAs, including circRNA2640/circRNA11556-ssc-miR-1296-5p-PIK3AP1, MSTRG.543.4/MSTRG.1281.3 -ssc-miR-17-3p-XIAP, MSTRG.7503.15/circRNA11514-ssc-miR-17-3p-ALDH1A1 and MSTRG.12101.2/ciRNA113-ssc-miR-885-3-GPAT4. These findings suggest that Nano VA likely regulates Intramuscular fat deposition through the above ceRNA network.

CONCLUSIONS

This study reveals that Nano VA promotes porcine Intramuscular fat deposition by modulating an ncRNA mediated ceRNA network, providing a theoretical basis for understanding the molecular mechanisms by which Nano VA improves pork quality.

摘要

背景

肌内脂肪含量是影响猪肉品质的关键因素。我们团队之前的研究发现,对新生仔猪进行纳米维生素A肌内注射可显著提高肌内脂肪含量并改善猪肉品质。然而,非编码RNA在肌内脂肪沉积中的调控机制仍不清楚。

结果

为阐明纳米维生素A通过非编码RNA影响猪肉品质的机制,对对照组和纳米维生素A处理组的背最长肌进行了全转录组测序。两组之间共筛选出90个差异表达的环状RNA(DECs)、805个差异表达的长链非编码RNA(DELs)和58个差异表达的微小RNA(DEmiRs)。其中,53个DECs上调,38个下调;430个DELs上调,375个下调;33个DEmiRs上调,25个下调。基因本体(GO)和京都基因与基因组百科全书(KEGG)富集分析表明,DECs、DELs和DEmiRs在胰岛素信号通路、mTOR信号通路、cGMP-PKG信号通路、FoxO信号通路、视黄醇代谢、丝裂原活化蛋白激酶(MAPK)信号通路和自噬等途径中显著富集。基于竞争性内源RNA调控机制,构建了一个与肌内脂肪沉积相关的环状RNA/长链非编码RNA-微小RNA-信使RNA网络,该网络包含9个信使RNA、3个微小RNA、50个长链非编码RNA和9个环状RNA,包括circRNA2640/circRNA11556-ssc-miR-1296-5p-PIK3AP1、MSTRG.543.4/MSTRG.1281.3 -ssc-miR-17-3p-XIAP、MSTRG.7503.15/circRNA11514-ssc-miR-17-3p-ALDH1A1和MSTRG.12212101.2/ciRNA113-ssc-miR-885-3-GPAT4。这些发现表明,纳米维生素A可能通过上述ceRNA网络调节肌内脂肪沉积。

结论

本研究揭示了纳米维生素A通过调节非编码RNA介导的ceRNA网络促进猪肌内脂肪沉积,为理解纳米维生素A改善猪肉品质的分子机制提供了理论依据。

https://cdn.ncbi.nlm.nih.gov/pmc/blobs/e884/12318395/00ff22cbb1c0/12864_2025_11898_Fig1_HTML.jpg

文献AI研究员

20分钟写一篇综述,助力文献阅读效率提升50倍。

立即体验

用中文搜PubMed

大模型驱动的PubMed中文搜索引擎

马上搜索

文档翻译

学术文献翻译模型,支持多种主流文档格式。

立即体验