Suppr超能文献

miR-29c 对猪骨髓间充质基质细胞增殖和脂肪向分化的影响。

Effects of miR-29c on proliferation and adipogenic differentiation of porcine bone marrow mesenchymal stromal cells.

机构信息

Department of Pig Production, Chongqing Academy of Animal Science, Chongqing, China.

State Key Laboratory of Swine and Poultry Breeding Industry, College of Animal Science and Technology, Sichuan Agricultural University, Chengdu, China.

出版信息

Adipocyte. 2024 Dec;13(1):2365211. doi: 10.1080/21623945.2024.2365211. Epub 2024 Jun 10.

Abstract

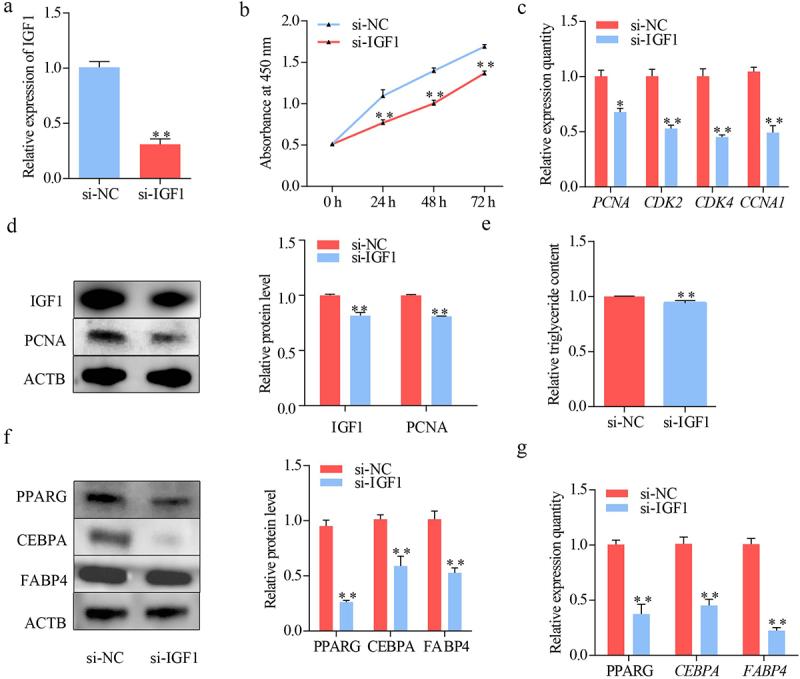
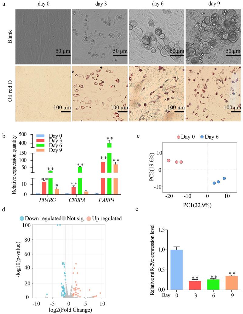
microRNAs (miRNAs), a subclass of noncoding short RNAs, direct cells fate decisions that are important for cell proliferation and cell lineage decisions. Adipogenic differentiation contributes greatly to the development of white adipose tissue, involving of highly organized regulation by miRNAs. In the present study, we screened and identified 78 differently expressed miRNAs of porcine BMSCs during adipogenic differentiation. Of which, the role of miR-29c in regulating the proliferation and adipogenic differentiation was proved and detailed. Specifically, over-expression miR-29c inhibits the proliferation and adipogenic differentiation of BMSCs, which were reversed upon miR-29c inhibitor. Interference of inhibits the proliferation and adipogenic differentiation of BMSCs. Mechanistically, miR-29c regulates the proliferation and adipogenic differentiation of BMSCs by targeting IGF1 and further regulating the MAPK pathway and the PI3K-AKT-mTOR pathway, respectively. In conclusion, we highlight the important role of miR-29c in regulating proliferation and adipogenic differentiation of BMSCs.

摘要

微小 RNA(miRNA)是一类非编码的短 RNA,可指导细胞命运决定,对细胞增殖和细胞谱系决定至关重要。脂肪生成分化对白色脂肪组织的发育有很大贡献,涉及 miRNA 的高度组织调节。在本研究中,我们筛选并鉴定了猪骨髓间充质干细胞在脂肪生成分化过程中 78 种差异表达的 miRNA。其中,miR-29c 在调节骨髓间充质干细胞增殖和脂肪生成分化中的作用得到了证实,并进行了详细研究。具体来说,过表达 miR-29c 抑制骨髓间充质干细胞的增殖和脂肪生成分化,而 miR-29c 抑制剂则逆转了这种作用。干扰 miR-29c 抑制骨髓间充质干细胞的增殖和脂肪生成分化。机制上,miR-29c 通过靶向 IGF1 分别调节 MAPK 通路和 PI3K-AKT-mTOR 通路,从而调节骨髓间充质干细胞的增殖和脂肪生成分化。总之,我们强调了 miR-29c 在调节骨髓间充质干细胞增殖和脂肪生成分化中的重要作用。

https://cdn.ncbi.nlm.nih.gov/pmc/blobs/396c/11174058/2972d36ce362/KADI_A_2365211_F0001_OC.jpg

文献AI研究员

20分钟写一篇综述,助力文献阅读效率提升50倍。

立即体验

用中文搜PubMed

大模型驱动的PubMed中文搜索引擎

马上搜索

文档翻译

学术文献翻译模型,支持多种主流文档格式。

立即体验