Suppr超能文献

miR-370-3p通过靶向Mknk1调控脂肪生成。

miR-370-3p Regulates Adipogenesis through Targeting Mknk1.

作者信息

Zhang Peiwen, Li Xinrong, Zhang Shunhua, Wu Shuang, Xiao Qian, Gu Yang, Guo Xinyu, Lin Xutao, Chen Lei, Zhao Ye, Niu Lili, Tang Guoqing, Jiang Yanzhi, Shen Linyuan, Zhu Li

机构信息

College of Animal Science and Technology, Sichuan Agricultural University, Chengdu 611130, China.

Farm Animal Genetic Resources Exploration and Innovation Key Laboratory of Sichuan Province, Sichuan Agricultural University, Chengdu 611130, China.

出版信息

Molecules. 2021 Nov 17;26(22):6926. doi: 10.3390/molecules26226926.

Abstract

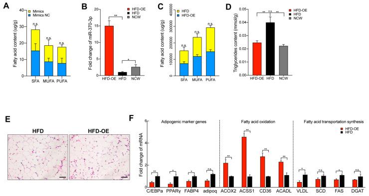
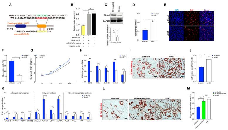
Excessive fat accumulation can lead to obesity, diabetes, hyperlipidemia, atherosclerosis, and other diseases. MicroRNAs are a class of microRNAs that regulate gene expression and are highly conserved in function among species. microRNAs have been shown to act as regulatory factors to inhibit fat accumulation in the body. We found that miR-370-3p was expressed at lower levels in the fat mass of mice on a high-fat diet than in mice on a normal control diet. Furthermore, our data showed that the overexpression of miR-370-3p significantly suppressed the mRNA expression levels of adipogenic markers. Thus, miR-370-3p overexpression reduced lipid accumulation. Conversely, the inhibition of miR-370-3p suppressed 3T3-L1 preadipocyte proliferation and promoted preadipocyte differentiation. In addition, Mknk1, a target gene of miR-370-3p, plays an opposing role in preadipocyte proliferation and differentiation. Moreover, consistent results from in vitro as well as in vivo experiments suggest that the inhibition of fat accumulation by miR-370-3p may result from the inhibition of saturated fatty acids that promote the accumulation of polyunsaturated fatty acids. In conclusion, these results suggest that miR-370-3p plays an important role in adipogenesis and fatty acid metabolism through the regulation of Mknk1.

摘要

脂肪过度积累会导致肥胖、糖尿病、高脂血症、动脉粥样硬化等疾病。微小RNA是一类调控基因表达的小分子RNA,在物种间功能高度保守。微小RNA已被证明可作为调节因子抑制体内脂肪积累。我们发现,与正常对照饮食的小鼠相比,高脂饮食小鼠脂肪组织中miR-370-3p的表达水平较低。此外,我们的数据表明,miR-370-3p的过表达显著抑制了脂肪生成标志物的mRNA表达水平。因此,miR-370-3p过表达减少了脂质积累。相反,抑制miR-370-3p可抑制3T3-L1前脂肪细胞增殖并促进前脂肪细胞分化。此外,miR-370-3p的靶基因Mknk1在脂肪前体细胞增殖和分化中发挥相反作用。而且,体外和体内实验的一致结果表明,miR-370-3p对脂肪积累的抑制作用可能是通过抑制促进多不饱和脂肪酸积累的饱和脂肪酸实现的。总之,这些结果表明,miR-370-3p通过调控Mknk1在脂肪生成和脂肪酸代谢中发挥重要作用。

https://cdn.ncbi.nlm.nih.gov/pmc/blobs/589b/8619113/06e5b2d5bdfd/molecules-26-06926-g001.jpg

文献AI研究员

20分钟写一篇综述,助力文献阅读效率提升50倍。

立即体验

用中文搜PubMed

大模型驱动的PubMed中文搜索引擎

马上搜索

文档翻译

学术文献翻译模型,支持多种主流文档格式。

立即体验