Suppr超能文献

棕色脂肪组织:预防代谢紊乱中心血管疾病的潜在治疗靶点。

Brown adipose tissue: a potential therapeutic target for preventing cardiovascular disease in metabolic disorders.

作者信息

Egan Beňová Tamara, Sýkora Matúš, Ondreják Andelová Katarína, Farkašová Veronika, Lepáček Marek, Šoltésová Prnová Marta, Babál Pavel, Janko Dávid, Andelová Natália, Ferko Miroslav, Szeiffová Bačová Barbara

机构信息

Centre of Experimental Medicine, Institute for Heart Research, Slovak Academy of Sciences, Dúbravská Cesta 9, 841 04, Bratislava, Slovakia.

Centre of Experimental Medicine, Institute of Experimental Pharmacology and Toxicology, Slovak Academy of Sciences, Dúbravská cesta 9, 841 04, Bratislava, Slovakia.

出版信息

Diabetol Metab Syndr. 2025 Aug 2;17(1):311. doi: 10.1186/s13098-025-01892-5.

Abstract

BACKGROUND

Obesity and Type 2 diabetes (T2D) remain significant health challenges contributing to cardiovascular complications. This study aimed to investigate brown adipose tissue (BAT) and connexin43 (Cx43) in obese T2D rats and evaluate the effects of antioxidant Cemtirestat. Cx43 plays a crucial role in both BAT and heart function, yet its expression in T2D hearts remains underexplored.

MATERIALS AND METHODS

Forty male Zucker diabetic fatty (ZDF) rats were divided into four groups: (1) lean nondiabetic (ZDF lean), (2) Cemtirestat-treated lean nondiabetic (ZDF lean + C), (3) obese diabetic (ZDF T2D), and (4) Cemtirestat-treated obese diabetic (ZDF T2D + C). After 6 months, biometric and biochemical parameters were measured and Cx43, selected protein kinases and batokines were analyzed in the BAT and left ventricle. Echocardiograms were recorded prior to study completion.

RESULTS

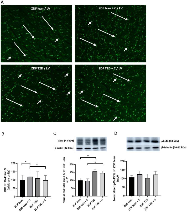
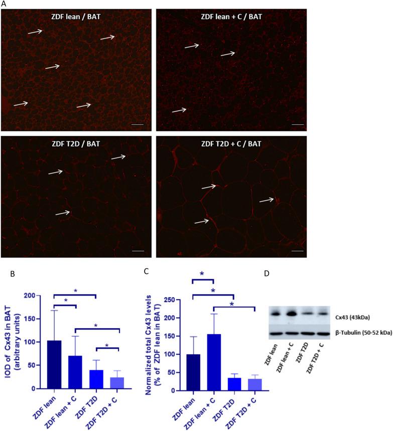
Obese T2D rats exhibited increased body weight, heart weight, visceral fat, BAT mass, glucose, insulin, cholesterol and triglycerides. Cx43 was decreased in BAT but increased in the left ventricles of T2D rats. Cemtirestat increased Cx43 in BAT of lean rats but not in the left ventricles of obese T2D rats. Protein kinase C epsilon was reduced in BAT, while protein kinase C delta was increased in both BAT and left ventricles of T2D rats and partially normalized by Cemtirestat. BAT whitening together with reduced mitochondrial uncoupling protein 1 and fibroblast growth factor 21 were observed in T2D rats. Echocardiography revealed diastolic dysfunction in T2D rats, which was attenuated by Cemtirestat.

CONCLUSION

These findings support the role of BAT as a therapeutic target in metabolic disease and identify Cx43 as a molecular mediator linking adipose tissue dysfunction to cardiac impairment. Although low-dose Cemtirestat showed limited efficacy, it demonstrates potential for cardiometabolic intervention, justifying further investigation.

摘要

背景

肥胖和2型糖尿病(T2D)仍然是导致心血管并发症的重大健康挑战。本研究旨在调查肥胖T2D大鼠的棕色脂肪组织(BAT)和连接蛋白43(Cx43),并评估抗氧化剂塞替瑞司他的作用。Cx43在BAT和心脏功能中都起着关键作用,但其在T2D心脏中的表达仍未得到充分研究。

材料与方法

40只雄性Zucker糖尿病肥胖(ZDF)大鼠分为四组:(1)瘦非糖尿病组(ZDF瘦),(2)塞替瑞司他治疗的瘦非糖尿病组(ZDF瘦 + C),(3)肥胖糖尿病组(ZDF T2D),(4)塞替瑞司他治疗的肥胖糖尿病组(ZDF T2D + C)。6个月后,测量生物特征和生化参数,并分析BAT和左心室中的Cx43、选定的蛋白激酶和脂肪因子。在研究完成前记录超声心动图。

结果

肥胖T2D大鼠的体重、心脏重量、内脏脂肪、BAT质量、血糖、胰岛素、胆固醇和甘油三酯增加。Cx43在BAT中减少,但在T2D大鼠的左心室中增加。塞替瑞司他增加了瘦大鼠BAT中的Cx43,但未增加肥胖T2D大鼠左心室中的Cx43。蛋白激酶Cε在BAT中减少,而蛋白激酶Cδ在T2D大鼠的BAT和左心室中均增加,并被塞替瑞司他部分恢复正常。在T2D大鼠中观察到BAT变白以及线粒体解偶联蛋白1和成纤维细胞生长因子21减少。超声心动图显示T2D大鼠存在舒张功能障碍,塞替瑞司他可减轻这种障碍。

结论

这些发现支持BAT作为代谢疾病治疗靶点的作用,并确定Cx43是将脂肪组织功能障碍与心脏损伤联系起来的分子介质。尽管低剂量塞替瑞司他显示出有限的疗效,但它证明了心脏代谢干预的潜力,值得进一步研究。

https://cdn.ncbi.nlm.nih.gov/pmc/blobs/d231/12317635/0497b9e641d8/13098_2025_1892_Fig1_HTML.jpg

文献AI研究员

20分钟写一篇综述,助力文献阅读效率提升50倍。

立即体验

用中文搜PubMed

大模型驱动的PubMed中文搜索引擎

马上搜索

文档翻译

学术文献翻译模型,支持多种主流文档格式。

立即体验