Suppr超能文献

通过跨多种条件的单细胞eQTL分析揭示免疫相关疾病中免疫反应的基因特征。

Unveiling genetic signatures of immune response in immune-related diseases through single-cell eQTL analysis across diverse conditions.

作者信息

Zhang Zhenhua, Li Wenchao, Zhan Qiuyao, Aillaud Michelle, Botey-Bataller Javier, Zoodsma Martijn, Ter Horst Rob, Joosten Leo A B, Bock Christoph, Schulte Leon N, Xu Cheng-Jian, Netea Mihai G, Bonder Marc Jan, Li Yang

机构信息

Department of Computational Biology for Individualised Infection Medicine, Centre for Individualised Infection Medicine (CiiM), a joint venture between the Helmholtz-Centre for Infection Research (HZI) and the Hannover Medical School (MHH), Hannover, Germany.

TWINCORE, Centre for Experimental and Clinical Infection Research, a joint venture between the Helmholtz-Centre for Infection Research (HZI) and the Hannover Medical School (MHH), Hannover, Germany.

出版信息

Nat Commun. 2025 Aug 4;16(1):7134. doi: 10.1038/s41467-025-61192-4.

Abstract

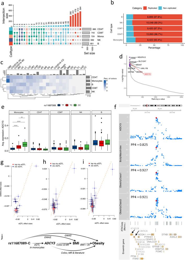
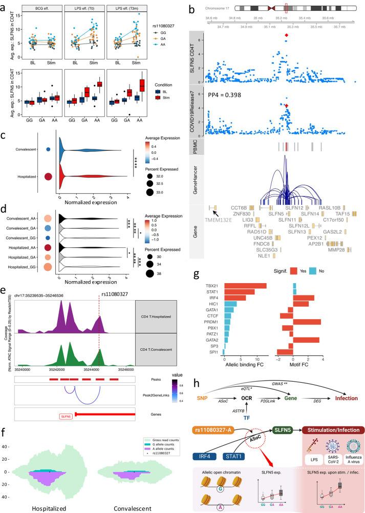
Deciphering the intricate regulatory mechanisms underlying biological processes holds promise for elucidating how genetic variants contribute to immune-related disorders. We map genetic effects on gene expression (expression quantitative trait locus, eQTL) using single-cell transcriptomes of 152 samples from 38 healthy individuals, covering baseline state and lipopolysaccharide challenge either before or after Bacillus Calmette-Guerin vaccination. Interestingly, we uncover a monocyte eQTL linked to the LCP1, shedding light on inter-individual variations in trained immunity. Furthermore, we elucidate genetic and epigenetic regulatory networks of CD55 and SLFN5. Of note, our results support the pivotal roles of SLFN5 in COVID-19 pathogenesis by incorporating disease-associated loci, chromatin accessibility, and transcription factor binding affinities, aligning with the established functions of SLFN5 in restricting virus replication during viral infection. Our study provides a paradigm to decipher genetic underpinnings of complex traits by integrating single-cell eQTLs with multi-omics data from patients and public databases.

摘要

破解生物过程背后复杂的调控机制有望阐明基因变异如何导致免疫相关疾病。我们使用来自38名健康个体的152个样本的单细胞转录组来绘制基因对基因表达的影响(表达数量性状位点,eQTL),涵盖卡介苗接种前后的基线状态和脂多糖刺激。有趣的是,我们发现了一个与LCP1相关的单核细胞eQTL,揭示了训练免疫中的个体间差异。此外,我们阐明了CD55和SLFN5的遗传和表观遗传调控网络。值得注意的是,我们的结果通过整合疾病相关位点、染色质可及性和转录因子结合亲和力,支持了SLFN5在COVID-19发病机制中的关键作用,这与SLFN5在病毒感染期间限制病毒复制的既定功能一致。我们的研究提供了一个范例,通过将单细胞eQTL与来自患者和公共数据库的多组学数据相结合来破解复杂性状的遗传基础。

https://cdn.ncbi.nlm.nih.gov/pmc/blobs/1fed/12322060/1a70a388c6a4/41467_2025_61192_Fig1_HTML.jpg

文献AI研究员

20分钟写一篇综述,助力文献阅读效率提升50倍。

立即体验

用中文搜PubMed

大模型驱动的PubMed中文搜索引擎

马上搜索

文档翻译

学术文献翻译模型,支持多种主流文档格式。

立即体验