Suppr超能文献

植物乳杆菌通过改变尼罗罗非鱼(Oreochromis niloticus)的肠道微生物群以富集微生物色氨酸代谢物来减轻棉酚诱导的肝脏脂毒性。

Lactiplantibacillus plantarum attenuate gossypol-induced hepatic lipotoxicity by altering intestinal microbiota for enriching microbial tryptophan metabolites in Nile tilapia (Oreochromis niloticus).

作者信息

Ding Fei-Fei, Zhou Nan-Nan, Mao Yue-Jian, Yang Jing, Limbu Samwel M, Galindo-Villegas Jorge, Du Zhen-Yu, Zhang Mei-Ling

机构信息

School of Life Sciences, East China Normal University, Shanghai, 200241, China.

Global R&D Innovation Center, Inner Mongolia Mengniu Dairy (Group) Co. Ltd, Hohhot, Inner Mongolia, 750336, China.

出版信息

Microbiome. 2025 Aug 4;13(1):180. doi: 10.1186/s40168-025-02172-0.

Abstract

BACKGROUND

Free fatty acids (FFAs) are the main cause of fatty liver disease, which can be alleviated by modulation of intestinal microbiota. Lactiplantibacillus plantarum plays a key role in maintaining liver health, but the underlying mechanism remains unclear.

RESULTS

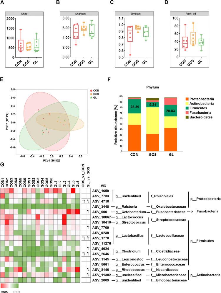
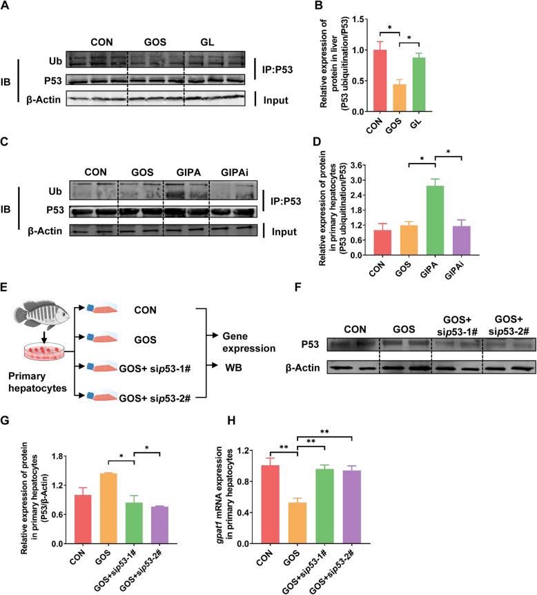
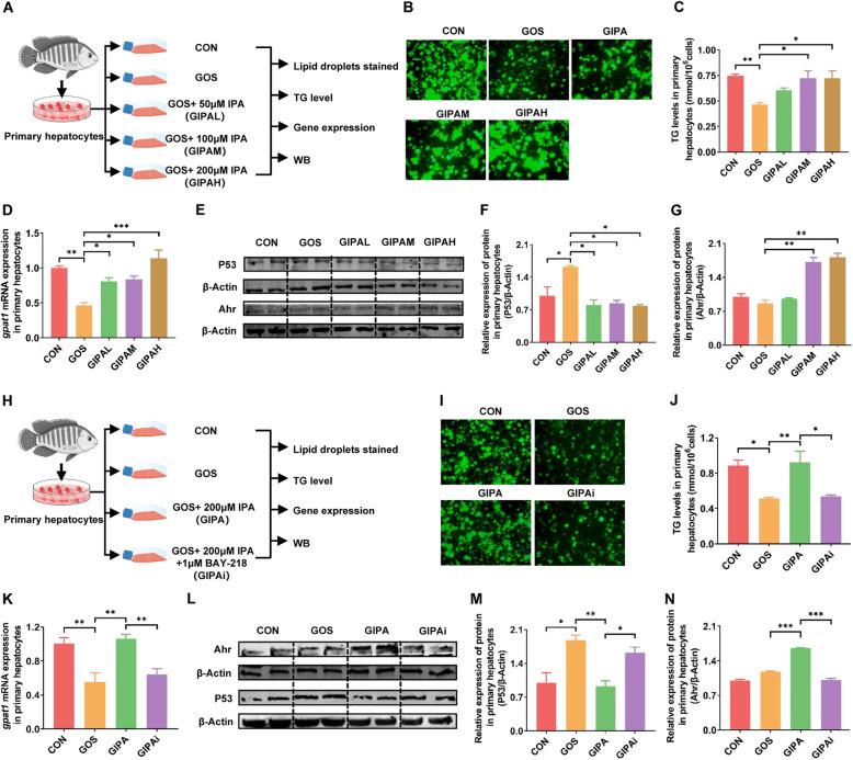
Here, a strain affiliated to Lactiplantibacillus plantarum was isolated from the intestine of Nile tilapia (Oreochromis niloticus). We used a gossypol-induced fatty liver disease model, which only increased the FFAs level in liver, to investigate the effectiveness of L. plantarum (YC17) in alleviating FFAs-induced lipotoxicity liver injury. We found that dietary gossypol (GOS) induced a significant increase of FFAs in liver, resulting in lipotoxicity in Nile tilapia compared to control. L. plantarum YC17 supplementation reduced FFAs content by restoring esterification process, and then relieved liver injury. Addition of L. plantarum YC17 effectively increased the abundances of Lactobacillus, Clostridium and Cetobacterium in fish intestine, as well as serum levels of the microbial tryptophan metabolites, notably indole-3-propionic acid (IPA) and indole-3-acetic acid (IAA). The addition of L. plantarum YC17 significantly inhibited P53 signaling pathway and up-regulated the expression of FFAs esterification genes. In vitro experiments demonstrated that IPA inhibited P53 through ubiquitination and enhanced FFAs esterification in an aryl hydrocarbon receptor (Ahr) dependent manner.

CONCLUSION

The gut microbiota-derived tryptophan metabolites (IPA and IAA) alleviated FFAs induced lipotoxic liver injury by activating Ahr, which promoted P53 ubiquitination, leading to the enhanced FFAs esterification. Our findings demonstrated that gut microbial metabolites alleviated lipotoxicity by promoting the esterification of FFAs in the liver, offering new insights into the study of probiotics and microbial tryptophan metabolites in fatty liver disease. Video Abstract.

摘要

背景

游离脂肪酸(FFAs)是脂肪肝疾病的主要病因,可通过调节肠道微生物群来缓解。植物乳杆菌在维持肝脏健康方面起着关键作用,但其潜在机制仍不清楚。

结果

在此,从尼罗罗非鱼(Oreochromis niloticus)肠道中分离出一株隶属于植物乳杆菌的菌株。我们使用棉酚诱导的脂肪肝疾病模型(该模型仅增加肝脏中FFAs水平)来研究植物乳杆菌(YC17)减轻FFAs诱导的脂毒性肝损伤的有效性。我们发现,与对照组相比,饲料中的棉酚(GOS)导致尼罗罗非鱼肝脏中FFAs显著增加,从而导致脂毒性。补充植物乳杆菌YC17通过恢复酯化过程降低了FFAs含量,进而减轻了肝损伤。添加植物乳杆菌YC17有效增加了鱼肠道中乳酸杆菌、梭菌和鲸杆菌的丰度,以及微生物色氨酸代谢产物的血清水平,特别是吲哚-3-丙酸(IPA)和吲哚-3-乙酸(IAA)。添加植物乳杆菌YC17显著抑制P53信号通路并上调FFAs酯化基因的表达。体外实验表明,IPA通过泛素化抑制P53,并以芳烃受体(Ahr)依赖的方式增强FFAs酯化。

结论

肠道微生物群衍生的色氨酸代谢产物(IPA和IAA)通过激活Ahr减轻FFAs诱导的脂毒性肝损伤,Ahr促进P53泛素化,导致FFAs酯化增强。我们的研究结果表明,肠道微生物代谢产物通过促进肝脏中FFAs的酯化来减轻脂毒性,为脂肪肝疾病中益生菌和微生物色氨酸代谢产物的研究提供了新的见解。视频摘要。

https://cdn.ncbi.nlm.nih.gov/pmc/blobs/f2a1/12323027/33cc517be672/40168_2025_2172_Fig1_HTML.jpg

文献AI研究员

20分钟写一篇综述,助力文献阅读效率提升50倍。

立即体验

用中文搜PubMed

大模型驱动的PubMed中文搜索引擎

马上搜索

文档翻译

学术文献翻译模型,支持多种主流文档格式。

立即体验