Suppr超能文献

均匀拟杆菌将β-葡聚糖降解,促进约氏乳杆菌增加色氨酸-3-乳酸水平,从而缓解结肠炎。

Bacteroides uniformis degrades β-glucan to promote Lactobacillus johnsonii improving indole-3-lactic acid levels in alleviating colitis.

机构信息

State Key Laboratory of Food Science and Resources, China-Canada Joint Lab of Food Science and Technology, Key Laboratory of Bioactive Polysaccharides of Jiangxi Province, Nanchang University, Nanchang, China.

Department of Nutrition, the First Affiliated Hospital of Nanchang University, Nanchang, China.

出版信息

Microbiome. 2024 Sep 19;12(1):177. doi: 10.1186/s40168-024-01896-9.

Abstract

BACKGROUND

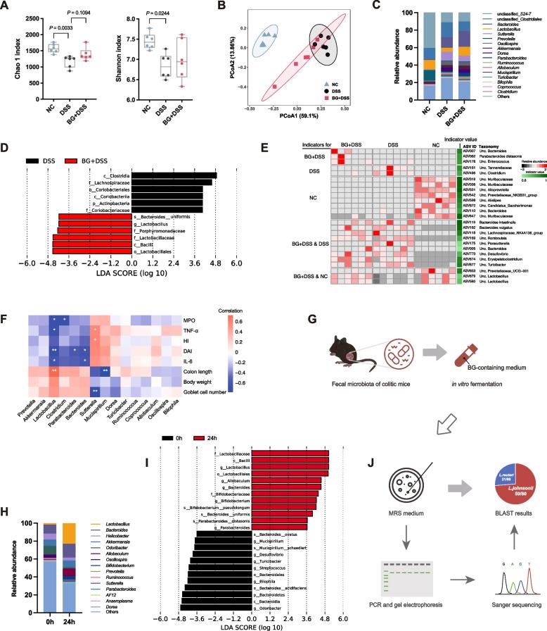
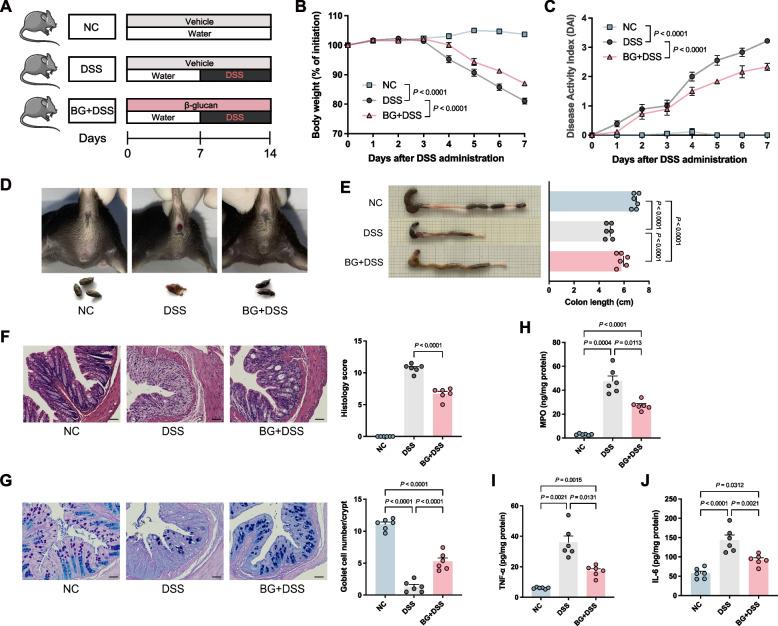
Intake of dietary fiber is associated with a reduced risk of inflammatory bowel disease. β-Glucan (BG), a bioactive dietary fiber, has potential health-promoting effects on intestinal functions; however, the underlying mechanism remains unclear. Here, we explore the role of BG in ameliorating colitis by modulating key bacteria and metabolites, confirmed by multiple validation experiments and loss-of-function studies, and reveal a novel bacterial cross-feeding interaction.

RESULTS

BG intervention ameliorates colitis and reverses Lactobacillus reduction in colitic mice, and Lactobacillus abundance was significantly negatively correlated with the severity of colitis. It was confirmed by further studies that Lactobacillus johnsonii was the most significantly enriched Lactobacillus spp. Multi-omics analysis revealed that L. johnsonii produced abundant indole-3-lactic acid (ILA) leading to the activation of aryl hydrocarbon receptor (AhR) responsible for the mitigation of colitis. Interestingly, L. johnsonii cannot utilize BG but requires a cross-feeding with Bacteroides uniformis, which degrades BG and produces nicotinamide (NAM) to promote the growth of L. johnsonii. A proof-of-concept study confirmed that BG increases L. johnsonii and B. uniformis abundance and ILA levels in healthy individuals.

CONCLUSIONS

These findings demonstrate the mechanism by which BG ameliorates colitis via L. johnsonii-ILA-AhR axis and reveal the important cross-feeding interaction between L. johnsonii and B. uniformis. Video Abstract.

摘要

背景

膳食纤维的摄入与炎症性肠病风险降低有关。β-葡聚糖(BG)作为一种具有生物活性的膳食纤维,对肠道功能具有潜在的促进健康作用;然而,其潜在机制尚不清楚。在这里,我们通过调节关键细菌和代谢物来探索 BG 通过多种验证实验和功能丧失研究来改善结肠炎的作用,并揭示了一种新的细菌交叉喂养相互作用。

结果

BG 干预可改善结肠炎并逆转结肠炎小鼠中的乳酸杆菌减少,乳酸杆菌丰度与结肠炎严重程度呈显著负相关。进一步的研究证实,约翰逊乳杆菌是最显著富集的乳杆菌属。多组学分析表明,约翰逊乳杆菌产生丰富的吲哚-3-乳酸(ILA),导致负责缓解结肠炎的芳烃受体(AhR)的激活。有趣的是,约翰逊乳杆菌不能利用 BG,但需要与均匀拟杆菌进行交叉喂养,后者降解 BG 并产生烟酰胺(NAM)来促进约翰逊乳杆菌的生长。一项概念验证研究证实,BG 可增加健康个体中约翰逊乳杆菌和均匀拟杆菌的丰度和 ILA 水平。

结论

这些发现表明,BG 通过约翰逊乳杆菌-ILA-AhR 轴改善结肠炎的机制,并揭示了约翰逊乳杆菌和均匀拟杆菌之间重要的交叉喂养相互作用。视频摘要。

https://cdn.ncbi.nlm.nih.gov/pmc/blobs/736f/11414225/825710fa5577/40168_2024_1896_Fig1_HTML.jpg

文献AI研究员

20分钟写一篇综述,助力文献阅读效率提升50倍。

立即体验

用中文搜PubMed

大模型驱动的PubMed中文搜索引擎

马上搜索

文档翻译

学术文献翻译模型,支持多种主流文档格式。

立即体验