Suppr超能文献

通过 TLR1/2-STAT3 介导的 CD206 巨噬细胞激活来缓解结肠炎。

alleviates colitis by TLR1/2-STAT3 mediated CD206 macrophages activation.

机构信息

Department of Gastroenterology, Second Affiliated Hospital of Zhejiang University School of Medicine, Hangzhou, China.

Institution of Gastroenterology, Zhejiang University, Hangzhou, China.

出版信息

Gut Microbes. 2022 Jan-Dec;14(1):2145843. doi: 10.1080/19490976.2022.2145843.

Abstract

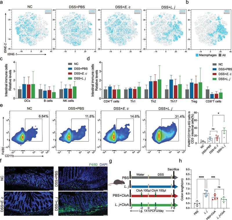
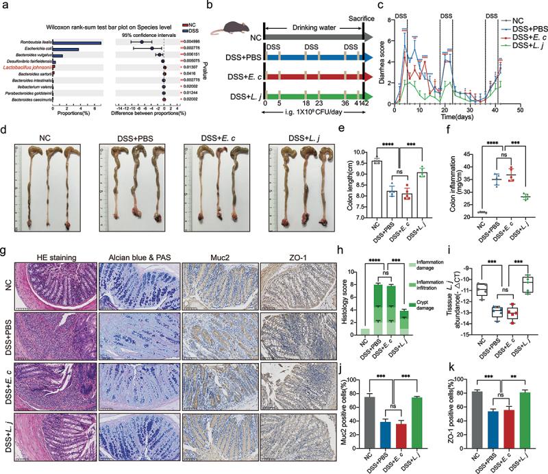
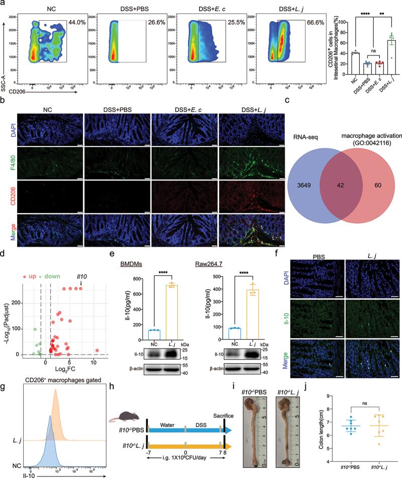
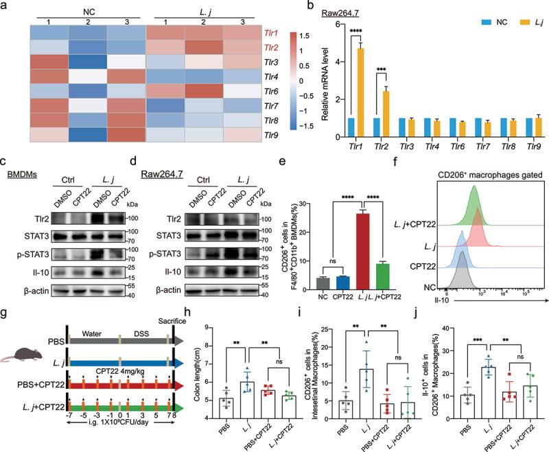
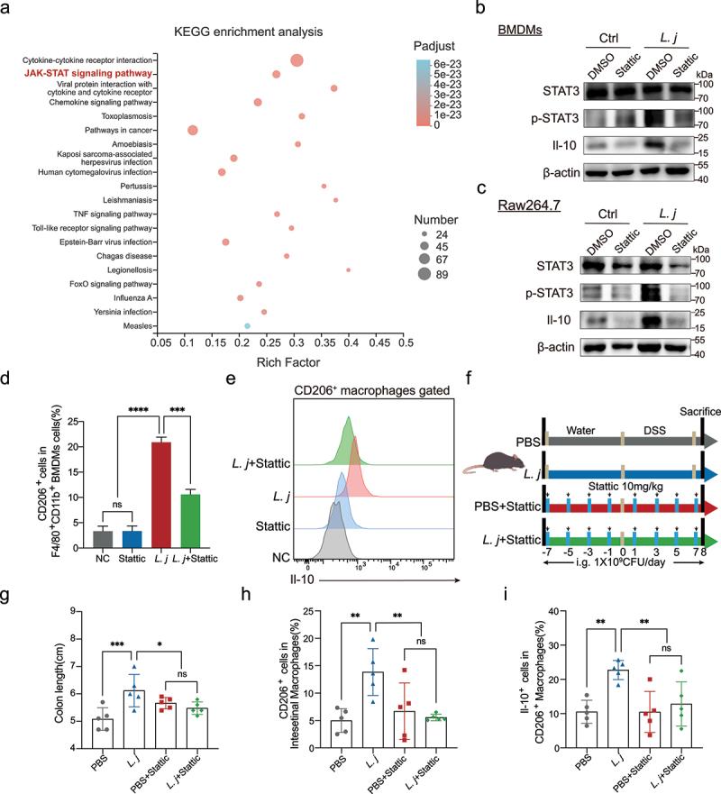
Imbalance of gut microbiota homeostasis is related to the occurrence of ulcerative colitis (UC), and probiotics are thought to modulate immune microenvironment and repair barrier function. Here, in order to reveal the interaction between UC and gut microbiota, we screened a new probiotic strain by 16S rRNA sequencing from Dextran Sulfate Sodium (DSS)-induced colitis mice, and explored the mechanism and clinical relevance. (), as a potential anti-inflammatory bacterium was decreased colonization in colitis mice. Gavage could alleviate colitis by specifically increasing the proportion of intestinal macrophages and the secretion of Il-10 with macrophages depleted model and in mice. We identified this subset of immune cells activated as CD206 macrophages. Mechanistically, supplementation enhanced the mobilization of CD206 macrophages through the activation of STAT3 and . In addition, we revealed that TLR1/2 was essential for the activation of STAT3 and the recognition of by macrophages. Clinically, there was positive correlation between the abundance of and the expression level of and in UC tissues. could activate native macrophages into CD206 macrophages and release IL-10 through TLR1/2-STAT3 pathway to relieve experimental colitis. may serve as an immunomodulator and anti-inflammatory therapeutic target for UC.

摘要

肠道微生物群平衡失调与溃疡性结肠炎(UC)的发生有关,益生菌被认为可以调节免疫微环境和修复屏障功能。在这里,为了揭示 UC 与肠道微生物群之间的相互作用,我们通过 16S rRNA 测序从葡聚糖硫酸钠(DSS)诱导的结肠炎小鼠中筛选出一种新的益生菌菌株,并探讨了其机制和临床相关性。(),作为一种潜在的抗炎细菌,在结肠炎小鼠中的定植减少。灌胃可以通过特异性增加肠道巨噬细胞的比例和巨噬细胞耗竭模型和在 小鼠中 Il-10 的分泌来缓解结肠炎。我们鉴定出这种被激活的免疫细胞亚群为 CD206 巨噬细胞。在机制上,补充 通过激活 STAT3 和 来增强 CD206 巨噬细胞的动员。此外,我们揭示 TLR1/2 对于 STAT3 的激活和巨噬细胞对 的识别是必不可少的。临床上,UC 组织中 的丰度与 和 的表达水平呈正相关。可以通过 TLR1/2-STAT3 通路激活天然巨噬细胞成为 CD206 巨噬细胞并释放 IL-10,从而缓解实验性结肠炎。可能作为 UC 的免疫调节剂和抗炎治疗靶点。

https://cdn.ncbi.nlm.nih.gov/pmc/blobs/5d2d/9677986/e321bfbd1b88/KGMI_A_2145843_F0001_OC.jpg

文献AI研究员

20分钟写一篇综述,助力文献阅读效率提升50倍。

立即体验

用中文搜PubMed

大模型驱动的PubMed中文搜索引擎

马上搜索

文档翻译

学术文献翻译模型,支持多种主流文档格式。

立即体验