Suppr超能文献

自然和人为驱动因素对中国西南地区鼠疫风险的影响:一项多中心横断面研究。

Influence of natural and anthropogenic drivers on plague risk in Southwest China: A multicenter cross-sectional study.

作者信息

Lou Zhe, Zhao Huajun, Su Chao, Pu Ennian, Li Xiyang, Shi Qingxi, Shen Yunqin, Zhao Ying, Gao Zihou, Li Ruiyun

机构信息

School of Public Health, Nanjing Medical University, 101 Longmian AV., Nanjing, Jiangsu 211166, China.

Yunnan Institute of Endemic Diseases Control and Prevention, No. 5 Wenhua Road, Dali, Yunnan, China.

出版信息

One Health. 2025 Jul 25;21:101142. doi: 10.1016/j.onehlt.2025.101142. eCollection 2025 Dec.

Abstract

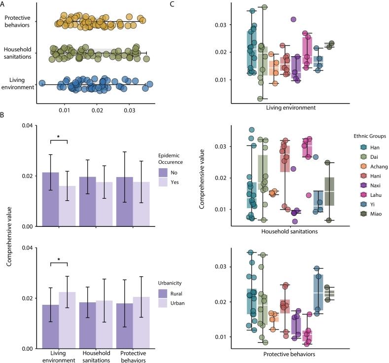
The natural and anthropogenic environment have contributed to the dynamic risk of plague and their threats to human health. Although evidence has indicated the environmental suitability for disease dynamics, the alteration of the risk by anthropogenic factors have not been fully investigated. We conducted a multicenter cross-sectional survey among 2998 residences across 54 villages in 13 counties in Southwest China. With the survey data, we developed composite anthropogenic indices to make systematic assessment of people's living environment, household sanitation levels, and risk perception regarding plague. We identified disparities of these anthropogenic indices among ethnic groups. By featuring plague, we further established statistical model to assess how environmental and anthropogenic factors associate with the occurrence of the typical zoonotic disease. Our results show that the improved living environment is significantly linked to the lower risk of plague occurrence. In contrast, we have no evidence for the significant association between household sanitation, protective behaviors, environmental conditions and plague risk. These findings pointed at the improved living environment as the most likely anthropogenic driver that is associated with the reduced risk of plague. Integrating anthropogenic modulators of disease dynamics in public health strategies would be the key for the effective management of disease risks.

摘要

自然环境和人为环境都增加了鼠疫的动态风险及其对人类健康的威胁。尽管有证据表明环境适宜于疾病传播,但人为因素对风险的改变尚未得到充分研究。我们在中国西南部13个县54个村庄的2998户居民中开展了一项多中心横断面调查。利用调查数据,我们制定了综合人为指数,以系统评估人们的生活环境、家庭卫生水平和对鼠疫的风险认知。我们确定了这些人为指数在不同民族之间的差异。以鼠疫为特征,我们进一步建立统计模型,以评估环境和人为因素与这种典型人畜共患疾病发生之间的关联。我们的结果表明,生活环境的改善与鼠疫发生风险的降低显著相关。相比之下,我们没有证据表明家庭卫生、防护行为、环境条件与鼠疫风险之间存在显著关联。这些发现表明,生活环境的改善是与鼠疫风险降低相关的最有可能的人为驱动因素。将疾病传播的人为调节因素纳入公共卫生策略将是有效管理疾病风险的关键。

https://cdn.ncbi.nlm.nih.gov/pmc/blobs/4cb5/12319548/a28e2c46cd74/gr1.jpg

文献AI研究员

20分钟写一篇综述,助力文献阅读效率提升50倍。

立即体验

用中文搜PubMed

大模型驱动的PubMed中文搜索引擎

马上搜索

文档翻译

学术文献翻译模型,支持多种主流文档格式。

立即体验