Suppr超能文献

一种基于CRISPR的简化检测方法,可直接从痰液中检测结核病。

A streamlined CRISPR-based test for tuberculosis detection directly from sputum.

作者信息

Bell Alexandra G, Dunkley Owen R S, Modi Nisha H, Huang Yujia, Tseng Soleil, Reiss Robert, Daivaa Naranjargal, Davis J Lucian, Vargas Deninson Alejandro, Banada Padmapriya, Xie Yingda L, Myhrvold Cameron

机构信息

Department of Molecular Biology, Princeton University, Princeton NJ 08544, USA.

Public Health Research Institute, Department of Medicine, Rutgers New Jersey Medical School, Newark, NJ 07103, USA.

出版信息

Sci Adv. 2025 Aug 8;11(32):eadx2067. doi: 10.1126/sciadv.adx2067. Epub 2025 Aug 6.

Abstract

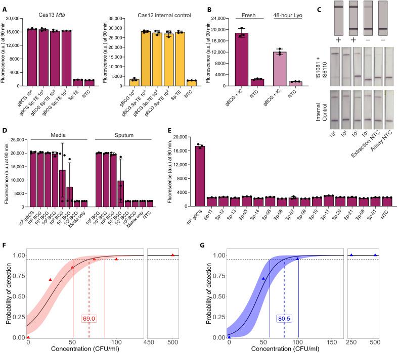
() is a major threat to global health, and there is an urgent need for affordable, simple tuberculosis (TB) diagnosis in underresourced areas. Here, we combine recombinase polymerase amplification with Cas13a and Cas12a detection to create two parallelized one-pot assays that detect two conserved elements of ( and ) and a human DNA internal control. These assays are compatible with lateral flow and can be readily lyophilized. Our final assay showed a limit of detection of 69.0 CFU per milliliter for H37Rv and 80.5 CFU per milliliter for BCG in spiked sputum, with no cross-reactivity to diverse bacterial or fungal isolates. Clinical tests on 13 blinded sputum samples revealed 100% (six of six) sensitivity and 100% (seven of seven) specificity compared to culture. SHINE-TB streamlines TB diagnosis from sample to answer by combining amplification and detection while being compatible with lateral flow and lyophilization.

摘要

()是对全球健康的重大威胁,在资源匮乏地区迫切需要经济实惠、简单的结核病(TB)诊断方法。在此,我们将重组酶聚合酶扩增与Cas13a和Cas12a检测相结合,创建了两种并行的单管检测方法,可检测(和)的两个保守元件以及人类DNA内部对照。这些检测方法与侧向流动兼容,并且可以很容易地冻干。我们的最终检测方法显示,在加标的痰液中,对H37Rv的检测限为每毫升69.0 CFU,对卡介苗的检测限为每毫升80.5 CFU,对多种细菌或真菌分离株无交叉反应。对13份盲法痰液样本进行的临床试验显示,与培养相比,灵敏度为100%(6/6),特异性为100%(7/7)。SHINE-TB通过将扩增和检测相结合,同时与侧向流动和冻干兼容,简化了从样本到结果的结核病诊断流程。

https://cdn.ncbi.nlm.nih.gov/pmc/blobs/f4ff/12327463/8133f63e66e6/sciadv.adx2067-f1.jpg

文献AI研究员

20分钟写一篇综述,助力文献阅读效率提升50倍。

立即体验

用中文搜PubMed

大模型驱动的PubMed中文搜索引擎

马上搜索

文档翻译

学术文献翻译模型,支持多种主流文档格式。

立即体验