Suppr超能文献

高度保守的β冠状病毒序列被人类T细胞广泛识别。

Highly conserved Betacoronavirus sequences are broadly recognized by human T cells.

作者信息

Pereira Neto Tertuliano Alves, Zmasek Christian, Avalos Liliana, Sidney John, Trevizani Raphael, Phillips Elizabeth, Mallal Simon, Frazier April, Tan Gene S, Scheuermann Richard H, Sette Alessandro, Grifoni Alba

机构信息

Center for Vaccine Innovation, La Jolla Institute for Immunology (LJI), La Jolla, CA 92037, USA.

Department of Informatics, J. Craig Venter Institute, La Jolla, CA 92037, USA.

出版信息

Cell. 2025 Jul 30. doi: 10.1016/j.cell.2025.07.015.

Abstract

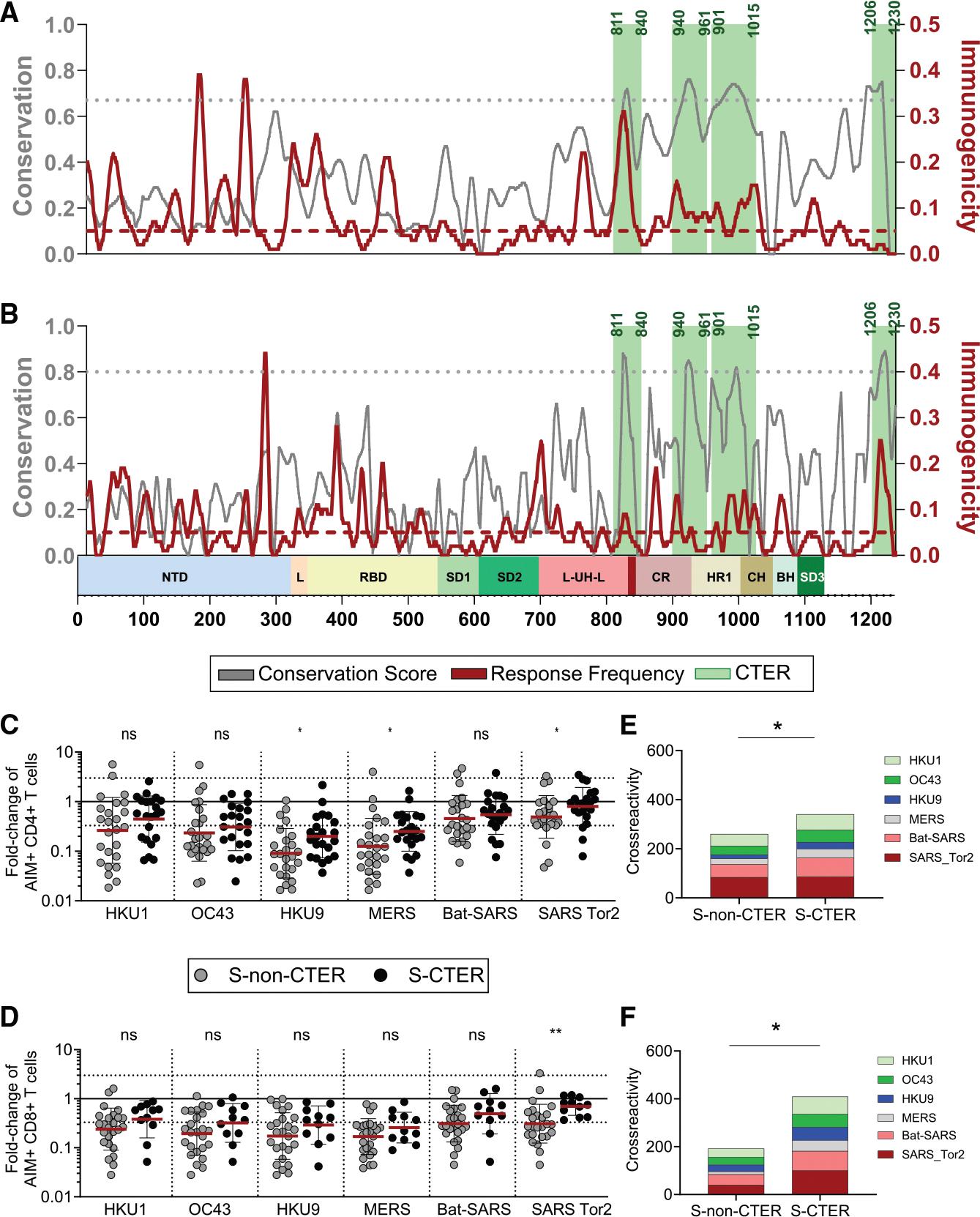
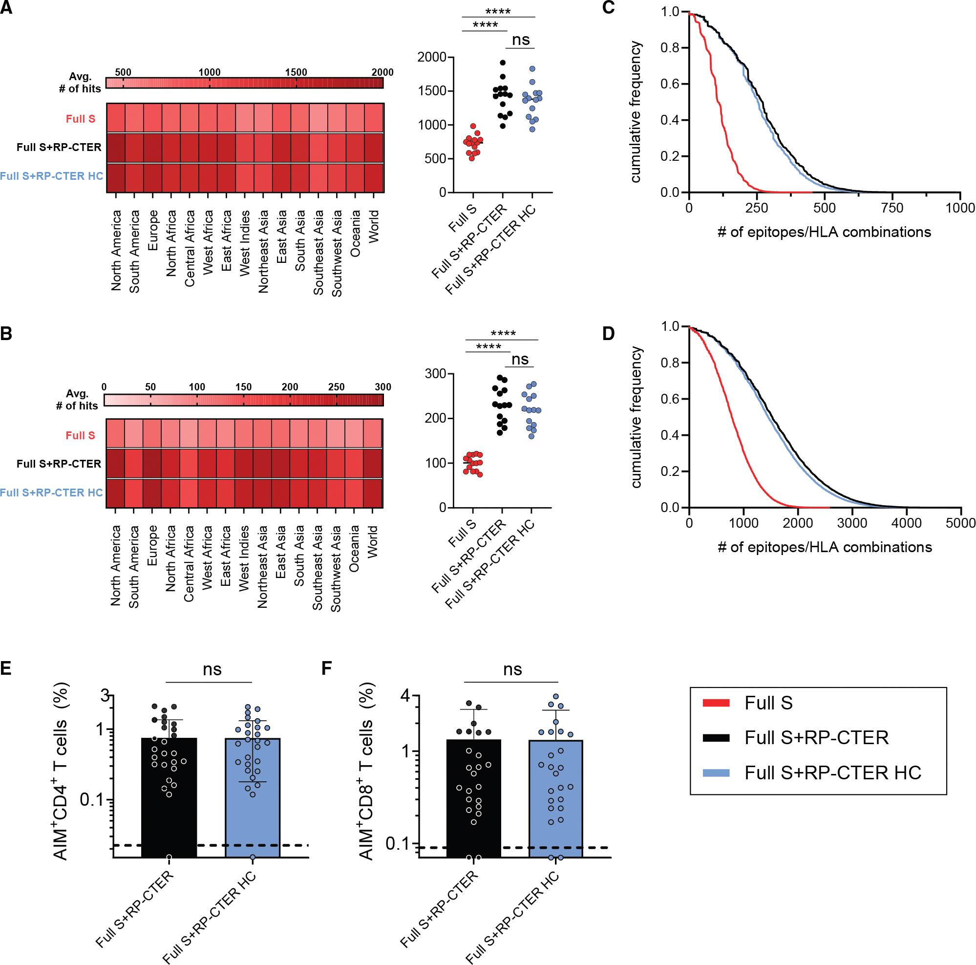
The COVID-19 pandemic highlighted the critical need for vaccine strategies capable of addressing emerging viral threats. Betacoronaviruses, including severe acute respiratory syndrome coronavirus (SARS-CoV), Middle East respiratory syndrome (MERS), and SARS-CoV-2, present significant pandemic risks due to their zoonotic potential and genetic diversity. T cell-mediated immunity has demonstrated durable responses and strong cross-reactivity, offering a promising avenue for achieving broad immunity within a viral family. In this study, we combined comprehensive epitope mapping with sequence conservation analyses to identify conserved T cell epitope regions (CTERs), which constitute 12% of the complete SARS-CoV-2 proteome. We showed that SARS-CoV-2 CTER-specific T cells cross-reactively recognize sequences from multiple Betacoronavirus subgenera. Importantly, incorporating CTERs from non-spike proteins significantly enhanced T cell cross-reactivity potential and human leukocyte antigen (HLA) coverage compared with T cells targeting only spike proteins. Our findings lay the groundwork for a multi-antigen vaccine strategy that includes non-spike proteins to expand cross-reactive immunity across a broader spectrum of Betacoronaviruses.

摘要

新冠疫情凸显了对能够应对新出现病毒威胁的疫苗策略的迫切需求。包括严重急性呼吸综合征冠状病毒(SARS-CoV)、中东呼吸综合征冠状病毒(MERS)和严重急性呼吸综合征冠状病毒2(SARS-CoV-2)在内的β冠状病毒,因其人畜共患病潜力和基因多样性而带来重大的大流行风险。T细胞介导的免疫反应已显示出持久的应答和强大的交叉反应性,为在病毒家族内实现广泛免疫提供了一条有前景的途径。在本研究中,我们将全面的表位图谱分析与序列保守性分析相结合,以识别保守的T细胞表位区域(CTERs),这些区域占完整SARS-CoV-2蛋白质组的12%。我们发现,SARS-CoV-2 CTER特异性T细胞可交叉识别多个β冠状病毒亚属的序列。重要的是,与仅靶向刺突蛋白的T细胞相比,纳入非刺突蛋白的CTERs显著增强了T细胞交叉反应性潜力和人类白细胞抗原(HLA)覆盖范围。我们的研究结果为一种多抗原疫苗策略奠定了基础,该策略包括非刺突蛋白,以在更广泛的β冠状病毒范围内扩展交叉反应性免疫。

https://cdn.ncbi.nlm.nih.gov/pmc/blobs/3785/12392877/08ed44b6ddfe/nihms-2098566-f0002.jpg

文献AI研究员

20分钟写一篇综述,助力文献阅读效率提升50倍。

立即体验

用中文搜PubMed

大模型驱动的PubMed中文搜索引擎

马上搜索

文档翻译

学术文献翻译模型,支持多种主流文档格式。

立即体验