Suppr超能文献

用于工程化合成基因组模块和染色体的迭代SCRaMbLE

Iterative SCRaMbLE for engineering synthetic genome modules and chromosomes.

作者信息

Lu Xinyu, Ciurkot Klaudia, Gowers Glen-Oliver F, Shaw William M, Ellis Tom

机构信息

Imperial Centre for Engineering Biology, Imperial College London, London, UK.

Department of Bioengineering, Imperial College London, London, UK.

出版信息

Nat Commun. 2025 Aug 7;16(1):7278. doi: 10.1038/s41467-025-62356-y.

Abstract

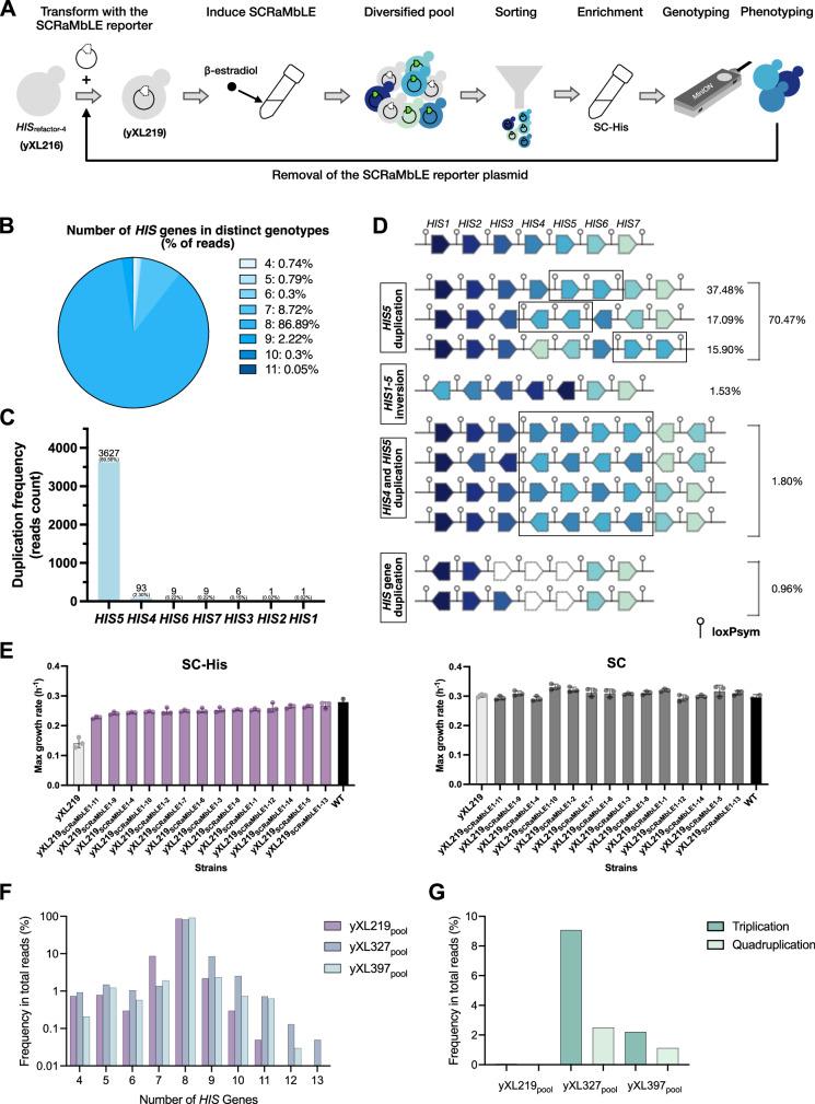
Saccharomyces cerevisiae is closing-in on the first synthetic eukaryotic genome with genome-wide redesigns, including LoxPsym site insertions that enable inducible genomic rearrangements in vivo via Cre recombinase through SCRaMbLE (Synthetic Chromosome Recombination and Modification by LoxPsym-mediated Evolution). Combined with selection, SCRaMbLE quickly generates phenotype-enhanced strains by diversifying gene arrangement and content. Here, we demonstrate how iterative cycles of SCRaMbLE reorganises synthetic genome modules and chromosomes to improve functions. We introduce SCOUT (SCRaMbLE Continuous Output and Universal Tracker), a reporter system that allows sorting of SCRaMbLEd cells into high-diversity pools. Paired with long-read sequencing, SCOUT enables high-throughput mapping of genotype abundance and genotype-phenotype relationships. Iterative SCRaMbLE is applied here to yeast strains with a full synthetic chromosome and histidine biosynthesis modules. Five HIS module designs are tested, and SCRaMbLE is used to optimise the poorest performer. Our results highlight iterative SCRaMbLE as a powerful tool for data driven modular genome design.

摘要

酿酒酵母正在通过全基因组重新设计,包括LoxPsym位点插入,来接近首个合成真核基因组。LoxPsym位点插入可通过Cre重组酶在体内通过SCRaMbLE(LoxPsym介导进化的合成染色体重组和修饰)实现诱导性基因组重排。结合选择,SCRaMbLE通过使基因排列和含量多样化,快速产生表型增强的菌株。在这里,我们展示了SCRaMbLE的迭代循环如何重组合成基因组模块和染色体以改善功能。我们引入了SCOUT(SCRaMbLE连续输出和通用追踪器),这是一种报告系统,可将SCRaMbLEd细胞分选到高多样性池中。与长读长测序相结合,SCOUT能够对基因型丰度和基因型-表型关系进行高通量映射。迭代SCRaMbLE在此应用于具有完整合成染色体和组氨酸生物合成模块的酵母菌株。测试了五种HIS模块设计,并使用SCRaMbLE来优化表现最差的设计。我们的结果突出了迭代SCRaMbLE作为数据驱动模块化基因组设计的强大工具。

https://cdn.ncbi.nlm.nih.gov/pmc/blobs/b6bf/12331891/71d251e82d3f/41467_2025_62356_Fig1_HTML.jpg

文献AI研究员

20分钟写一篇综述,助力文献阅读效率提升50倍。

立即体验

用中文搜PubMed

大模型驱动的PubMed中文搜索引擎

马上搜索

文档翻译

学术文献翻译模型,支持多种主流文档格式。

立即体验