Suppr超能文献

脓毒症中与T细胞相关的诊断模型及PRF1介导的糖酵解相关潜在机制:来自单细胞、批量转录组学及实验验证的证据

T cell-related diagnostic model and the underlying mechanism related to PRF1-mediated glycolysis in sepsis: evidences from single-cell, bulk transcriptomics, and experiment validation.

作者信息

Tian Fu, Chen Hui, Huang Zhicheng, Qiu Kai

机构信息

Department of Intensive Care Unit, Hangzhou Geriatric Hospital, No. 50 Jingshen Road, Gongshu, Hangzhou, 310022, Zhejiang, China.

出版信息

Eur J Med Res. 2025 Aug 11;30(1):727. doi: 10.1186/s40001-025-02956-y.

Abstract

AIM

Sepsis is a serious systemic inflammatory response. We aimed to construct a T cell-related diagnostic model for sepsis and uncover the underlying mechanisms.

METHODS

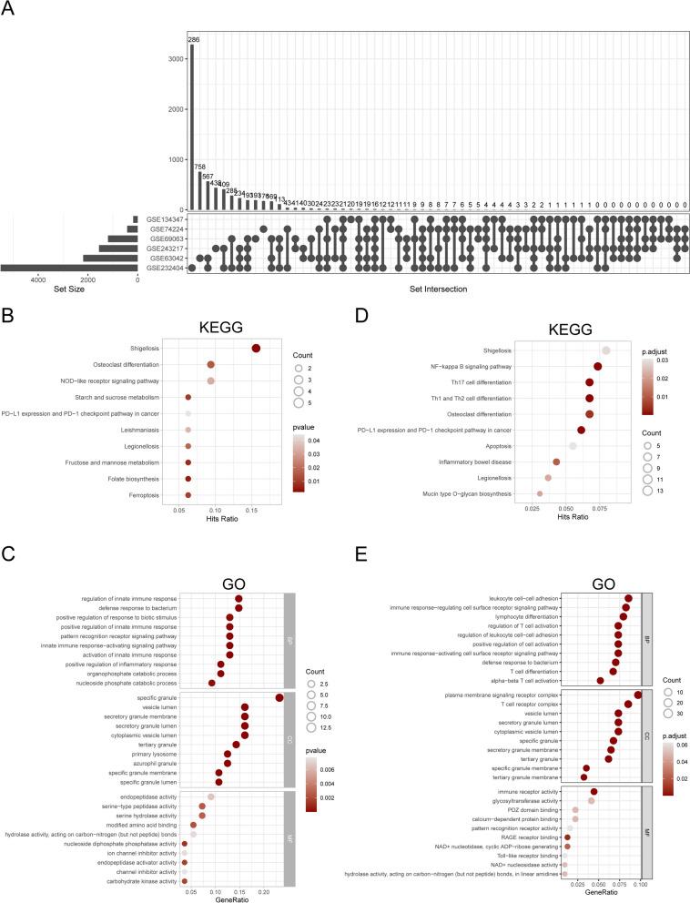
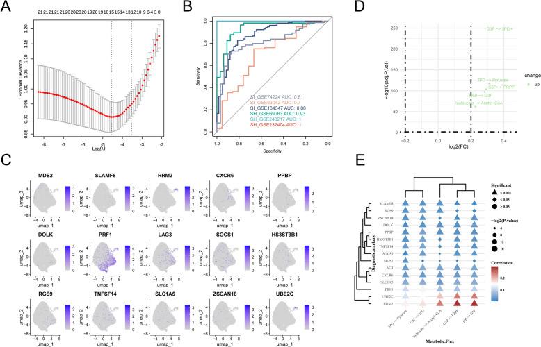
Through downloading the single-cell RNA-sequencing (scRNA-seq) and RNA-seq data from online source, a series of bioinformatics methods including principal component analysis (PCA), differential expression analysis, and least absolute shrinkage and selection operator (LASSO) was used for selection of the T cell-related signatures. Then a diagnostic model was constructed and receiver operator characteristic (ROC) curve was used for evaluation of the diagnostic ability. Gene Ontology (GO) and Kyoto Encyclopedia of Genes and Genomes (KEGG) were used for the function and pathways enrichment analysis. Metabolic flux analysis was performed to investigate the underlying metabolic mechanism. Finally, cecal ligation and puncture (CLP)-induced mouse sepsis model and LPS-induced RAW264.7 macrophage cell sepsis model were utilized to investigate the PRF1-mediated glycolysis mechanism in sepsis.

RESULTS

scRNA-seq emphasized the important roles of T cell especially CD8 T cell in sepsis. T cell-related differential genes were mainly enriched in T cell behavior and infection-related functions. A 15-gene diagnostic model related to T cell was constructed and validated to be effective in predicting the sepsis status. The most overexpressed gene PRF1 in T cell was related to glycolysis-related metabolic process including G3P → 3PD, 3PD → pyruvate, G3P → PRPP, and G6P → G3P. PRF1, inflammatory factors (TNF-α and IL-1β), lactate level, and glycolysis-related markers (PFKFB3, PKM2, and GLUT1) were increased and the ratio of CD4/CD8 T cells was decreased in vivo and in vitro sepsis models. But PRF1 knockdown significantly decreased the inflammatory factors (TNF-α and IL-1β), lactate levels, and glycolysis-related markers (PFKFB3, PKM2, and GLUT1) in sepsis.

CONCLUSION

A 15-gene T cell-related diagnostic model for sepsis is constructed and PRF1 is confirmed to be an effective indicator and therapeutic target for sepsis, mainly functions in glycolysis.

摘要

目的

脓毒症是一种严重的全身炎症反应。我们旨在构建一个用于脓毒症的T细胞相关诊断模型,并揭示其潜在机制。

方法

通过从在线资源下载单细胞RNA测序(scRNA-seq)和RNA-seq数据,使用包括主成分分析(PCA)、差异表达分析和最小绝对收缩和选择算子(LASSO)在内的一系列生物信息学方法来选择T细胞相关特征。然后构建诊断模型,并使用受试者工作特征(ROC)曲线评估诊断能力。基因本体论(GO)和京都基因与基因组百科全书(KEGG)用于功能和通路富集分析。进行代谢通量分析以研究潜在的代谢机制。最后,利用盲肠结扎和穿刺(CLP)诱导的小鼠脓毒症模型和脂多糖(LPS)诱导的RAW264.7巨噬细胞脓毒症模型来研究PRF1介导的脓毒症糖酵解机制。

结果

scRNA-seq强调了T细胞尤其是CD8 T细胞在脓毒症中的重要作用。T细胞相关差异基因主要富集于T细胞行为和感染相关功能。构建了一个与T细胞相关的15基因诊断模型,并验证其在预测脓毒症状态方面有效。T细胞中表达最上调的基因PRF1与糖酵解相关代谢过程有关,包括甘油醛-3-磷酸(G3P)→3-磷酸甘油(3PD)、3PD→丙酮酸、G3P→磷酸核糖焦磷酸(PRPP)以及葡萄糖-6-磷酸(G6P)→G3P。在体内和体外脓毒症模型中,PRF1、炎症因子(肿瘤坏死因子-α和白细胞介素-1β)、乳酸水平以及糖酵解相关标志物(6-磷酸果糖-2-激酶/果糖-2,6-二磷酸酶3(PFKFB3)、丙酮酸激酶M2型(PKM2)和葡萄糖转运蛋白1(GLUT1))均升高,而CD4/CD8 T细胞比值降低。但在脓毒症中,PRF1基因敲低显著降低了炎症因子(肿瘤坏死因子-α和白细胞介素-1β)、乳酸水平以及糖酵解相关标志物(PFKFB3、PKM2和GLUT1)。

结论

构建了一个用于脓毒症的15基因T细胞相关诊断模型,并且证实PRF1是脓毒症的有效指标和治疗靶点,主要在糖酵解中发挥作用。

https://cdn.ncbi.nlm.nih.gov/pmc/blobs/a16f/12337433/9bce693b465e/40001_2025_2956_Fig1_HTML.jpg

文献AI研究员

20分钟写一篇综述,助力文献阅读效率提升50倍。

立即体验

用中文搜PubMed

大模型驱动的PubMed中文搜索引擎

马上搜索

文档翻译

学术文献翻译模型,支持多种主流文档格式。

立即体验