Suppr超能文献

LILRA5巨噬细胞在脓毒症中引发早期氧化应激激增:具有治疗意义的单细胞转录组图谱

LILRA5 macrophages drive early oxidative stress surge in sepsis: a single-cell transcriptomic landscape with therapeutic implications.

作者信息

Xu Peng, Li Haoze, Tao Zuo, Zhang Zixuan, Wang Xiaohuan, Zhang Cheng

机构信息

Department of General Surgery, General Hospital of Northern Theater Command, Shenyang, Liaoning, China.

Department of General Surgery, Beijing Haidian Hospital, Beijing, China.

出版信息

Front Cell Infect Microbiol. 2025 Jul 28;15:1606401. doi: 10.3389/fcimb.2025.1606401. eCollection 2025.

Abstract

BACKGROUND

In sepsis, oxidative stress (OS) triggers essential adaptive responses and emerging OS-related biomarkers show potential for enhancing sepsis diagnosis and therapy.

METHODOLOGY

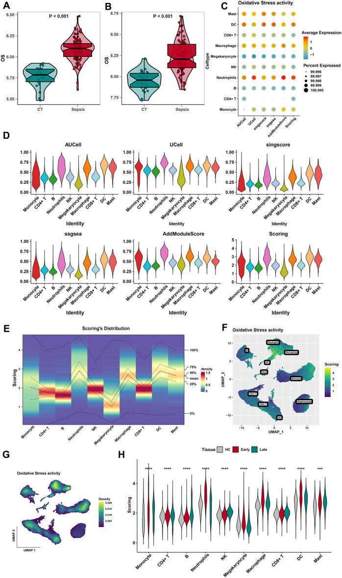
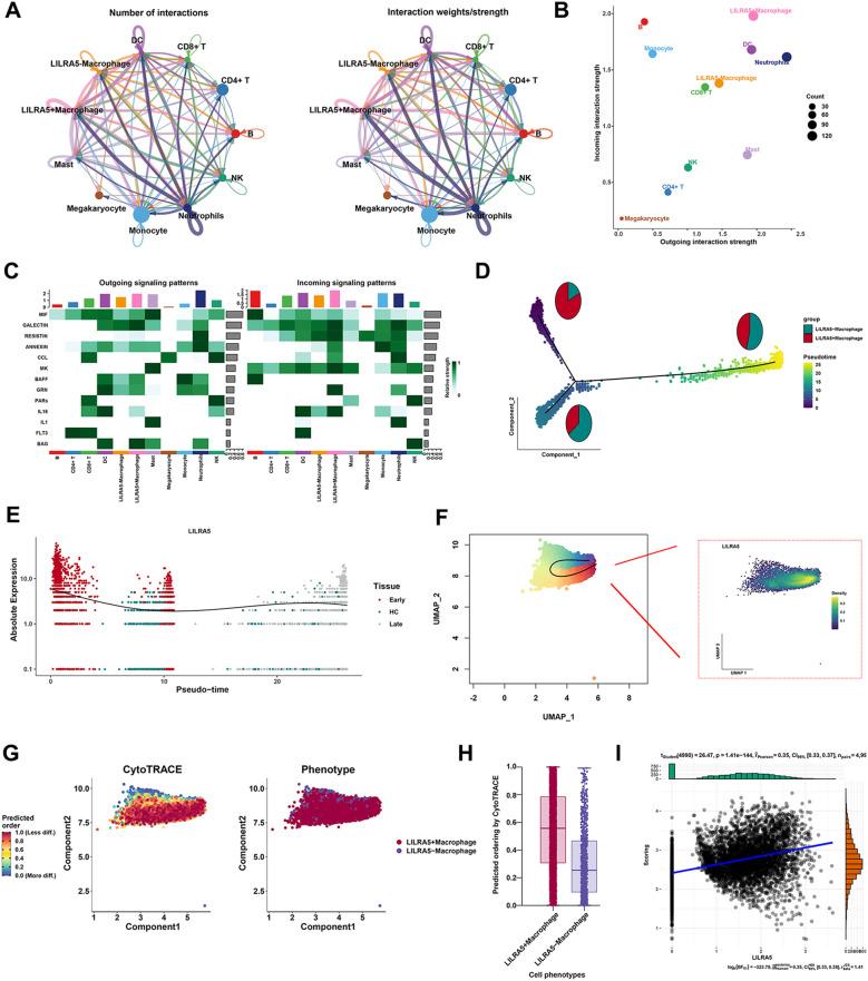
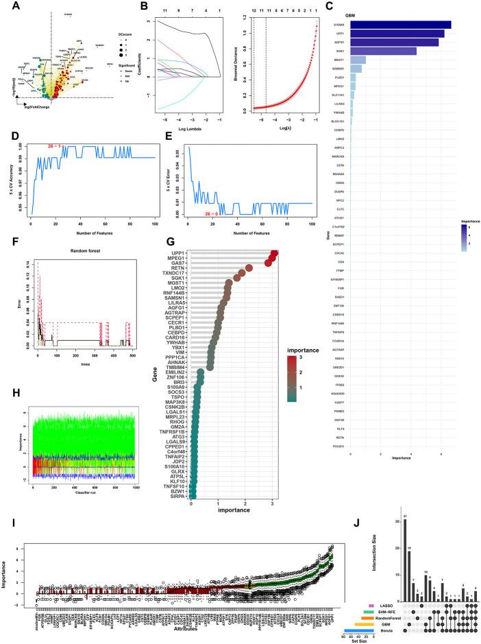
In this study, we used single-cell datasets and the OS gene set to identify immune cell types with the highest oxidative activity across different sepsis states. Differential expression genes (DEG) between "high state" cells and "low state" cells were screened. High-dimensional weighted gene co-expression network analysis (hdWGCNA), combined with multiple machine learning methods, was used for the selection of hub genes. Expressions of hub genes were then validated. Cell-cell communication and transcription factor analysis were performed later. Real-time quantitative reverse transcription (qRT-PCR) and Western blotting validated expression of LILRA5 in both the cecal ligation and puncture (CLP) model and the lipopolysaccharide-induced sepsis model. Reactive oxygen species (ROS) levels were also detected in THP-1 cells after silencing LILRA5.

RESULTS

In the early stages of sepsis, oxidative activity reaches its peak, with macrophages displaying the highest OS among all cell types. Through the application of the "Quartile method", all cells were clustered into three states based on OS activity (low, medium, and high). LILRA5, MGST1, PLBD1, and S100A9 were selected as hub genes and significantly upregulated in sepsis. LILRA5 was predominantly expressed in macrophages and was highly expressed in the early stage of macrophage. Specifically, LILRA5 macrophages exhibit the strongest OS. LILRA5 showed a higher expression in both mouse sepsis models and the THP-1 cell after lipopolysaccharide stimulation. Silencing LILRA5 resulted in a significant reduction of ROS in THP-1 cells.

CONCLUSION

In conclusion, our study has mapped the landscape of OS dynamics in sepsis and found that LILRA5 macrophages in the early stage of sepsis exhibit the highest OS. LILRA5 emerges as a promising gene for modulating macrophage-mediated OS in sepsis.

摘要

背景

在脓毒症中,氧化应激(OS)触发重要的适应性反应,新出现的与OS相关的生物标志物显示出增强脓毒症诊断和治疗的潜力。

方法

在本研究中,我们使用单细胞数据集和OS基因集来识别不同脓毒症状态下氧化活性最高的免疫细胞类型。筛选“高状态”细胞和“低状态”细胞之间的差异表达基因(DEG)。采用高维加权基因共表达网络分析(hdWGCNA),结合多种机器学习方法,选择枢纽基因。然后对枢纽基因的表达进行验证。随后进行细胞间通讯和转录因子分析。实时定量逆转录(qRT-PCR)和蛋白质印迹法验证了LILRA5在盲肠结扎和穿刺(CLP)模型及脂多糖诱导的脓毒症模型中的表达。沉默LILRA5后,还检测了THP-1细胞中的活性氧(ROS)水平。

结果

在脓毒症早期,氧化活性达到峰值,巨噬细胞在所有细胞类型中表现出最高的OS。通过应用“四分位数法”,根据OS活性将所有细胞聚类为三种状态(低、中、高)。选择LILRA5、MGST1、PLBD1和S100A9作为枢纽基因,在脓毒症中显著上调。LILRA5主要在巨噬细胞中表达,在巨噬细胞早期高表达。具体而言,LILRA5巨噬细胞表现出最强的OS。LILRA5在小鼠脓毒症模型和脂多糖刺激后的THP-1细胞中均表现出较高表达。沉默LILRA5导致THP-1细胞中ROS显著降低。

结论

总之,我们的研究描绘了脓毒症中OS动态变化的图景,发现脓毒症早期的LILRA5巨噬细胞表现出最高的OS。LILRA5成为调节脓毒症中巨噬细胞介导的OS的一个有前景的基因。

https://cdn.ncbi.nlm.nih.gov/pmc/blobs/7ee4/12336265/9233a07366f9/fcimb-15-1606401-g001.jpg

文献AI研究员

20分钟写一篇综述,助力文献阅读效率提升50倍。

立即体验

用中文搜PubMed

大模型驱动的PubMed中文搜索引擎

马上搜索

文档翻译

学术文献翻译模型,支持多种主流文档格式。

立即体验