Suppr超能文献

鉴定欧洲血统非缺血性心肌病的潜在治疗靶点:综合多组学分析。

Identification of potential therapeutic targets for nonischemic cardiomyopathy in European ancestry: an integrated multiomics analysis.

机构信息

Key Laboratory of Tropical Translational Medicine of Ministry of Education & Key Laboratory for Tropical Cardiovascular Diseases Research of Hainan Province, School of Public Health, Hainan Medical University, Haikou, 571199, China.

Department of Intensive Care Unit, Yuhuangding Hospital, Yantai, 264000, China.

出版信息

Cardiovasc Diabetol. 2024 Sep 12;23(1):338. doi: 10.1186/s12933-024-02431-8.

Abstract

BACKGROUND

Nonischemic cardiomyopathy (NISCM) is a clinical challenge with limited therapeutic targets. This study aims to identify promising drug targets for NISCM.

METHODS

We utilized cis-pQTLs from the deCODE study, which includes data from 35,559 Icelanders, and SNPs from the FinnGen study, which includes data from 1,754 NISCM cases and 340,815 controls of Finnish ancestry. Mendelian randomization (MR) analysis was performed to estimate the causal relationship between circulating plasma protein levels and NISCM risk. Proteins with significant associations underwent false discovery rate (FDR) correction, followed by Bayesian colocalization analysis. The expression of top two proteins, LILRA5 and NELL1, was further analyzed using various NISCM datasets. Descriptions from the Human Protein Atlas (HPA) validated protein expression. The impact of environmental exposures on LILRA5 was assessed using the Comparative Toxicogenomics Database (CTD), and molecular docking identified the potential small molecule interactions.

RESULTS

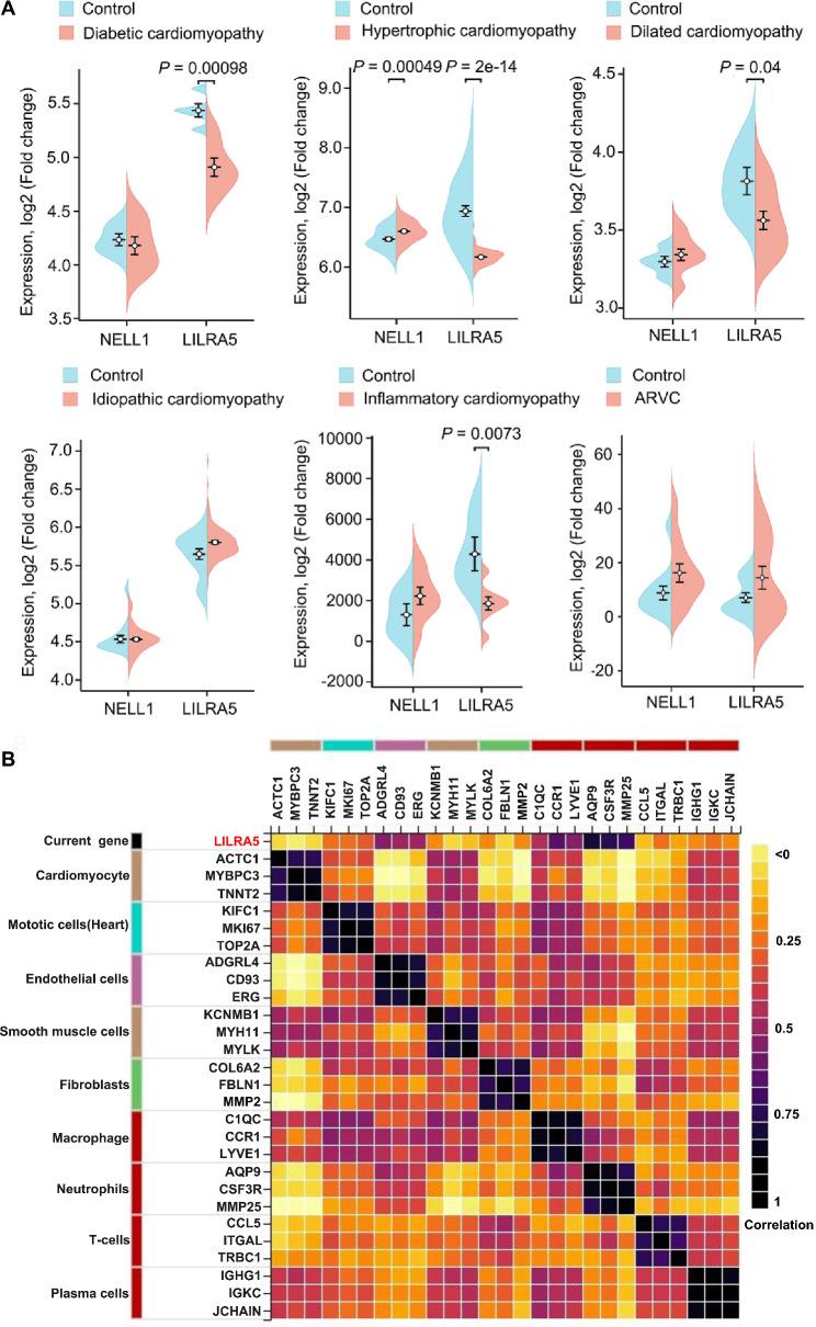
MR analysis identified 255 circulating plasma proteins associated with NISCM, with 16 remaining significant after FDR correction. Bayesian colocalization analysis identified LILRA5 and NELL1 as significant, with PP.H4 > 0.8. LILRA5 has a protective effect (OR = 0.758, 95% CI, 0.670-0.857) while NELL1 displays the risk effect (OR = 1.290, 95% CI, 1.199-1.387) in NISCM. Decreased LILRA5 expression was found in NISCM such as diabetic, hypertrophic, dilated, and inflammatory cardiomyopathy, while NELL1 expression increased in hypertrophic cardiomyopathy. HPA data indicated high LILRA5 expression in neutrophils, macrophages and endothelial cells within normal heart and limited NELL1 expression. Immune infiltration analysis revealed decreased neutrophil in diabetic cardiomyopathy. CTD analysis identified several small molecules that affect LILRA5 mRNA expression. Among these, Estradiol, Estradiol-3-benzoate, Gadodiamide, Topotecan, and Testosterone were found to stably bind to the LILRA5 protein at the conserved VAL-15 or THR-133 residues in the Ig-like C2 domain.

CONCLUSION

Based on European Ancestry Cohort, this study reveals that LILRA5 and NELL1 are potential therapeutic targets for NISCM, with LILRA5 showing particularly promising prospects in diabetic cardiomyopathy. Several small molecules interact with LILRA5, implying potential clinical implication.

摘要

背景

非缺血性心肌病(NISCM)是一种临床挑战,治疗靶点有限。本研究旨在为 NISCM 确定有前途的药物靶点。

方法

我们利用 deCODE 研究中的 cis-pQTLs,该研究包括来自 35559 名冰岛人的数据,以及 FinnGen 研究中的 SNPs,该研究包括来自 1754 名 NISCM 病例和 340815 名芬兰裔对照者的数据。孟德尔随机分析(MR)用于估计循环血浆蛋白水平与 NISCM 风险之间的因果关系。与 NISCM 风险相关的蛋白经过错误发现率(FDR)校正,然后进行贝叶斯共定位分析。对前两个蛋白 LILRA5 和 NELL1 进行了进一步分析,使用了各种 NISCM 数据集。人类蛋白质图谱(HPA)验证了蛋白质的表达。使用比较毒理学基因组学数据库(CTD)评估了环境暴露对 LILRA5 的影响,分子对接确定了潜在的小分子相互作用。

结果

MR 分析确定了 255 种与 NISCM 相关的循环血浆蛋白,其中 16 种在 FDR 校正后仍具有统计学意义。贝叶斯共定位分析确定 LILRA5 和 NELL1 是显著的,PP.H4>0.8。LILRA5 具有保护作用(OR=0.758,95%CI,0.670-0.857),而 NELL1 则显示出 NISCM 的风险作用(OR=1.290,95%CI,1.199-1.387)。在糖尿病、肥厚型、扩张型和炎症性心肌病等 NISCM 中发现 LILRA5 表达降低,而在肥厚型心肌病中发现 NELL1 表达增加。HPA 数据表明,在正常心脏中,LILRA5 在中性粒细胞、巨噬细胞和内皮细胞中表达较高,而 NELL1 表达有限。免疫浸润分析显示糖尿病性心肌病中中性粒细胞减少。CTD 分析确定了几种影响 LILRA5 mRNA 表达的小分子。其中,雌二醇、雌二醇-3-苯甲酸酯、钆喷酸葡胺、拓扑替康和睾酮被发现能够稳定地与 Ig 样 C2 结构域中保守的 VAL-15 或 THR-133 残基结合。

结论

本研究基于欧洲血统队列,揭示了 LILRA5 和 NELL1 是 NISCM 的潜在治疗靶点,LILRA5 在糖尿病性心肌病中具有特别有前途的前景。几种小分子与 LILRA5 相互作用,暗示了潜在的临床意义。

https://cdn.ncbi.nlm.nih.gov/pmc/blobs/6f90/11396958/edd1a80f7833/12933_2024_2431_Fig1_HTML.jpg

文献AI研究员

20分钟写一篇综述,助力文献阅读效率提升50倍。

立即体验

用中文搜PubMed

大模型驱动的PubMed中文搜索引擎

马上搜索

文档翻译

学术文献翻译模型,支持多种主流文档格式。

立即体验