Suppr超能文献

大麻二酚使人类中性粒细胞向促癌表型极化。

Cannabidiol polarizes human neutrophils toward a cancer-promoting phenotype.

作者信息

Khoury Mona, Hong Yuxiang, Blokon-Kogan Dayana, Gengrinovitch Stela, Eitam Harel, Avraham-Kelbert Moran, Weinstein-Marom Hadas, Xu Peng, Cohen Idan, Bar-Sela Gil

机构信息

Cancer Center, Emek Medical Center, Afula, Israel.

Bruce Rappaport Faculty of Medicine, Technion-Israel Institute of Technology, Haifa, Israel.

出版信息

Front Immunol. 2025 Jul 25;16:1543403. doi: 10.3389/fimmu.2025.1543403. eCollection 2025.

Abstract

INTRODUCTION

Cannabidiol (CBD) is widely used as a natural alternative supplementary treatment for side effects and symptom relief in many diseases. Although the benefits and risks of using CBDs are still largely unknown, consumption has grown constantly.

METHODS

Primary human neutrophils were isolated and exposed to CBD. Neutrophil functions such as oxidative burst, cytokine and chemokine production, bacterial killing, NET formation, and expression of cell surface markers were assessed. Conditioned media (CM) from cells treated with or without CBD were collected, and their impact on cancer cell proliferation, migration, and angiogenesis was examined. Furthermore, Neutrophil/T-cells co-culture was conducted to determine their effects on T-cell proliferation and activation.

RESULTS

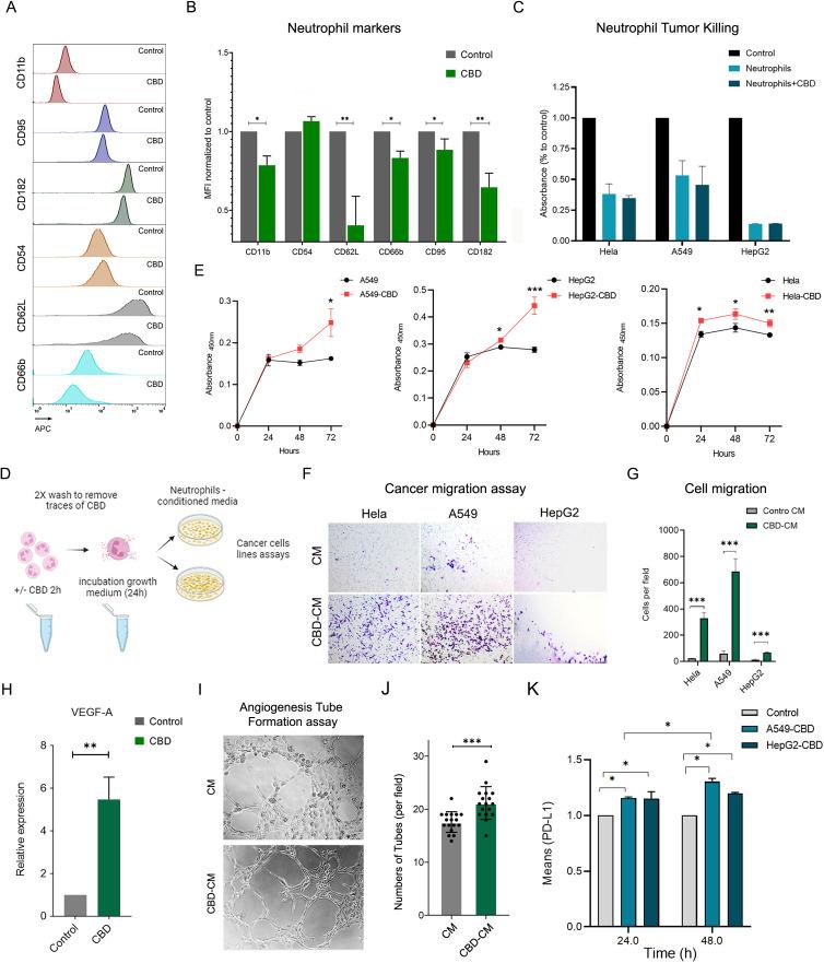
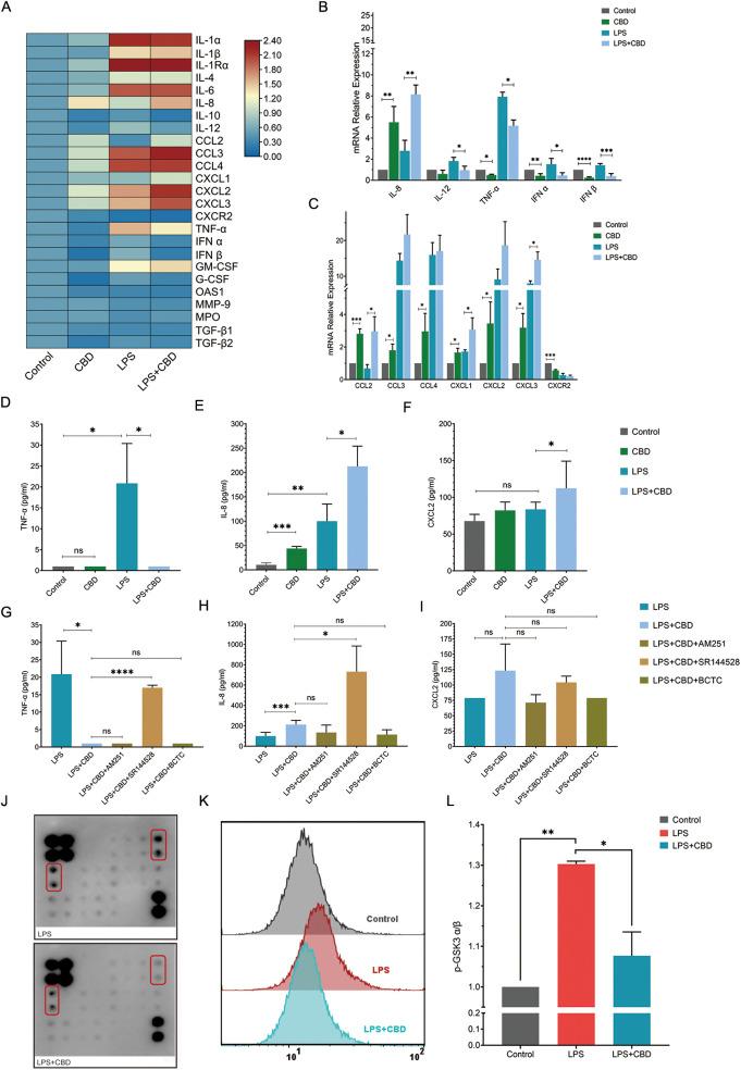
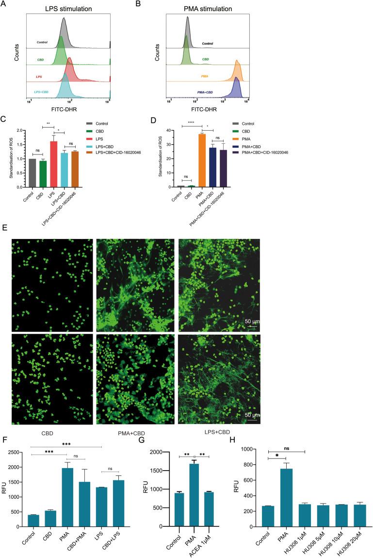
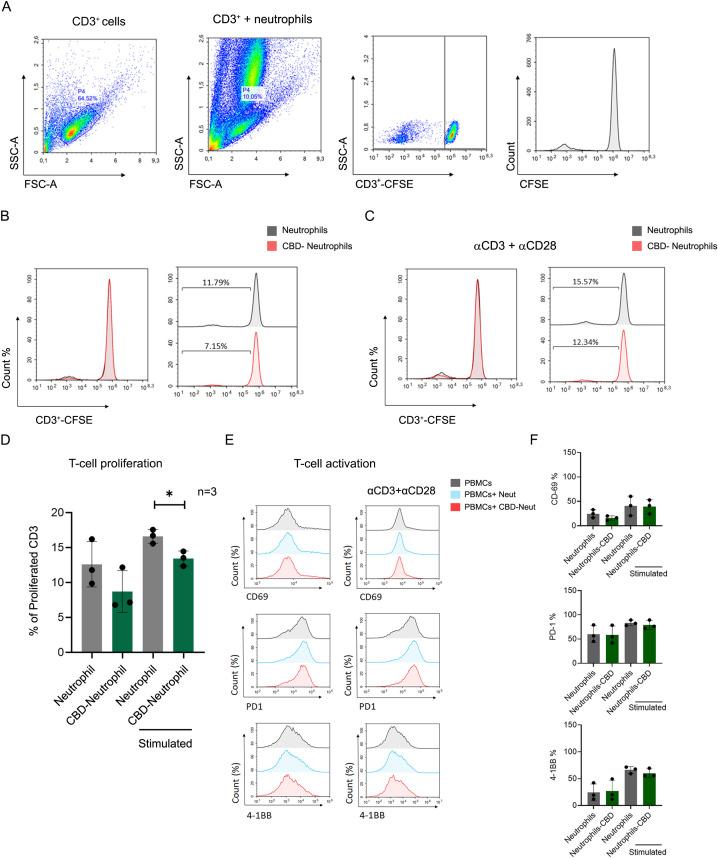
We show that CBD induces human primary neutrophils to polarize into an N2-like cancer-promoting phenotype. CBD-exposed neutrophils exhibit reduced oxidative burst, reduce bacterial killing, and altered the production of cytokine and chemokine arrays like N2-polarized cells. CBD-treated cells also rapidly display a landscape of surface markers compatible with the described setup, known for N2-polarized cells, and promote cancer cell proliferation, migration, angiogenesis, and boost the expression of PD-L1 in cancer cells. Furthermore, CBD-stimulated neutrophils suppressed T-cell proliferation, suggesting that this signalling pathway may be involved in regulating T-cell antitumor immunity and immunotherapy.

DISCUSSION

Our study highlights a potential risk of CBD use in cancer patients and underscores the need for further investigation into its immunological effects and signalling mechanisms.

摘要

引言

大麻二酚(CBD)作为一种天然替代补充疗法,被广泛用于缓解多种疾病的副作用和症状。尽管使用CBD的益处和风险在很大程度上仍不明确,但其消费量却持续增长。

方法

分离出原代人中性粒细胞并使其暴露于CBD中。评估中性粒细胞的功能,如氧化爆发、细胞因子和趋化因子的产生、细菌杀伤、中性粒细胞胞外陷阱(NET)形成以及细胞表面标志物的表达。收集用或不用CBD处理的细胞的条件培养基(CM),并检测其对癌细胞增殖、迁移和血管生成的影响。此外,进行中性粒细胞/T细胞共培养以确定它们对T细胞增殖和激活的影响。

结果

我们发现CBD可诱导人原代中性粒细胞极化为类似N2的促癌表型。暴露于CBD的中性粒细胞表现出氧化爆发减少、细菌杀伤能力降低,并像N2极化细胞一样改变了细胞因子和趋化因子阵列的产生。经CBD处理的细胞还迅速呈现出与所述N2极化细胞设置相符的表面标志物格局,并促进癌细胞增殖、迁移、血管生成,并提高癌细胞中PD-L1的表达。此外,CBD刺激的中性粒细胞抑制了T细胞增殖,这表明该信号通路可能参与调节T细胞抗肿瘤免疫和免疫治疗。

讨论

我们的研究突出了癌症患者使用CBD的潜在风险,并强调有必要进一步研究其免疫效应和信号传导机制。

https://cdn.ncbi.nlm.nih.gov/pmc/blobs/e34a/12331714/a2ace1d1377d/fimmu-16-1543403-g001.jpg

文献AI研究员

20分钟写一篇综述,助力文献阅读效率提升50倍。

立即体验

用中文搜PubMed

大模型驱动的PubMed中文搜索引擎

马上搜索

文档翻译

学术文献翻译模型,支持多种主流文档格式。

立即体验