Suppr超能文献

大麻素受体 2 通过限制 CD8 T 和 NK 细胞的抗肿瘤活性在非小细胞肺癌中发挥促肿瘤作用。

Cannabinoid receptor 2 plays a pro-tumorigenic role in non-small cell lung cancer by limiting anti-tumor activity of CD8 T and NK cells.

机构信息

Division of Pharmacology, Otto Loewi Research Center, Medical University of Graz, Graz, Austria.

Diagnostic and Research Institute of Pathology, Medical University of Graz, Graz, Austria.

出版信息

Front Immunol. 2023 Jan 9;13:997115. doi: 10.3389/fimmu.2022.997115. eCollection 2022.

Abstract

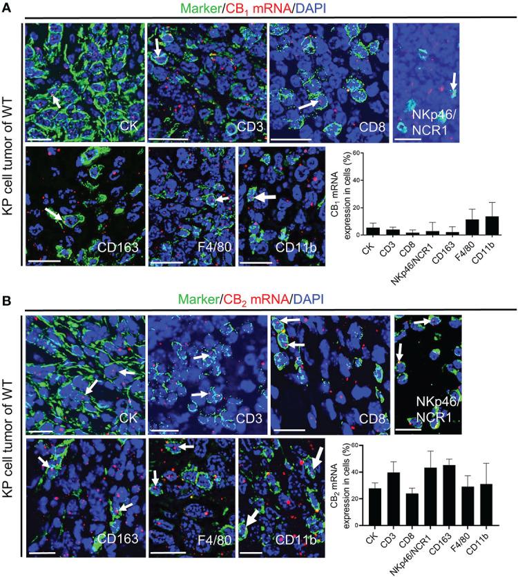
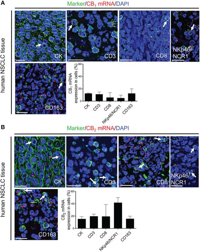
Cannabinoid (CB) receptors (CB and CB) are expressed on cancer cells and their expression influences carcinogenesis in various tumor entities. Cells of the tumor microenvironment (TME) also express CB receptors, however, their role in tumor development is still unclear. We, therefore, investigated the role of TME-derived CB and CB receptors in a model of non-small cell lung cancer (NSCLC). Leukocytes in the TME of mouse and human NSCLC express CB receptors, with CB showing higher expression than CB. In the tumor model, using CB- (CB ) and CB-knockout (CB ) mice, only deficiency of CB, but not of CB, resulted in reduction of tumor burden vs. wild type (WT) littermates. This was accompanied by increased accumulation and tumoricidal activity of CD8 T and natural killer cells, as well as increased expression of programmed death-1 (PD-1) and its ligand on lymphoid and myeloid cells, respectively. CB mice responded significantly better to anti-PD-1 therapy than WT mice. The treatment further increased infiltration of cytotoxic lymphocytes into the TME of CB mice. Our findings demonstrate that TME-derived CB dictates the immune cell recruitment into tumors and the responsiveness to anti-PD-1 therapy in a model of NSCLC. CB could serve as an adjuvant target for immunotherapy.

摘要

大麻素 (CB) 受体 (CB 和 CB) 表达于癌细胞上,其表达水平影响多种肿瘤实体的癌变过程。肿瘤微环境 (TME) 的细胞也表达 CB 受体,但它们在肿瘤发展中的作用仍不清楚。因此,我们研究了 TME 来源的 CB 和 CB 受体在非小细胞肺癌 (NSCLC) 模型中的作用。在人和小鼠 NSCLC 的 TME 中的白细胞表达 CB 受体,CB 的表达水平高于 CB。在肿瘤模型中,使用 CB- (CB ) 和 CB 敲除 (CB ) 小鼠,只有 CB 缺乏而非 CB 缺乏导致肿瘤负荷减少与野生型 (WT) 同窝仔鼠相比。这伴随着 CD8 T 和自然杀伤细胞的积累和杀瘤活性增加,以及淋巴样和髓样细胞上程序性死亡-1 (PD-1) 及其配体的表达分别增加。CB 小鼠对抗 PD-1 治疗的反应明显优于 WT 小鼠。该治疗进一步增加了细胞毒性淋巴细胞浸润到 CB 小鼠的 TME 中。我们的研究结果表明,TME 来源的 CB 决定了免疫细胞在肿瘤中的募集以及对 NSCLC 模型中抗 PD-1 治疗的反应性。CB 可以作为免疫治疗的辅助靶点。

https://cdn.ncbi.nlm.nih.gov/pmc/blobs/4ae8/9868666/fc4ebf8a49b4/fimmu-13-997115-g001.jpg

文献AI研究员

20分钟写一篇综述,助力文献阅读效率提升50倍。

立即体验

用中文搜PubMed

大模型驱动的PubMed中文搜索引擎

马上搜索

文档翻译

学术文献翻译模型,支持多种主流文档格式。

立即体验