Suppr超能文献

通过机器学习揭示凝血相关基因在急性髓系白血病预后和免疫微环境中的作用。

Unveiling the role of coagulation-related genes in acute myeloid leukemia prognosis and immune microenvironment through machine learning.

作者信息

Ji Liyun, Yang Yanxia, Ma Siyue

机构信息

Department of Hematology, The Affiliated Cancer Hospital of Zhengzhou University, Henan Cancer Hospital, Zhengzhou, 450008, Henan, China.

Department of General Surgery, The Affiliated Cancer Hospital of Zhengzhou University, Henan Cancer Hospital, Zhengzhou, 450008, Henan, China.

出版信息

Eur J Med Res. 2025 Aug 11;30(1):734. doi: 10.1186/s40001-025-02975-9.

Abstract

BACKGROUND

Acute Myeloid Leukemia (AML) is a highly heterogeneous hematologic malignancy influenced by various factors affecting prognosis. Recently, the role of coagulation-related genes in tumor biology has garnered increasing attention. This study aims to investigate the expression patterns of coagulation-related genes in AML and their clinical relevance.

METHODS

We obtained RNA-seq data and clinical information for AML patients from The Cancer Genome Atlas (TCGA) and the Gene Expression Omnibus (GEO), followed by data cleaning and normalization. Unsupervised consensus clustering was performed to identify molecular subtypes, and Kaplan-Meier survival analysis was utilized to assess survival differences. We further identified differentially expressed genes (DEGs) between groups and conducted functional enrichment analyses. Additionally, a prognostic model was constructed using machine learning techniques, and its prognostic ability was validated.

RESULTS

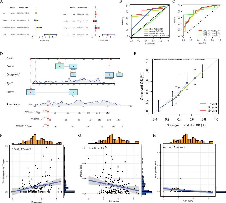
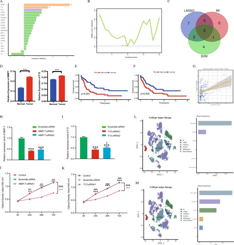
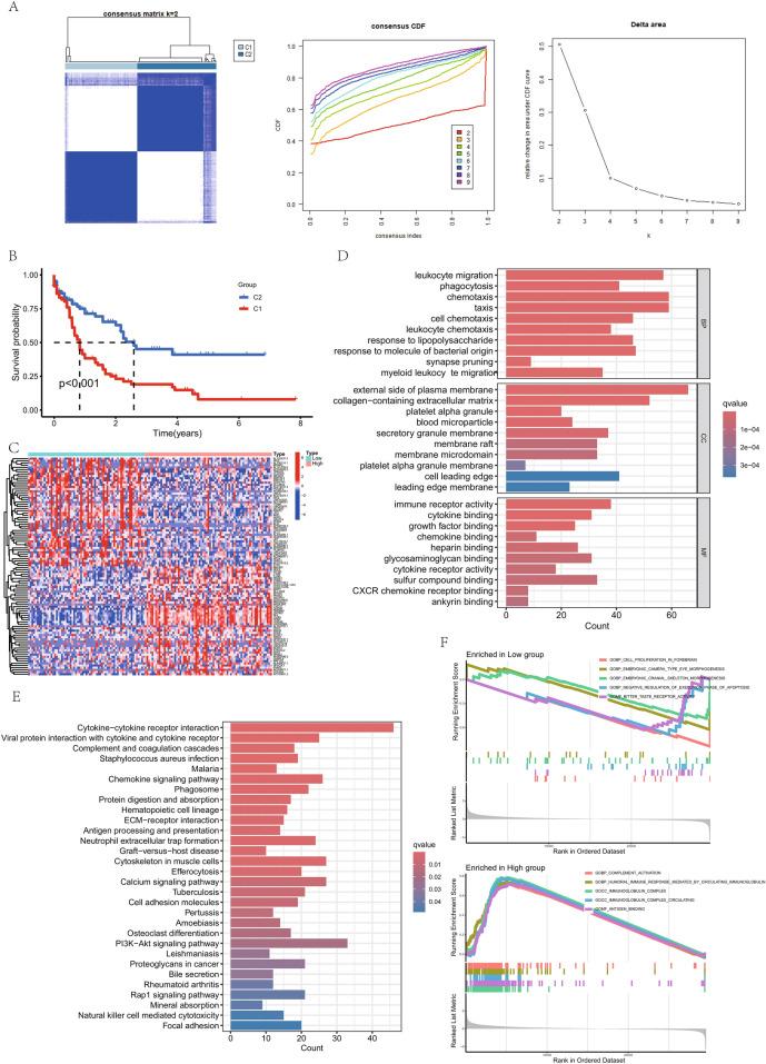
Clustering analysis categorized 151 tumor samples into the high coagulation-related gene expression group (C1, high-expression) and the low coagulation-related gene expression group (C2, low-expression), revealing 1,747 DEGs. Functional enrichment analysis indicated that DEGs were mainly associated with leukocyte migration and cytokine signaling pathways. Immune landscape analysis showed that the high expression group had elevated immune and stromal scores, distinct immune cell infiltration patterns, and a higher ESTIMATE score. The constructed coagulation score risk model indicated that age, cytogenetics, and risk scores were significantly associated with AML prognosis. Furthermore, intersection analysis using three machine learning methods identified MMP7 and F12 as key biomarkers.

CONCLUSION

Our study demonstrates that coagulation-related genes play a crucial role in the molecular characteristics, prognostic assessment, and immune modulation in AML. MMP7 and F12 are highlighted as potential biomarkers that could aid in optimizing the diagnosis and treatment strategies for AML. These findings offer new insights into personalized therapies for AML.

摘要

背景

急性髓系白血病(AML)是一种高度异质性的血液系统恶性肿瘤,受多种影响预后的因素影响。最近,凝血相关基因在肿瘤生物学中的作用日益受到关注。本研究旨在探讨AML中凝血相关基因的表达模式及其临床相关性。

方法

我们从癌症基因组图谱(TCGA)和基因表达综合数据库(GEO)获取了AML患者的RNA测序数据和临床信息,随后进行数据清理和标准化。进行无监督一致性聚类以识别分子亚型,并利用Kaplan-Meier生存分析评估生存差异。我们进一步鉴定了组间差异表达基因(DEG)并进行功能富集分析。此外,使用机器学习技术构建了一个预后模型,并验证了其预后能力。

结果

聚类分析将151个肿瘤样本分为高凝血相关基因表达组(C1,高表达)和低凝血相关基因表达组(C2,低表达),共鉴定出1747个DEG。功能富集分析表明,DEG主要与白细胞迁移和细胞因子信号通路相关。免疫景观分析显示,高表达组的免疫和基质评分升高,免疫细胞浸润模式不同,ESTIMATE评分更高。构建的凝血评分风险模型表明,年龄、细胞遗传学和风险评分与AML预后显著相关。此外,使用三种机器学习方法的交叉分析确定MMP7和F12为关键生物标志物。

结论

我们的研究表明,凝血相关基因在AML的分子特征、预后评估和免疫调节中起关键作用。MMP7和F12被突出为潜在生物标志物,有助于优化AML的诊断和治疗策略。这些发现为AML的个性化治疗提供了新见解。

https://cdn.ncbi.nlm.nih.gov/pmc/blobs/eb2d/12337468/6326ca4da121/40001_2025_2975_Fig1_HTML.jpg

文献AI研究员

20分钟写一篇综述,助力文献阅读效率提升50倍。

立即体验

用中文搜PubMed

大模型驱动的PubMed中文搜索引擎

马上搜索

文档翻译

学术文献翻译模型,支持多种主流文档格式。

立即体验