Suppr超能文献

通过异质性分析探索射血分数保留和降低的心力衰竭患者的血清生物标志物

Exploration of serum biomarkers in heart failure patients with preserved and reduced ejection fractions through analysis of heterogeneity.

作者信息

Jin Qipeng, Wang Zhicheng, Lin Wenyong, Zhang Chunling, Wang Xiaolong

机构信息

Branch of the National Clinical Research Center for Chinese Medicine Cardiology, Shuguang Hospital Affiliated with Shanghai University of Traditional Chinese Medicine, China.

出版信息

Biochem Biophys Rep. 2025 Jul 31;43:102183. doi: 10.1016/j.bbrep.2025.102183. eCollection 2025 Sep.

Abstract

BACKGROUND

Heart failure with preserved ejection fraction (HFpEF) and heart failure with reduced ejection fraction (HFrEF) differ markedly in their pathophysiology. Distinguishing HFpEF remains challenging, particularly among patients with hypertension and metabolic syndrome.

METHODS

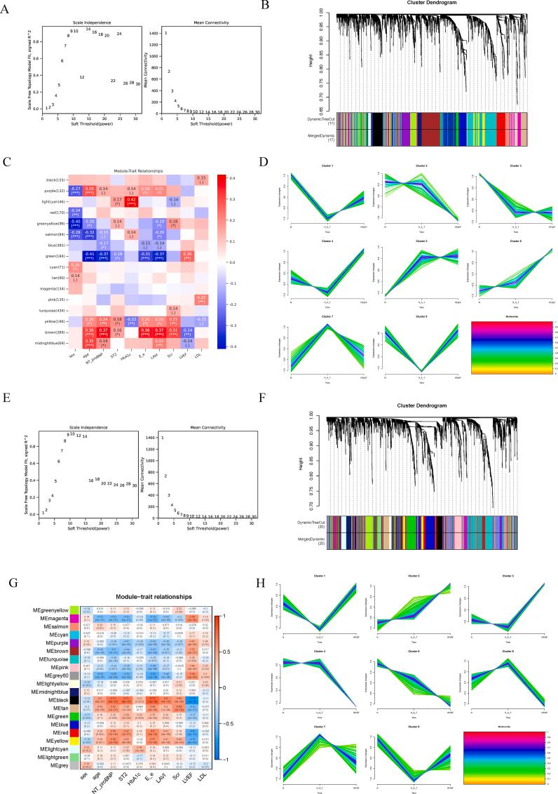
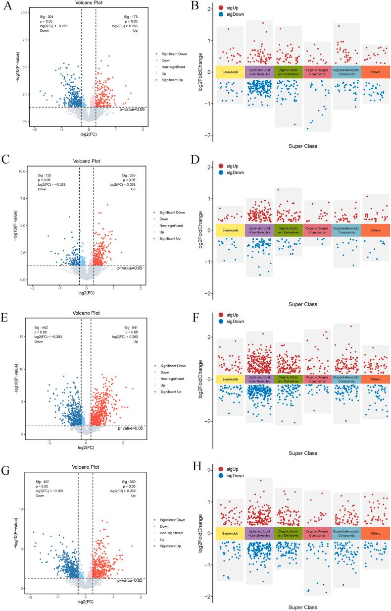
Untargeted metabolomics using liquid chromatography-tandem mass spectrometry (LC-MS/MS) was performed on serum samples from four groups: healthy controls (N), hypertensive patients with diabetes (H_A_T), HFpEF, and HFrEF. Key metabolites distinguishing HFpEF were identified using pathway enrichment analysis and random forest machine learning. ROC curve analysis evaluated their diagnostic accuracy.

RESULTS

A total of 3924 metabolites were identified. Amino acid and fatty acid metabolic pathways emerged as central to heart failure pathophysiology. Metabolites including DG(13:0/20:3(8Z,11Z,14Z)/0:0), glutarylcarnitine, homo-l-arginine, sphingosine, and (R)-3-hydroxybutyrylcarnitine were highlighted as diagnostic markers. A predictive model based on these metabolites effectively distinguished HFpEF from other subtypes, with enhanced specificity when combined with NT-proBNP.

CONCLUSIONS

The identified serum metabolites show promise as early diagnostic biomarkers for HFpEF. Validation in larger, multicenter cohorts and further investigation into underlying biological mechanisms are necessary to confirm their clinical utility.

摘要

背景

射血分数保留的心力衰竭(HFpEF)和射血分数降低的心力衰竭(HFrEF)在病理生理学上有显著差异。鉴别HFpEF仍然具有挑战性,尤其是在患有高血压和代谢综合征的患者中。

方法

使用液相色谱-串联质谱(LC-MS/MS)对四组血清样本进行非靶向代谢组学分析:健康对照(N)、患有糖尿病的高血压患者(H_A_T)、HFpEF和HFrEF。使用通路富集分析和随机森林机器学习确定区分HFpEF的关键代谢物。ROC曲线分析评估它们的诊断准确性。

结果

共鉴定出3924种代谢物。氨基酸和脂肪酸代谢途径在心力衰竭病理生理学中处于核心地位。包括DG(13:0/20:3(8Z,11Z,14Z)/0:0)、戊二酰肉碱、高L-精氨酸、鞘氨醇和(R)-3-羟基丁酰肉碱在内的代谢物被突出作为诊断标志物。基于这些代谢物的预测模型能够有效地区分HFpEF与其他亚型,与NT-proBNP联合使用时特异性增强。

结论

所鉴定的血清代谢物有望成为HFpEF的早期诊断生物标志物。需要在更大规模的多中心队列中进行验证,并对潜在的生物学机制进行进一步研究,以确认它们的临床实用性。

https://cdn.ncbi.nlm.nih.gov/pmc/blobs/ae57/12335954/2826b7287a4b/ga1.jpg

文献AI研究员

20分钟写一篇综述,助力文献阅读效率提升50倍。

立即体验

用中文搜PubMed

大模型驱动的PubMed中文搜索引擎

马上搜索

文档翻译

学术文献翻译模型,支持多种主流文档格式。

立即体验