Suppr超能文献

达格列净通过提升β-羟丁酸激活的柠檬酸合酶减轻射血分数保留心衰的心脏重构和功能障碍。

Dapagliflozin Attenuates Heart Failure With Preserved Ejection Fraction Remodeling and Dysfunction by Elevating β-Hydroxybutyrate-activated Citrate Synthase.

机构信息

Department of Cardiology, Institute of Cardiovascular Diseases.

Department of Nuclear Medicine, The First Affiliated Hospital of Dalian Medical University, Dalian, Liaoning Province, China; and.

出版信息

J Cardiovasc Pharmacol. 2023 Nov 1;82(5):375-388. doi: 10.1097/FJC.0000000000001474.

Abstract

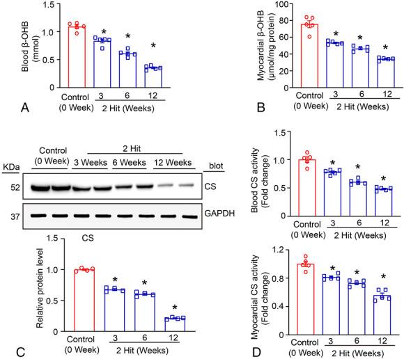
Heart failure with preserved ejection fraction (HFpEF) is highly prevalent, accounting for 50% of all heart failure patients, and is associated with significant mortality. Sodium-glucose cotransporter subtype inhibitor (SGLT2i) is recommended in the AHA and ESC guidelines for the treatment of HFpEF, but the mechanism of SGLT2i to prevent and treat cardiac remodeling and dysfunction is currently unknown, hindering the understanding of the pathophysiology of HFpEF and the development of novel therapeutics. HFpEF model was induced by a high-fat diet (60% calories from lard) + N [w] -nitro- l -arginine methyl ester ( l -NAME-0.5 g/L) (2 Hit) in male Sprague Dawley rats to effectively recapture the myriad phenotype of HFpEF. This study's results showed that administration of dapagliflozin (DAPA, SGLT2 inhibitor) significantly limited the 2-Hit-induced cardiomyocyte hypertrophy, apoptosis, inflammation, oxidative stress, and fibrosis. It also improved cardiac diastolic and systolic dysfunction in a late-stage progression of HFpEF. Mechanistically, DAPA influences energy metabolism associated with fatty acid intake and mitochondrial dysfunction in HFpEF by increasing β-hydroxybutyric acid (β-OHB) levels, directing the activation of citrate synthase, reducing acetyl coenzyme A (acetyl-CoA) pools, modulating adenosine 5'-triphosphate production, and increasing the expression of mitochondrial oxidative phosphorylation system complexes I-V. In addition, following clinical DAPA therapy, the blood levels of β-OHB and citrate synthase increased and the levels of acetyl-CoA in the blood of HFpEF patients decreased. SGLT2i plays a beneficial role in the prevention and treatment of cardiac remodeling and dysfunction in HFpEF model by attenuating cardiometabolic dysregulation.

摘要

射血分数保留的心力衰竭(HFpEF)发病率很高,占所有心力衰竭患者的 50%,与死亡率显著相关。钠-葡萄糖共转运蛋白 2 型抑制剂(SGLT2i)被 AHA 和 ESC 指南推荐用于 HFpEF 的治疗,但 SGLT2i 预防和治疗心脏重构和功能障碍的机制目前尚不清楚,这阻碍了对 HFpEF 病理生理学的理解和新型治疗药物的开发。HFpEF 模型通过高脂肪饮食(60%热量来自猪油)+N [w] -硝基- l -精氨酸甲酯( l -NAME-0.5 g/L)(2 次打击)在雄性 Sprague Dawley 大鼠中诱导,有效地重现了 HFpEF 的多种表型。本研究结果表明,给予达格列净(DAPA,SGLT2 抑制剂)可显著限制 2 次打击诱导的心肌细胞肥大、凋亡、炎症、氧化应激和纤维化。它还改善了 HFpEF 晚期进展中的心脏舒张和收缩功能障碍。从机制上讲,DAPA 通过增加β-羟丁酸(β-OHB)水平,影响与脂肪酸摄入和线粒体功能障碍相关的能量代谢,从而影响能量代谢,指导柠檬酸合酶的激活,减少乙酰辅酶 A(acetyl-CoA)池,调节三磷酸腺苷的产生,并增加线粒体氧化磷酸化系统复合物 I-V 的表达。此外,在临床 DAPA 治疗后,HFpEF 患者的血液中β-OHB 和柠檬酸合酶水平升高,乙酰辅酶 A 水平降低。SGLT2i 通过减轻心脏代谢失调,在 HFpEF 模型的心脏重构和功能障碍的预防和治疗中发挥有益作用。

https://cdn.ncbi.nlm.nih.gov/pmc/blobs/9be9/10635406/4f174f0c901d/jcvp-82-375-g001.jpg

文献AI研究员

20分钟写一篇综述,助力文献阅读效率提升50倍。

立即体验

用中文搜PubMed

大模型驱动的PubMed中文搜索引擎

马上搜索

文档翻译

学术文献翻译模型,支持多种主流文档格式。

立即体验