Suppr超能文献

GCK抑制通过一种不依赖CRBN的机制促进IKZF1降解,从而增强艾伯多米德的抗骨髓瘤作用。

GCK inhibition enhances iberdomide antimyeloma effects by promoting IKZF1 degradation via a CRBN-independent mechanism.

作者信息

Li Shirong, Krüger Josefine, Liu Guifen, Ma Huihui, Hughes Michael S, Chakraborty Rajshekhar, Bhutani Divaya, Mapara Markus Y, Marcireau Christophe, Lentzsch Suzanne, Fu Jing

机构信息

Department of Medicine, Vagelos College of Physicians and Surgeons, Columbia University Irving Medical Center, New York, NY.

Columbia Center for Translational Immunology, Columbia University Irving Medical Center, New York, NY.

出版信息

Blood Neoplasia. 2025 Jun 19;2(3):100130. doi: 10.1016/j.bneo.2025.100130. eCollection 2025 Aug.

Abstract

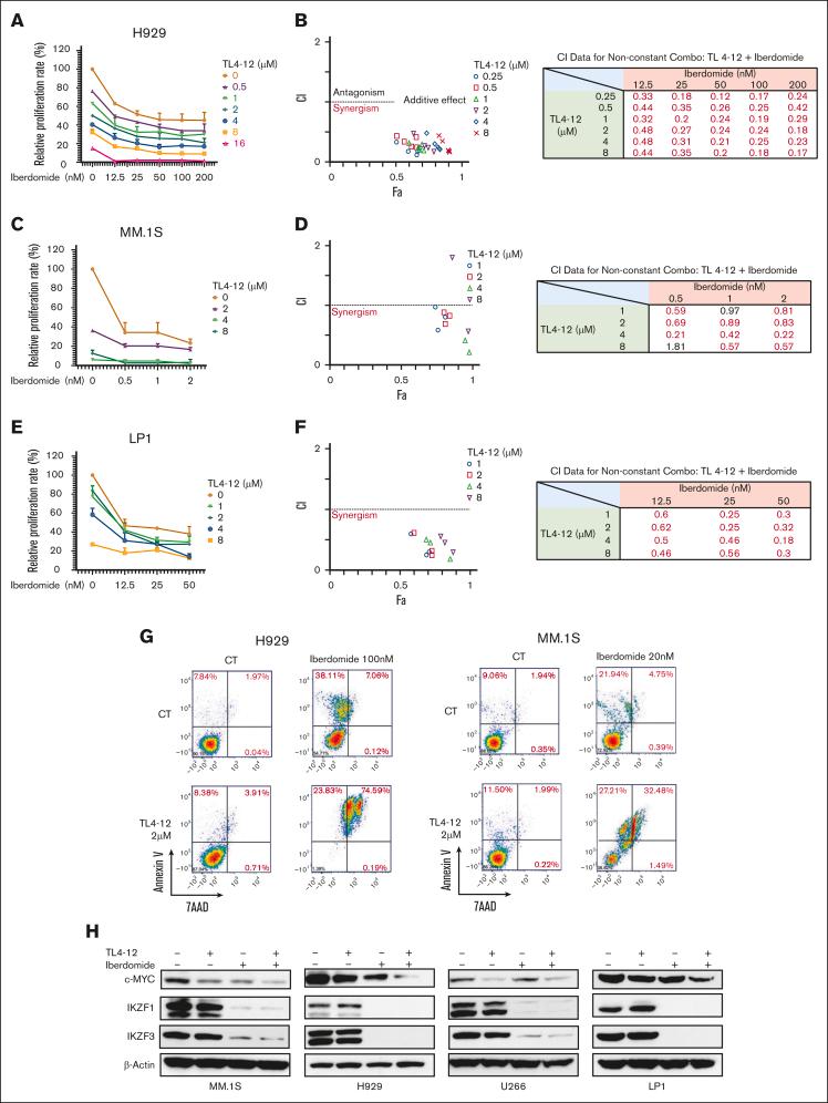
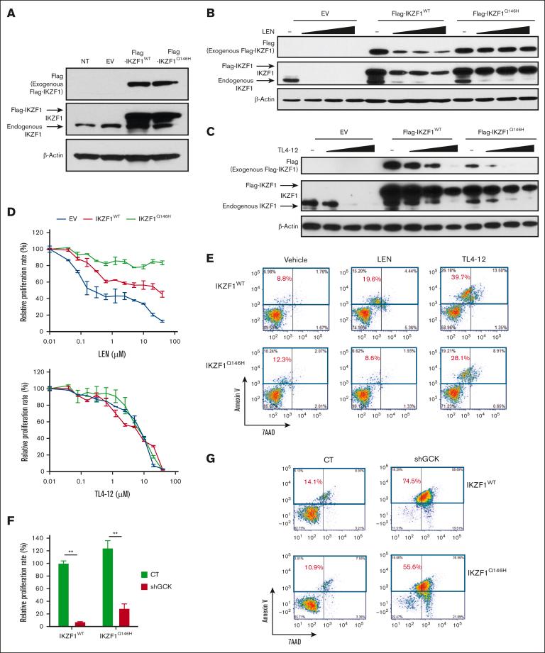
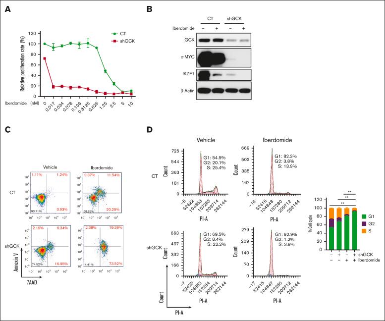
Our recent study identifies germinal center kinase (GCK) as a novel therapeutic target in RAS-mutated multiple myeloma (MM). Inhibiting GCK downregulates critical transcriptional factors, notably IKZF1/3, BCL-6, and c-MYC proteins, leading to MM cell growth inhibition and cell death. Distinct from immunomodulatory drug (IMiD)-induced IKZF1/3 degradation, GCK inhibition triggers IKZF1/3 proteolysis through a cereblon (CRBN) E3 ligase-independent mechanism. Here, we demonstrated that GCK inhibition overcomes IMiD resistance in MM. An isogenic subline of MM.1S cells with acquired lenalidomide resistance remains sensitive to GCK inhibition-induced IKZF1/3 downregulation and cell growth inhibition. Consistently, the CRBN-resistant IKZF1 Q146H mutant maintains sensitivity to GCK inhibitor-induced degradation, similar to the IKZF1 wild-type protein, suggesting a CRBN-independent protein degradation. In accordance with the distinct IKZF1/3 degradation mechanisms, GCK silencing enhances iberdomide-induced IKZF1/3 and c-MYC downregulation and MM growth inhibition. More importantly, the combination of a GCK inhibitor with iberdomide exhibited synergistic anti-MM effects in a panel of MM cell lines and primary plasma cells. The synergistic effects were confirmed in an MM xenograft mouse model, in which combining GCK silencing and iberdomide resulted in significantly enhanced tumor inhibition and prolonged mice survival compared to single treatments. These findings underscore GCK as a promising therapeutic target for bypassing IMiD resistance in MM. Combining GCK inhibition with iberdomide could provide a novel strategy to manage relapsed or refractory patients with multidrug resistance, especially after the exhaustion of immunotherapy.

摘要

我们最近的研究确定生发中心激酶(GCK)是RAS突变型多发性骨髓瘤(MM)的一个新的治疗靶点。抑制GCK可下调关键转录因子,特别是IKZF1/3、BCL-6和c-MYC蛋白,从而导致MM细胞生长受抑制和细胞死亡。与免疫调节药物(IMiD)诱导的IKZF1/3降解不同,GCK抑制通过一种不依赖于大脑神经酰胺酶(CRBN)E3连接酶的机制触发IKZF1/3蛋白水解。在此,我们证明GCK抑制可克服MM中的IMiD耐药性。MM.1S细胞的一个获得来那度胺耐药性的同基因亚系对GCK抑制诱导的IKZF1/3下调和细胞生长抑制仍敏感。同样,CRBN耐药的IKZF1 Q146H突变体对GCK抑制剂诱导的降解保持敏感性,类似于IKZF1野生型蛋白,提示存在一种不依赖于CRBN的蛋白降解。根据不同的IKZF1/3降解机制,GCK沉默增强了泊马度胺诱导的IKZF1/3和c-MYC下调以及MM生长抑制。更重要的是,GCK抑制剂与泊马度胺的联合在一组MM细胞系和原代浆细胞中表现出协同抗MM作用。在MM异种移植小鼠模型中证实了这种协同作用,与单一治疗相比,联合GCK沉默和泊马度胺可显著增强肿瘤抑制并延长小鼠生存期。这些发现强调GCK是绕过MM中IMiD耐药性的一个有前景的治疗靶点。将GCK抑制与泊马度胺联合可为治疗复发或难治的多药耐药患者,特别是在免疫治疗无效后,提供一种新策略。

https://cdn.ncbi.nlm.nih.gov/pmc/blobs/25ac/12335957/6455a0eac1e7/BNEO_NEO-2025-000604-ga1.jpg

文献AI研究员

20分钟写一篇综述,助力文献阅读效率提升50倍。

立即体验

用中文搜PubMed

大模型驱动的PubMed中文搜索引擎

马上搜索

文档翻译

学术文献翻译模型,支持多种主流文档格式。

立即体验