Suppr超能文献

四跨膜蛋白9抑制肝细胞癌的恶性进展。

TSPAN9 inhibits malignant progression of hepatocellular carcinoma.

作者信息

Xu Li, Yan Buyun, Yao Zhaonv, Hu Yansong, Chen Yuhua, Li Di, Lin Cheng, Tan Shengkui, Zhu Xiaonian

机构信息

Guangxi Key Laboratory of Environmental Exposomics and Entire Lifecycle Health, Guilin Medical University, Guilin, China.

Guangxi Clinical Medical Research Center for Hepatobiliary Diseases, the Affiliated Hospital of Youjiang Medical University for Nationalities, Baise, China.

出版信息

Transl Cancer Res. 2025 Jul 30;14(7):4046-4057. doi: 10.21037/tcr-2025-174. Epub 2025 Jul 18.

Abstract

BACKGROUND

Tetraspanins (TSPANs) are a critical family for cell migration, which have been implicated in a variety of activities including cancer. Previous study showed that tetraspanin 9 (TSPAN9) plays an important role in gastric cancer. In this study, we aim to explore the biological functions of TSPAN9 in hepatocellular carcinoma (HCC).

METHODS

The Cancer Genome Atlas (TCGA), Genotype-Tissue Expression (GTEx) and Gene Expression Profiling Interactive Analysis (GEPIA) databases were used to analyze TSPAN9 expression, prognostic mutations, somatic copy number alterations (sCNAs), and tumor immune characteristics in 33 tumors. Immunohistochemistry images of TSPAN9 in HCC tissues were obtained from the Human Protein Atlas (HPA) database. Survival curves were generated using the Kaplan-Meier Plotter database. The proliferation, migration, and invasion abilities of HCC cells were assessed using Cell Counting Kit-8 (CCK-8), wound healing, and Transwell assays.

RESULTS

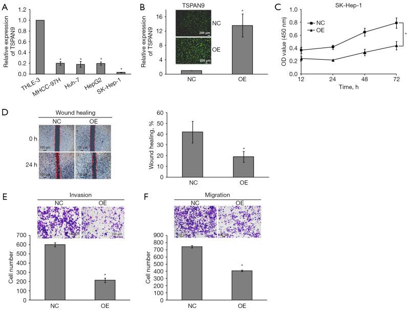
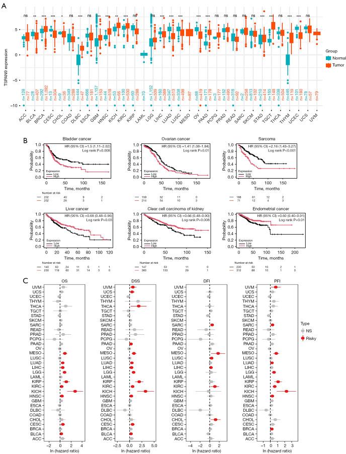
TSPAN9 was deregulated in various tumor types, and its expression was lower in HCC tissues than that of normal liver tissues (P<0.05). Moreover, TSPAN9 expression had a correlation with the prognosis of tumor patients, and HCC patients with low TSPAN9 expression showed a poor prognosis (Log-rank P<0.05). In addition, we detected that TSPAN9 was significantly decreased in HCC cells (P<0.01). As compared to the control cells, overexpression of TSPAN9 in HCC cells significantly reduced cell proliferation, slowed the wound healing rate, and inhibited the invasive and migration ability (all P<0.05). TCGA database analysis revealed a relationship between the expression of TSPAN9 and epithelium-mesenchymal transformation (EMT) factors.

CONCLUSIONS

Downregulated expression of TSPAN9 indicates a poor prognosis of HCC patients. TSPAN9 can inhibit the proliferation and metastasis of HCC cells.

摘要

背景

四跨膜蛋白(TSPANs)是细胞迁移的关键家族,参与包括癌症在内的多种活动。先前的研究表明,四跨膜蛋白9(TSPAN9)在胃癌中起重要作用。在本研究中,我们旨在探讨TSPAN9在肝细胞癌(HCC)中的生物学功能。

方法

使用癌症基因组图谱(TCGA)、基因型-组织表达(GTEx)和基因表达谱交互分析(GEPIA)数据库分析33种肿瘤中TSPAN9的表达、预后突变、体细胞拷贝数改变(sCNAs)和肿瘤免疫特征。从人类蛋白质图谱(HPA)数据库获得HCC组织中TSPAN9的免疫组化图像。使用Kaplan-Meier Plotter数据库生成生存曲线。使用细胞计数试剂盒-8(CCK-8)、伤口愈合和Transwell实验评估HCC细胞的增殖、迁移和侵袭能力。

结果

TSPAN9在多种肿瘤类型中表达失调,其在HCC组织中的表达低于正常肝组织(P<0.05)。此外,TSPAN9表达与肿瘤患者的预后相关,TSPAN9表达低的HCC患者预后较差(对数秩P<0.05)。此外,我们检测到HCC细胞中TSPAN9显著降低(P<0.01)。与对照细胞相比,HCC细胞中TSPAN9的过表达显著降低细胞增殖,减缓伤口愈合速度,并抑制侵袭和迁移能力(均P<0.05)。TCGA数据库分析揭示了TSPAN9表达与上皮-间质转化(EMT)因子之间的关系。

结论

TSPAN9表达下调表明HCC患者预后不良。TSPAN9可抑制HCC细胞的增殖和转移。

https://cdn.ncbi.nlm.nih.gov/pmc/blobs/5832/12335697/a9ea7aa7efbf/tcr-14-07-4046-f1.jpg

文献AI研究员

20分钟写一篇综述,助力文献阅读效率提升50倍。

立即体验

用中文搜PubMed

大模型驱动的PubMed中文搜索引擎

马上搜索

文档翻译

学术文献翻译模型,支持多种主流文档格式。

立即体验