Suppr超能文献

由2-半胱氨酸过氧化物酶介导的两种相反的氧化还原信号在光合诱导过程中塑造氧化还原蛋白质组。

Two opposing redox signals mediated by 2-cys peroxiredoxin shape the redox proteome during photosynthetic induction.

作者信息

Doron Shani, Lampl Nardy, Savidor Alon, Pri-Or Amir, Katina Corine, Cejudo Francisco Javier, Levin Yishai, Rosenwasser Shilo

机构信息

The Robert H. Smith Institute of Plant Sciences and Genetics in Agriculture, The Hebrew University of Jerusalem, Rehovot, 7610000, Israel.

The De Botton Institute for Protein Profiling, The Nancy and Stephen Grand Israel National Center for Personalized Medicine, Weizmann Institute of Science, Rehovot, Israel.

出版信息

Redox Biol. 2025 Aug 5;86:103810. doi: 10.1016/j.redox.2025.103810.

Abstract

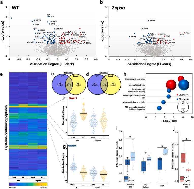
Photosynthetic induction, characterized by the lag in CO assimilation rates during transition from darkness to light, has traditionally been attributed to Rubisco activase activity and stomatal opening. Yet, the faster induction of photosynthesis in the 2-Cys peroxiredoxins (Prxs) mutant (2cpab) suggested a role for oxidative signals in regulating photosynthetic rates, although the underlying molecular mechanism remains unclear. SPEAR, a redox proteomics approach, was used to systematically map redox changes occurring during photosynthesis induction and to unravel the role of 2-Cys Prxs in shaping these redox alterations. No significant difference was observed in protein expression levels between WT and 2cpab plants, suggesting that protein abundance does not account for the 2cpab phenotype. During the transition from dark to low light, 82 and 54 cysteine-containing peptides were reduced or oxidized, respectively, in WT plants. Most redox-regulated cysteines in photosynthetic proteins were found oxidized in the dark and became reduced in response to light. A reverse pattern was observed among redox-regulated cysteines in proteins involved in starch degradation and chloroplast glycolysis, which shifted from a reduced to an oxidized state in response to light. These findings demonstrate the initiation of two opposing redox responses, affecting distinct sets of metabolic proteins during the induction phase. Remarkably, a significantly lower number of cysteines were reduced or oxidized in 2cpab plants, highlighting the crucial role 2-Cys Prxs play in shaping both signals. Taken together, rotational shifts between metabolic pathways during the photosynthesis induction phase are regulated by two opposing redox signals mediated by 2-Cys Prx activity.

摘要

光合诱导的特征是在从黑暗到光照的转变过程中CO同化速率存在滞后现象,传统上认为这归因于核酮糖-1,5-二磷酸羧化酶/加氧酶(Rubisco)活化酶的活性和气孔开放。然而,2-半胱氨酸过氧化物酶(Prxs)突变体(2cpab)中光合作用诱导更快,这表明氧化信号在调节光合速率中发挥作用,尽管其潜在的分子机制尚不清楚。采用一种氧化还原蛋白质组学方法SPEAR,系统地绘制光合作用诱导过程中发生的氧化还原变化,并揭示2-半胱氨酸Prxs在塑造这些氧化还原变化中的作用。在野生型(WT)和2cpab植物之间未观察到蛋白质表达水平的显著差异,这表明蛋白质丰度不能解释2cpab的表型。在从黑暗到弱光的转变过程中,WT植物中分别有82个和54个含半胱氨酸的肽段被还原或氧化。光合蛋白中大多数受氧化还原调节的半胱氨酸在黑暗中被氧化,光照后被还原。在参与淀粉降解和叶绿体糖酵解的蛋白质中,受氧化还原调节的半胱氨酸呈现相反的模式,即光照后从还原状态转变为氧化状态。这些发现表明在诱导阶段开始了两种相反的氧化还原反应,影响不同组的代谢蛋白。值得注意的是,2cpab植物中被还原或氧化的半胱氨酸数量显著减少,突出了2-半胱氨酸Prxs在塑造这两种信号中所起的关键作用。综上所述,光合作用诱导阶段代谢途径之间的旋转转变受2-半胱氨酸Prx活性介导的两种相反氧化还原信号的调节。

https://cdn.ncbi.nlm.nih.gov/pmc/blobs/42ac/12359254/a0d29e85e802/ga1.jpg

文献AI研究员

20分钟写一篇综述,助力文献阅读效率提升50倍。

立即体验

用中文搜PubMed

大模型驱动的PubMed中文搜索引擎

马上搜索

文档翻译

学术文献翻译模型,支持多种主流文档格式。

立即体验