Suppr超能文献

NLRP12减少TRIM25介导的HK2降解以促进胃癌中的糖酵解和H3K18la

NLRP12 decreases TRIM25-mediated HK2 degradation to promote glycolysis and H3K18la in gastric cancer.

作者信息

Zhou Linsen, Wang Zhiqiang, Huang Yang, Zhang Xinyi, Jiang Haohai, Guo Zhiyuan, Zhou Guangjun, Liu Haofeng

机构信息

Department of General Surgery, The Yancheng Clinical College of Xuzhou Medical University & The First People's Hospital of Yancheng, Yancheng, China.

Department of General Surgery, Tumor Hospital Affiliated to Nantong University & Nantong Tumor Hospital, Nantong, China.

出版信息

Cell Death Dis. 2025 Aug 13;16(1):615. doi: 10.1038/s41419-025-07923-3.

Abstract

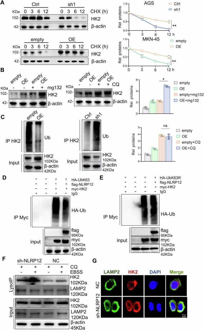
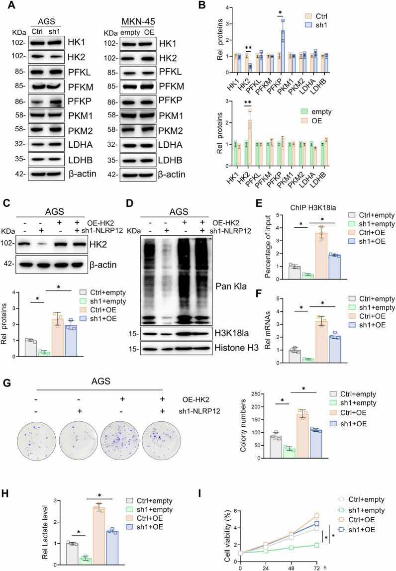
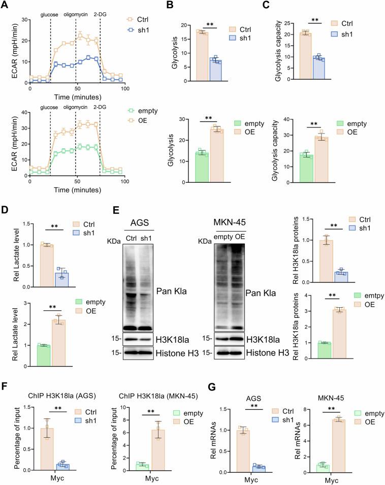
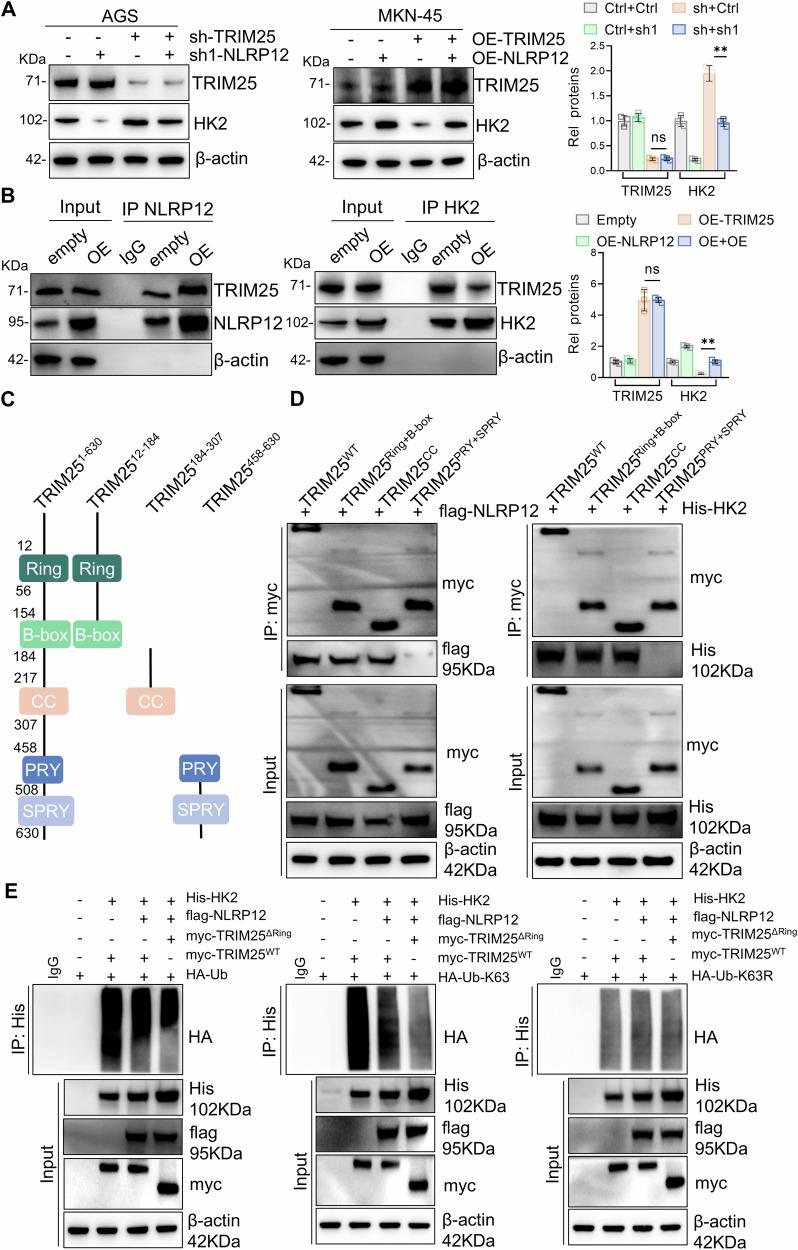
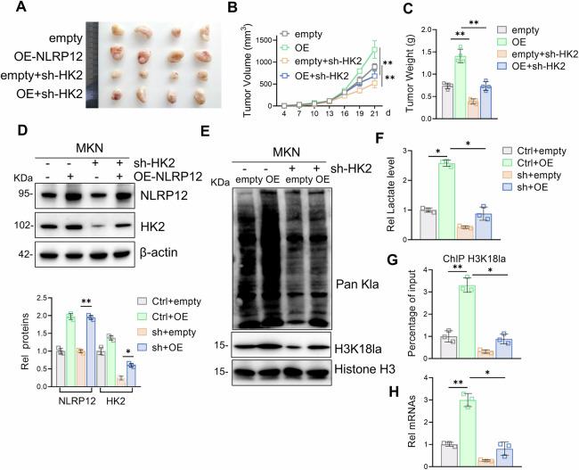
Gastric cancer is the most common primary malignant tumor of the digestive system. Recent studies have shown that targeting tumor cell metabolic reprogramming is a key cancer treatment strategy. NLR family pyrin domain containing 12 (NLRP12) is related to innate immunity, inflammation and tumorigenesis, but its role in the progression of gastric cancer remains unclear. The present study revealed that NLRP12 was highly expressed in gastric cancer tissues and cells, as well as positively correlated with poor patient prognosis and survival. NLRP12 promoted the progression of gastric cancer mainly by promoting the metabolic reprogramming of gastric cancer cells, the expression of histone H3 lysine 18 lactylation (H3K18la) and the stabilization of hexokinase 2 (HK2), a crucial enzyme in glycolysis. In the present study, NLRP12 competes with HK2 for binding to TRIM25, selectively reducing the K63-linked ubiquitination of HK2. Moreover, NLRP12 also exerted a significant cancer-promoting effect in mouse models. In summary, the present study demonstrated that NLRP12 prevents TRIM25 from mediating the K63-linked ubiquitination of HK2, which inhibits HK2 degradation through the autophagosome-lysosome pathway, thereby increasing its protein stability. These changes increase lactic acid production and induce H3K18la, which increases Myc transcription, thereby advancing gastric cancer progression. These findings reveal a novel cancer-promoting mechanism of NLRP12, potentially leading to the identification of new therapeutic targets for gastric cancer treatment.

摘要

胃癌是消化系统最常见的原发性恶性肿瘤。最近的研究表明,靶向肿瘤细胞代谢重编程是一种关键的癌症治疗策略。含NLR家族pyrin结构域12(NLRP12)与先天免疫、炎症和肿瘤发生有关,但其在胃癌进展中的作用仍不清楚。本研究表明,NLRP12在胃癌组织和细胞中高表达,且与患者预后不良和生存率呈正相关。NLRP12主要通过促进胃癌细胞的代谢重编程、组蛋白H3赖氨酸18乳酸化(H3K18la)的表达以及糖酵解关键酶己糖激酶2(HK2)的稳定性来促进胃癌进展。在本研究中,NLRP12与HK2竞争结合TRIM25,选择性降低HK2的K63连接的泛素化。此外,NLRP12在小鼠模型中也发挥了显著的促癌作用。总之,本研究表明,NLRP12阻止TRIM25介导HK2的K63连接的泛素化,从而抑制HK2通过自噬体-溶酶体途径的降解,进而增加其蛋白质稳定性。这些变化增加乳酸生成并诱导H3K18la,从而增加Myc转录,进而促进胃癌进展。这些发现揭示了NLRP12一种新的促癌机制,可能为胃癌治疗带来新的治疗靶点。

https://cdn.ncbi.nlm.nih.gov/pmc/blobs/61d2/12343871/eeb31e5ac6d7/41419_2025_7923_Fig1_HTML.jpg

文献AI研究员

20分钟写一篇综述,助力文献阅读效率提升50倍。

立即体验

用中文搜PubMed

大模型驱动的PubMed中文搜索引擎

马上搜索

文档翻译

学术文献翻译模型,支持多种主流文档格式。

立即体验