Suppr超能文献

转化生长因子-β(TGF-β)和白细胞介素-12(IL-12)相反地协调CD103 CD8肿瘤驻留记忆T细胞的形成,以调节对治疗性癌症疫苗的反应。

TGF-β and IL-12 conversely orchestrate the formation of CD103 CD8 tumor-resident memory T cells to regulate response to therapeutic cancer vaccine.

作者信息

Corgnac Stéphanie, Damei Isabelle, Gentile Chiara, Caidi Aziza, Badel Séverine, Phayanouvong Mélanie, Mami-Chouaib Fathia

机构信息

INSERM UMR 1186, Integrative Tumor Immunology and Immunotherapy, Gustave Roussy, Fac. de Médecine-University Paris-Sud, Université Paris-Saclay, 94805 Villejuif, France.

出版信息

iScience. 2025 Jul 18;28(8):113147. doi: 10.1016/j.isci.2025.113147. eCollection 2025 Aug 15.

Abstract

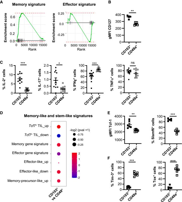
The accumulation of CD103 CD8 tumor-resident memory T (T) cells is predictive of response to cancer immunotherapy. Here, we show that a therapeutic peptide vaccine controls tumor growth in wild-type mice, but not in CD103-knockout mice. CD8 tumor-infiltrating T lymphocytes include two major T subpopulations expressing either CD49a or CD103 integrin, with a subset co-expressing CD103 and Tcf-1. Vaccination induces a decrease in the percentage of Tcf-1CD103 T-like cells and expansion of CD49a T displaying an effector/exhausted profile. Tcf-1CD103 T-cell density increases in tumors from transgenic mice constitutively expressing active TGF-β-type-2-receptor and wild-type mice challenged with neutralizing anti-IL-12 antibodies. The stimulation of CD8 T cells with recombinant (r)TGF-β combined with anti-CD3 antibodies results in an increase in the proportion of Tcf-1CD103 cells, whereas rIL-12 decreases CD103 expression. These results highlight the opposite effects of TGF-β and IL-12 in the regulation of T-cell development and suggest that targeting Tcf-1CD103 CD8 T may improve immunotherapy efficacy.

摘要

CD103⁺ CD8⁺肿瘤驻留记忆T(T)细胞的积累可预测癌症免疫治疗的反应。在此,我们表明一种治疗性肽疫苗可控制野生型小鼠的肿瘤生长,但对CD103基因敲除小鼠无效。CD8⁺肿瘤浸润性T淋巴细胞包括两个主要的T亚群,分别表达CD49a或CD103整合素,还有一个亚群同时表达CD103和Tcf-1。疫苗接种导致Tcf-1⁺CD103⁻ T样细胞百分比降低,以及具有效应/耗竭特征的CD49a⁺ T细胞扩增。在组成性表达活性TGF-β 2型受体的转基因小鼠和用中和抗IL-12抗体攻击的野生型小鼠的肿瘤中,Tcf-1⁺CD103⁻ T细胞密度增加。用重组(r)TGF-β与抗CD3抗体联合刺激CD8⁺ T细胞会导致Tcf-1⁺CD103⁻细胞比例增加,而rIL-12会降低CD103表达。这些结果突出了TGF-β和IL-12在T细胞发育调节中的相反作用,并表明靶向Tcf-1⁺CD103⁻ CD8⁺ T细胞可能会提高免疫治疗效果。

https://cdn.ncbi.nlm.nih.gov/pmc/blobs/501a/12341530/7070866fd5c7/fx1.jpg

文献AI研究员

20分钟写一篇综述,助力文献阅读效率提升50倍。

立即体验

用中文搜PubMed

大模型驱动的PubMed中文搜索引擎

马上搜索

文档翻译

学术文献翻译模型,支持多种主流文档格式。

立即体验