Suppr超能文献

基于多组学构建棕榈酰化驱动的预后模型揭示骨肉瘤的肿瘤免疫表型

Multi-omics-based construction of a palmitoylation-driven prognostic model reveals tumor immune phenotypes in osteosarcoma.

作者信息

Chen Jingyu, Chen Feihu, Zhang Haiping, Hu Yuanlong, Zhou Xingyu, Weng Xijia, Bao Guofeng, Ding Xiaomin

机构信息

The Second Affiliated Hospital of Nantong University, Nantong, 226000, China.

Xuyi People's Hospital, Xuyi, 211700, China.

出版信息

Discov Oncol. 2025 Aug 13;16(1):1544. doi: 10.1007/s12672-025-03364-8.

Abstract

BACKGROUND

Osteosarcoma (OS), the leading primary malignancy of bone in adolescents, is known for its aggressive metastatic behavior and poor responsiveness to conventional therapies. As a lipid-mediated post-translational modification, protein palmitoylation has gained attention for its pivotal role in modulating oncogenic signaling pathways and facilitating tumor immune escape. However, its prognostic value and functional role in OS remain unclear.

METHODS

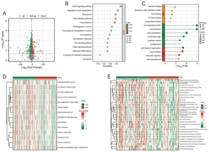
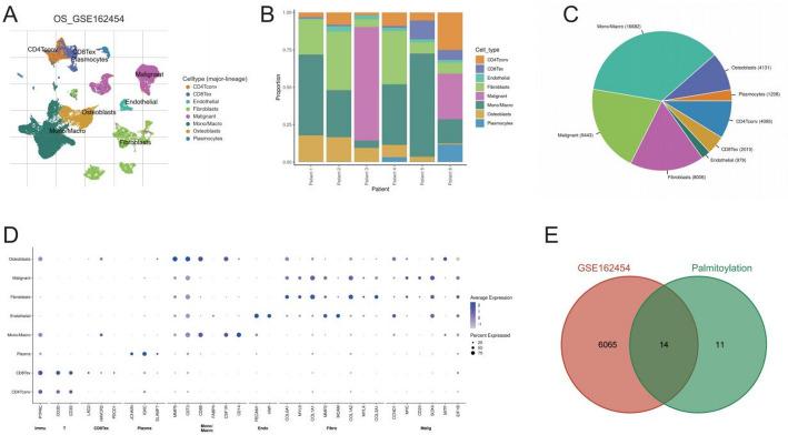
Transcriptomic and clinical data from the TARGET and GEO cohorts were used to identify palmitoylation-related prognostic genes. The palmitoylation-related prognostic signature (PPS) was constructed using univariate Cox and LASSO regression. The model was validated by GSE39058 and assessed via survival analysis, ROC curves, and nomogram construction. Functional enrichment (GO, KEGG, GSVA) and immune infiltration analyses were performed. Single-cell expression profiles were explored using the TISCH2 database, and the predictive value of PPS for immunotherapy response was evaluated in the IMvigor210 cohort.

RESULTS

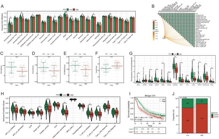
A three-gene PPS (ZDHHC3, ZDHHC21, ZDHHC23) was identified and shown to independently predict survival in OS. Elevated PPS levels correlated with unfavorable clinical outcomes, diminished immune cell presence, and suppressed immune checkpoint molecule levels. Functional analysis revealed enrichment of oncogenic and immunosuppressive pathways in the high-PPS group. Single-cell analysis confirmed PPS gene expression in malignant and immune cells. In the IMvigor210 cohort, high PPS predicted worse response to anti-PD-L1 immunotherapy.

CONCLUSIONS

This study establishes a novel palmitoylation-related prognostic signature in osteosarcoma, which reflects tumor aggressiveness and immune evasion. PPS holds promise as both a stratification indicator and an intervention point for osteosarcoma treatment.

摘要

背景

骨肉瘤(OS)是青少年最主要的原发性骨恶性肿瘤,以其侵袭性转移行为和对传统治疗的低反应性而闻名。作为一种脂质介导的翻译后修饰,蛋白质棕榈酰化因其在调节致癌信号通路和促进肿瘤免疫逃逸中的关键作用而受到关注。然而,其在骨肉瘤中的预后价值和功能作用仍不清楚。

方法

使用来自TARGET和GEO队列的转录组和临床数据来鉴定棕榈酰化相关的预后基因。使用单变量Cox和LASSO回归构建棕榈酰化相关的预后特征(PPS)。该模型通过GSE39058进行验证,并通过生存分析、ROC曲线和列线图构建进行评估。进行了功能富集(GO、KEGG、GSVA)和免疫浸润分析。使用TISCH2数据库探索单细胞表达谱,并在IMvigor210队列中评估PPS对免疫治疗反应的预测价值。

结果

鉴定出一个由三个基因组成的PPS(ZDHHC3、ZDHHC21、ZDHHC23),并证明其可独立预测骨肉瘤的生存情况。PPS水平升高与不良临床结局、免疫细胞数量减少和免疫检查点分子水平降低相关。功能分析显示高PPS组中致癌和免疫抑制途径富集。单细胞分析证实了PPS基因在恶性细胞和免疫细胞中的表达。在IMvigor210队列中,高PPS预示着对抗PD-L1免疫治疗的反应较差。

结论

本研究在骨肉瘤中建立了一种新的棕榈酰化相关预后特征,该特征反映了肿瘤的侵袭性和免疫逃逸。PPS有望作为骨肉瘤治疗的分层指标和干预靶点。

https://cdn.ncbi.nlm.nih.gov/pmc/blobs/3a20/12350906/4706037fa8da/12672_2025_3364_Fig1_HTML.jpg

文献AI研究员

20分钟写一篇综述,助力文献阅读效率提升50倍。

立即体验

用中文搜PubMed

大模型驱动的PubMed中文搜索引擎

马上搜索

文档翻译

学术文献翻译模型,支持多种主流文档格式。

立即体验