Suppr超能文献

甲基化诱导的BEX1抑制激活调节胶质瘤细胞周期和凋亡的AKT/ERK/STAT3信号通路。

Methylation-induced suppression of BEX1 activates AKT/ERK/STAT3 signaling pathways regulating cell cycle and apoptosis in glioma.

作者信息

Xiao Li-Zhi, Feng Shi, He Zhen, Mao Rui, Qian Kai, Zhou Zhi-Ying, Cai Huabao, Zhao Mengyu, Wang Cunzhi, Yu Tianhang, Zhao Zi-Yu, Li Jie

机构信息

Department of Immunology, School of Basic Medical Sciences, Center for Big Data and Population Health of IHM, Anhui Medical University, Hefei, 230032, Anhui, China.

Institute of Health and Medicine, Hefei Comprehensive National Science Center, Hefei, 230601, Anhui, China.

出版信息

Sci Rep. 2025 Aug 13;15(1):29716. doi: 10.1038/s41598-025-14123-8.

Abstract

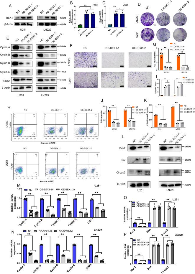
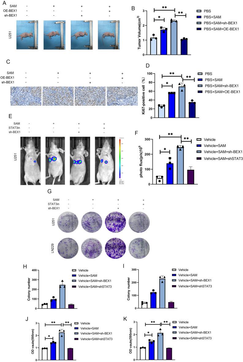
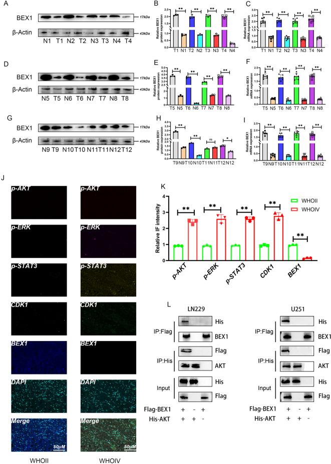
Gliomas are highly aggressive brain tumors with complex molecular characteristics. The role of BEX1 methylation in gliomas is not well understood, despite its potential implications for tumor biology and therapy. Investigating this relationship could uncover critical mechanisms underlying glioma pathogenesis and highlight therapeutic targets. This study aims to elucidate the specific mechanisms by which BEX1 methylation regulates the cell cycle and apoptosis in glioma. We conducted bioinformatics analyses to assess BEX1 expression differences in glioma using tissue samples, followed by validation through Western blot and qRT-PCR. Functional assays in glioma cell lines were performed, employing gene transfection and small molecule inhibitors to further explore BEX1's role in the AKT/ERK/STAT3 signaling pathways. Our findings reveal that BEX1 is significantly downregulated in gliomas due to promoter methylation, which in turn activates the AKT/ERK/STAT3 signaling cascade, leading to alterations in cell cycle regulation and apoptosis. Targeting BEX1 methylation presents a promising therapeutic avenue for glioma treatment. This study provides valuable insights into the mechanisms of BEX1 in glioma, paving the way for clinical translation and further research.

摘要

神经胶质瘤是具有复杂分子特征的高度侵袭性脑肿瘤。尽管BEX1甲基化对肿瘤生物学和治疗具有潜在影响,但其在神经胶质瘤中的作用尚未得到充分了解。研究这种关系可能会揭示神经胶质瘤发病机制的关键机制,并突出治疗靶点。本研究旨在阐明BEX1甲基化调节神经胶质瘤细胞周期和凋亡的具体机制。我们进行了生物信息学分析,以评估使用组织样本的神经胶质瘤中BEX1的表达差异,随后通过蛋白质免疫印迹和定量逆转录聚合酶链反应进行验证。在神经胶质瘤细胞系中进行了功能测定,采用基因转染和小分子抑制剂进一步探索BEX1在AKT/ERK/STAT3信号通路中的作用。我们的研究结果表明,由于启动子甲基化,BEX1在神经胶质瘤中显著下调,这反过来又激活了AKT/ERK/STAT3信号级联反应,导致细胞周期调节和凋亡的改变。靶向BEX1甲基化为神经胶质瘤治疗提供了一条有前景的治疗途径。本研究为BEX1在神经胶质瘤中的作用机制提供了有价值的见解,为临床转化和进一步研究铺平了道路。

https://cdn.ncbi.nlm.nih.gov/pmc/blobs/b754/12350733/7031ab309d46/41598_2025_14123_Fig1_HTML.jpg

文献AI研究员

20分钟写一篇综述,助力文献阅读效率提升50倍。

立即体验

用中文搜PubMed

大模型驱动的PubMed中文搜索引擎

马上搜索

文档翻译

学术文献翻译模型,支持多种主流文档格式。

立即体验