Suppr超能文献

LINC00162基因沉默通过调节MAPK信号通路和细胞凋亡增强索拉非尼敏感性并抑制甲状腺癌细胞进展。

LINC00162 silencing enhances sorafenib sensitivity and inhibits thyroid cancer cells progression through modulation of MAPK signaling and apoptosis.

作者信息

Hejazi Maryam, Bahojb Mahdavi Seyedeh Zahra, Abedimanesh Saba, Heshmat Ramin, Larijani Bagher, Mokhtarzadeh Amir Ali, Shafiee Gita, Tavangar Seyed Mohammad

机构信息

Chronic Diseases Research Center, Endocrinology and Metabolism Population Sciences Institute, Tehran University of Medical Sciences, Tehran, Iran.

Immunology Research Center, Tabriz University of Medical Sciences, Tabriz, Iran.

出版信息

Sci Rep. 2025 Aug 13;15(1):29726. doi: 10.1038/s41598-025-12805-x.

Abstract

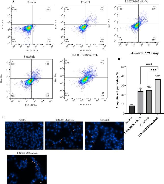
Many studies have reported the aberrant expression of lncRNAs and indicated their role in cancer progression and drug resistance across various cancers. In this study, we aimed to evaluate the effect of LINC00162 lncRNA on the chemosensitivity of thyroid cancer cells, both individually and in combination with sorafenib, on various biological processes. In this regard, we conducted our experiments in several groups: (1) LINC00162 siRNA-transfected cells, (2) Sorafenib-treated cells, (3) Cells that received both siRNA transfection and sorafenib treatment (4) Control group. MTT assay results revealed that siRNA-mediated silencing of LINC00162 reduced the viability of the B-CPAP thyroid cancer cells and increased the sensitivity of these cells to sorafenib by reducing its IC50. Flow cytometry analysis of apoptosis and cell cycle progression indicated that LINC00162 silencing induced apoptosis and Sub-G1 cell cycle arrest, while its combination with sorafenib significantly increased the apoptosis rate and also arrested cells in the G2-M phase in addition to the Sub-G1 phase. This combination treatment increased the expression of apoptosis-related genes BAX, CASP3, CASP9 while decreasing BCL2 expression. Additionally, significant inhibition of the cell-cycle related genes MYC and Cyclin D and upregulation of TP53 were observed following combination treatment. Furthermore, the combination therapy reduced the migration of B-CPAP cells through the downregulation of MMP-3 and MMP-9. Colony sizes and numbers also decreased following siRNA-mediated silencing of LINC00162 and sorafenib treatment. qRT-PCR analysis of stemness-related genes, including NANOG, SOX2, CD44, and CD133 confirmed the findings of the colony formation assay. To understand the underlying mechanisms of LINC00162 lncRNA in thyroid cancer progression, we evaluated the expression of MAPK pathway genes. Our findings indicated that LINC00162 silencing, in combination with sorafenib, reduced the expression of MAPK, KRAS, and RAF genes. From our findings, we can conclude that LINC00162 silencing, both individually and combined with sorafenib, reduced the progression and viability of thyroid cancer cells through modulating genes involved in key pathways and could be considered a new therapeutic approach for the treatment of papillary thyroid cancer (PTC).

摘要

许多研究报告了长链非编码RNA(lncRNAs)的异常表达,并指出它们在各种癌症的进展和耐药性中所起的作用。在本研究中,我们旨在评估LINC00162 lncRNA对甲状腺癌细胞化学敏感性的影响,包括单独作用以及与索拉非尼联合作用时对各种生物学过程的影响。在这方面,我们进行了几组实验:(1)转染LINC00162 siRNA的细胞;(2)索拉非尼处理的细胞;(3)同时接受siRNA转染和索拉非尼处理的细胞;(4)对照组。MTT试验结果显示,siRNA介导的LINC00162沉默降低了B-CPAP甲状腺癌细胞的活力,并通过降低其半数抑制浓度(IC50)提高了这些细胞对索拉非尼的敏感性。细胞凋亡和细胞周期进程的流式细胞术分析表明,LINC00162沉默诱导了细胞凋亡和亚G1期细胞周期阻滞,而其与索拉非尼联合使用时,除了亚G1期外,还显著提高了凋亡率,并使细胞停滞在G2-M期。这种联合治疗增加了凋亡相关基因BAX、CASP3、CASP9的表达,同时降低了BCL2的表达。此外,联合治疗后还观察到细胞周期相关基因MYC和细胞周期蛋白D受到显著抑制,而TP53上调。此外,联合治疗通过下调基质金属蛋白酶-3(MMP-3)和基质金属蛋白酶-9(MMP-9)减少了B-CPAP细胞的迁移。在LINC00162 siRNA介导的沉默和索拉非尼处理后,集落大小和数量也减少了。对包括NANOG、SOX2、CD44和CD133在内的干性相关基因的qRT-PCR分析证实了集落形成试验的结果。为了了解LINC00162 lncRNA在甲状腺癌进展中的潜在机制,我们评估了丝裂原活化蛋白激酶(MAPK)通路基因的表达。我们的研究结果表明,LINC00162沉默与索拉非尼联合使用时,降低了MAPK、KRAS和RAF基因的表达。从我们的研究结果可以得出结论,LINC00162沉默单独或与索拉非尼联合使用时,通过调节关键通路中的相关基因,降低了甲状腺癌细胞的进展和活力,可被视为治疗甲状腺乳头状癌(PTC)的一种新的治疗方法。

https://cdn.ncbi.nlm.nih.gov/pmc/blobs/95f5/12350744/59a001885e9e/41598_2025_12805_Fig1_HTML.jpg

文献AI研究员

20分钟写一篇综述,助力文献阅读效率提升50倍。

立即体验

用中文搜PubMed

大模型驱动的PubMed中文搜索引擎

马上搜索

文档翻译

学术文献翻译模型,支持多种主流文档格式。

立即体验