Suppr超能文献

癌细胞SPOCD1通过激活癌症相关成纤维细胞中的CXCL12/CXCR4信号通路促进结直肠癌肝转移。

Cancer cell SPOCD1 promotes colorectal cancer liver metastasis by activating the CXCL12/CXCR4 signaling pathway in cancer-associated fibroblasts.

作者信息

Peng Geng, Zhong Lin, Luo Lina, Ju Yongle, Lu Yan, Ng Lui, Foo Dominic Chi-Chung, Cheng Fu, Huang Luji, Ouyang Manzhao

机构信息

Department of Gastrointestinal Surgery, The Eighth Affiliated Hospital of Southern Medical University, The First People's Hospital of Shunde Foshan), Shunde, Foshan, Guangdong Province, 528300, China.

The Second School of Clinical Medicine, Southern Medical University, Guangzhou, Guangdong Province, 510080, China.

出版信息

J Transl Med. 2025 Aug 13;23(1):902. doi: 10.1186/s12967-025-06863-y.

Abstract

BACKGROUND

Liver metastasis remains a major cause of death in colorectal cancer (CRC). Interactions between tumor cells and components of the tumor microenvironment (TME) are integral to the progression of cancer cell migration and metastatic dissemination. Investigating these cellular dynamics is essential for identifying actionable therapeutic targets.

METHODS

This study employed bioinformatics analysis, IHC, WB, and murine in vivo imaging to delineate the role of SPOCD1 in CRC. Additional in vitro co-culture systems, immunofluorescence, and RNA-seq were utilized to determine how SPOCD1 modulated epithelial-mesenchymal transition (EMT) through cancer-associated fibroblasts (CAFs). Mechanistic insight into SPOCD1-mediated transcriptional regulation of LAMA4 was obtained via dual-luciferase reporter assays, ChIP-qPCR, and Co-IP.

RESULTS

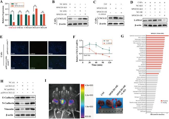
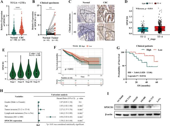
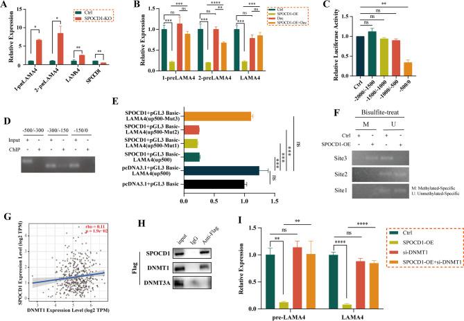
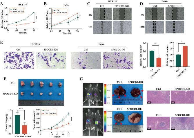
SPOCD1 was found to be markedly upregulated in CRC cells and exhibited potent pro-metastatic activity in vivo. Integration of external datasets with experimental validation revealed a strong correlation between SPOCD1 expression and CAFs infiltration in the TME. Further analyses demonstrated that SPOCD1 enhanced CXCL12 expression in CAFs via upregulation of LAMA4, enabling CXCL12 to engage CXCR4 on CRC cells and activate EMT signaling, thereby driving metastasis. This signaling axis was effectively interrupted by CXCR4 inhibitors. Mechanistically, SPOCD1 promoted LAMA4 expression through DNMT1 recruitment, facilitating DNA methylation-dependent transcriptional regulation.

CONCLUSION

This study delineates a SPOCD1-centered interaction network between CRC cells and CAFs in colorectal cancer liver metastasis (CRLM), offering novel molecular candidates for therapeutic intervention in CRLM.

摘要

背景

肝转移仍然是结直肠癌(CRC)患者死亡的主要原因。肿瘤细胞与肿瘤微环境(TME)成分之间的相互作用是癌细胞迁移和转移扩散过程中不可或缺的一部分。研究这些细胞动力学对于确定可操作的治疗靶点至关重要。

方法

本研究采用生物信息学分析、免疫组化(IHC)、蛋白质免疫印迹(WB)和小鼠体内成像技术来阐明SPOCD1在结直肠癌中的作用。另外,利用体外共培养系统、免疫荧光和RNA测序来确定SPOCD1如何通过癌症相关成纤维细胞(CAFs)调节上皮-间质转化(EMT)。通过双荧光素酶报告基因检测、染色质免疫沉淀定量PCR(ChIP-qPCR)和免疫共沉淀(Co-IP),深入了解SPOCD1介导的层粘连蛋白α4(LAMA4)转录调控机制。

结果

研究发现SPOCD1在结直肠癌细胞中显著上调,并在体内表现出强大的促转移活性。外部数据集与实验验证相结合表明,SPOCD1表达与TME中CAFs浸润之间存在强相关性。进一步分析表明,SPOCD1通过上调LAMA4增强CAFs中趋化因子配体12(CXCL12)的表达,使CXCL12与结直肠癌细胞上的趋化因子受体4(CXCR4)结合并激活EMT信号,从而驱动转移。CXCR4抑制剂可有效阻断这一信号轴。机制上,SPOCD1通过招募DNA甲基转移酶1(DNMT1)促进LAMA4表达,促进DNA甲基化依赖性转录调控。

结论

本研究描绘了在结直肠癌肝转移(CRLM)中以SPOCD1为中心的结直肠癌细胞与CAFs之间的相互作用网络,为CRLM的治疗干预提供了新的分子靶点。

https://cdn.ncbi.nlm.nih.gov/pmc/blobs/2c2d/12351940/c2a99555c0d6/12967_2025_6863_Fig1_HTML.jpg

文献AI研究员

20分钟写一篇综述,助力文献阅读效率提升50倍。

立即体验

用中文搜PubMed

大模型驱动的PubMed中文搜索引擎

马上搜索

文档翻译

学术文献翻译模型,支持多种主流文档格式。

立即体验