Suppr超能文献

邻体亲缘关系有助于提高水稻品种混合种植的产量。

Neighbor Relatedness Contributes to Improvement in Grain Yields in Rice Cultivar Mixtures.

作者信息

Xu You, Han Qin-Hang, Xie Shuai-Shuai, Kong Chui-Hua

机构信息

College of Resources and Environmental Sciences, China Agricultural University, Beijing 100193, China.

Institute of Ecological Conservation and Restoration, Chinese Academy of Forestry, Beijing 100091, China.

出版信息

Plants (Basel). 2025 Aug 2;14(15):2385. doi: 10.3390/plants14152385.

Abstract

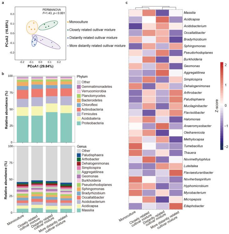
The improvement in yield in cultivar mixtures has been well established. Despite increasing knowledge of the improvement involving within-species diversification and resource use efficiency, little is known about the benefits arising from relatedness-mediated intraspecific interactions in cultivar mixtures. This study used a relatedness gradient of rice cultivars to test whether neighbor relatedness contributes to improvements in grain yields in cultivar mixtures. We experimentally demonstrated the grain yield of rice cultivar mixtures with varying genetic relatedness under both field and controlled conditions. As a result, a closely related cultivar mixture had increased grain yield compared to monoculture and distantly related mixtures by optimizing the root-to-shoot ratio and accelerating flowering. The benefits over monoculture were most pronounced when compared to the significant yield reductions observed in distantly related mixtures. The relatedness-mediated improvement in yields depended on soil volume and nitrogen use level, with effects attenuating under larger soil volumes or nitrogen deficiency. Furthermore, neighbor relatedness enhanced the richness and diversity of both bacterial and fungal communities in the rhizosphere soil, leading to a significant restructuring of the microbial community composition. These findings suggest that neighbor relatedness may improve the grain yield of rice cultivar mixtures. Beneficial plant-plant interactions may be generated by manipulating cultivar kinship within a crop species. A thorough understanding of kinship strategies in cultivar mixtures offers promising prospects for increasing crop production.

摘要

品种混合种植中产量的提高已得到充分证实。尽管人们对涉及种内多样性和资源利用效率的提高有了越来越多的了解,但对于品种混合种植中亲缘关系介导的种内相互作用所带来的益处却知之甚少。本研究利用水稻品种的亲缘关系梯度来测试邻体亲缘关系是否有助于提高品种混合种植中的谷物产量。我们在田间和可控条件下通过实验证明了具有不同遗传亲缘关系的水稻品种混合种植的谷物产量。结果表明,与单作和远缘品种混合种植相比,亲缘关系较近的品种混合种植通过优化根冠比和加速开花提高了谷物产量。与远缘品种混合种植中观察到的显著减产相比,与单作相比的优势最为明显。亲缘关系介导的产量提高取决于土壤体积和氮素利用水平,在较大土壤体积或氮素缺乏的情况下效果会减弱。此外,邻体亲缘关系增强了根际土壤中细菌和真菌群落的丰富度和多样性,导致微生物群落组成发生显著重组。这些发现表明,邻体亲缘关系可能会提高水稻品种混合种植的谷物产量。通过操纵作物品种内的亲缘关系,可能会产生有益的植物间相互作用。深入了解品种混合种植中的亲缘关系策略为提高作物产量提供了广阔前景。

https://cdn.ncbi.nlm.nih.gov/pmc/blobs/56cd/12349112/049753962024/plants-14-02385-g001.jpg

文献AI研究员

20分钟写一篇综述,助力文献阅读效率提升50倍。

立即体验

用中文搜PubMed

大模型驱动的PubMed中文搜索引擎

马上搜索

文档翻译

学术文献翻译模型,支持多种主流文档格式。

立即体验