Suppr超能文献

蛋白激酶C(PKC)调节乳腺癌中丝裂原活化蛋白激酶/应激活化蛋白激酶(MAPK/JNK)信号通路、c-Jun/活化蛋白-1(AP-1)和肿瘤坏死因子(TNF)之间的致癌正反馈环。

PKC- Regulates an Oncogenic Positive Feedback Loop Between the MAPK/JNK Signaling Pathway, c-Jun/AP-1 and TNF- in Breast Cancer.

作者信息

Nowshin Oishee Nuzhat, Marzan Mahfuza, Olatunji Abigail Oluwafisayo, Khalid Khandker Mohammad, Hasib Shourav Abiral, Noor Radwan Ebna, Kharitonova Anna, Astalos Aaron Joshua, Leahy James W, Acevedo-Duncan Mildred

机构信息

Department of Chemistry, University of South Florida, 4202 E Fowler Ave, CHE 205, Tampa, FL 33620, USA.

出版信息

Int J Mol Sci. 2025 Jul 28;26(15):7288. doi: 10.3390/ijms26157288.

Abstract

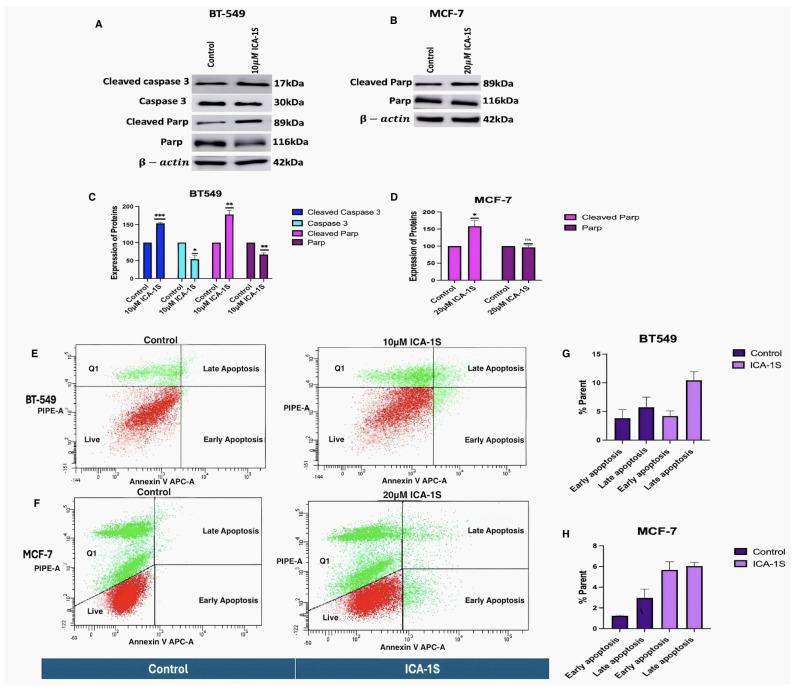
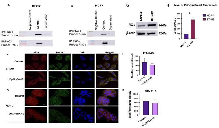
Breast cancer is the second most common cancer in the United States and consists of 30% of all new female cancer each year. PKC iota (PKC-ι) is a bonafide human oncogene and is overexpressed in many types of cancer, including breast cancer. This study explores the role of PKC-ι in regulating the transcription factor Jun proto-oncogene (c-Jun), pro-inflammatory cytokine Tumor Necrosis Factor-alpha (TNF-α), and the Mitogen-Activated Protein Kinase/Jun N-terminal kinase (MAPK/JNK) pathway, which also exhibits an oncogenic role in breast cancer. ICA-1S, a PKC-ι specific inhibitor, was used to inhibit PKC-ι to observe the subsequent effect on the levels of c-Jun, TNF-α, and the MAPK/JNK signaling pathway. To obtain the results, cell proliferation assay, Western blotting, co-immunoprecipitation, small interfering RNA (siRNA), immunofluorescence, flow cytometry, cycloheximide (CHX) chase assay, and reverse transcription quantitative PCR (RT-qPCR) techniques were implemented. ICA-1S significantly inhibited cell proliferation and induced apoptosis in both breast cancer cell lines. Treatment with ICA-1S and siRNA also reduced the expression levels of the MAPK/JNK pathway protein, c-Jun, and TNF-α in both cell lines. PKC-ι was also found to be strongly associated with c-Jun, via which it regulated the MAPK/JNK pathway. Additionally, ICA-1S was found to promote the degradation of c-Jun and decrease the mRNA levels of c-Jun. We concluded that PKC-ι plays a crucial role in regulating breast cancer, and the inhibition of PKC-ι by ICA-1S reduces breast cancer cell proliferation and induces apoptosis. Therefore, targeting PKC-ι as a potential therapeutic target in breast cancer could be a significant approach in breast cancer research.

摘要

乳腺癌是美国第二常见的癌症,每年占所有新发女性癌症的30%。蛋白激酶C ι(PKC-ι)是一种货真价实的人类致癌基因,在包括乳腺癌在内的多种癌症中均有过表达。本研究探讨了PKC-ι在调节转录因子原癌基因Jun(c-Jun)、促炎细胞因子肿瘤坏死因子-α(TNF-α)以及丝裂原活化蛋白激酶/ Jun氨基末端激酶(MAPK/JNK)通路中的作用,该通路在乳腺癌中也发挥致癌作用。使用PKC-ι特异性抑制剂ICA-1S抑制PKC-ι,以观察其对c-Jun、TNF-α水平及MAPK/JNK信号通路的后续影响。为获得结果,实施了细胞增殖测定、蛋白质印迹法、免疫共沉淀、小干扰RNA(siRNA)、免疫荧光、流式细胞术、放线菌酮(CHX)追踪测定以及逆转录定量PCR(RT-qPCR)技术。ICA-1S在两种乳腺癌细胞系中均显著抑制细胞增殖并诱导凋亡。用ICA-1S和siRNA处理也降低了两种细胞系中MAPK/JNK通路蛋白、c-Jun和TNF-α的表达水平。还发现PKC-ι与c-Jun密切相关,并通过c-Jun调节MAPK/JNK通路。此外,发现ICA-1S可促进c-Jun的降解并降低c-Jun的mRNA水平。我们得出结论,PKC-ι在调节乳腺癌中起关键作用,ICA-1S对PKC-ι的抑制作用可减少乳腺癌细胞增殖并诱导凋亡。因此,将PKC-ι作为乳腺癌潜在的治疗靶点可能是乳腺癌研究中的一种重要方法。

https://cdn.ncbi.nlm.nih.gov/pmc/blobs/713c/12347049/7c0f0118f740/ijms-26-07288-g001.jpg

文献AI研究员

20分钟写一篇综述,助力文献阅读效率提升50倍。

立即体验

用中文搜PubMed

大模型驱动的PubMed中文搜索引擎

马上搜索

文档翻译

学术文献翻译模型,支持多种主流文档格式。

立即体验