Suppr超能文献

使用GRSA和生物启发算法的肽三级结构预测增强方法

Enhanced Methodology for Peptide Tertiary Structure Prediction Using GRSA and Bio-Inspired Algorithm.

作者信息

Soto-Monterrubio Diego A, Peraza-Vázquez Hernán, Peña-Delgado Adrián F, González-Hernández José G

机构信息

Instituto Politécnico Nacional, Centro de Investigación en Ciencia Aplicada y Tecnología Avanzada, Km.14.5 Carretera Tampico-Puerto Industrial Altamira, Altamira 89600, Tamaulipas, Mexico.

Departamento de Mecatrónica y Energías Renovables, Universidad Tecnológica de Altamira, Boulevard de los Ríos Km. 3 + 100, Puerto Industrial Altamira, Altamira 89601, Tamaulipas, Mexico.

出版信息

Int J Mol Sci. 2025 Aug 2;26(15):7484. doi: 10.3390/ijms26157484.

Abstract

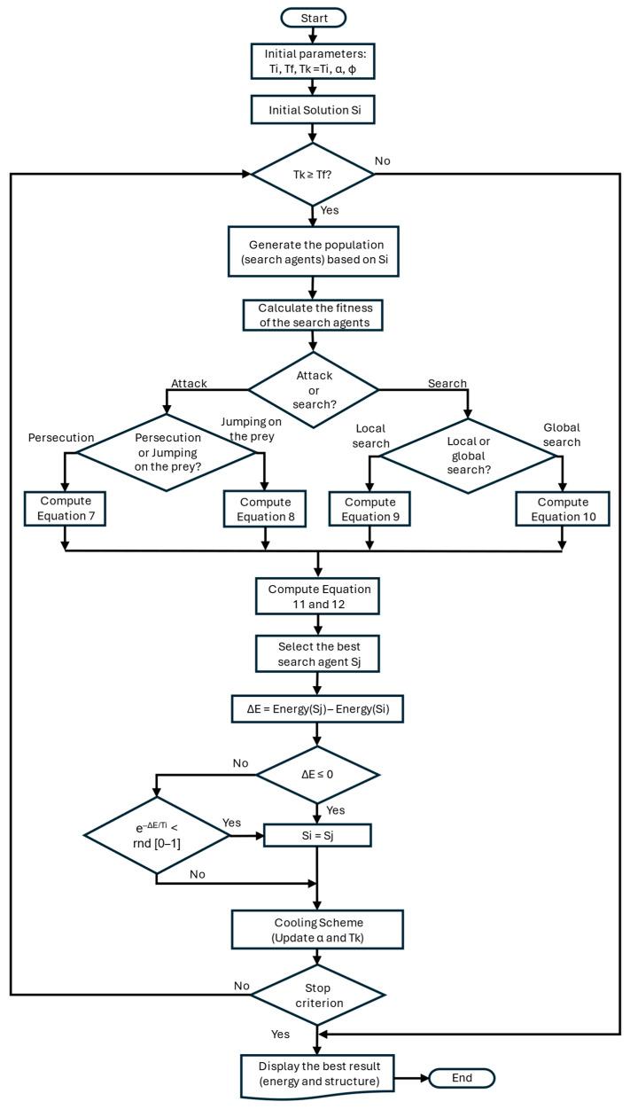
Recent advancements have been made in the precise prediction of protein structures within the Protein Folding Problem (PFP), particularly in relation to minimizing the energy function to achieve stable and biologically relevant protein structures. This problem is classified as NP-hard within computational theory, necessitating the development of various techniques and algorithms. Bio-inspired algorithms have proven effective in addressing NP-hard challenges in practical applications. This study introduces a novel hybrid algorithm, termed GRSABio, which integrates the strategies of Jumping Spider Algorithm (JSOA) with the Golden Ratio Simulated Annealing (GRSA) for peptide prediction. Furthermore, the GRSABio algorithm incorporates a Convolutional Neural Network for fragment prediction (FCNN), forms an enhanced methodology called GRSABio-FCNN. This integrated framework achieves improved structure refinement based on energy for protein prediction. The proposed enhanced GRSABio-FCNN approach was applied to a dataset of 60 peptides. The Wilcoxon and Friedman statistics test were employed to compare the GRSABio-FCNN results against recent state-of-the-art-approaches. The results of these tests indicate that the GRSABio-FCNN approach is competitive with state-of-the-art methods for peptides up to 50 amino acids in length and surpasses leading PFP algorithms for peptides with up to 30 amino acids.

摘要

在蛋白质折叠问题(PFP)中,蛋白质结构的精确预测方面取得了最新进展,特别是在最小化能量函数以实现稳定且具有生物学相关性的蛋白质结构方面。在计算理论中,这个问题被归类为NP难问题,因此需要开发各种技术和算法。受生物启发的算法已被证明在实际应用中有效解决NP难挑战。本研究引入了一种新颖的混合算法,称为GRSABio,它将跳蛛算法(JSOA)的策略与黄金分割模拟退火(GRSA)相结合用于肽预测。此外,GRSABio算法结合了用于片段预测的卷积神经网络(FCNN),形成了一种称为GRSABio-FCNN的增强方法。这个集成框架在基于能量的蛋白质预测中实现了改进的结构优化。所提出的增强型GRSABio-FCNN方法应用于一个包含60个肽的数据集。使用威尔科克森和弗里德曼统计检验将GRSABio-FCNN的结果与最近的最先进方法进行比较。这些测试结果表明,对于长度达50个氨基酸的肽,GRSABio-FCNN方法与最先进方法具有竞争力,对于长度达30个氨基酸的肽,它超过了领先的PFP算法。

https://cdn.ncbi.nlm.nih.gov/pmc/blobs/0713/12347305/f14f6d5f3ee8/ijms-26-07484-g010.jpg

文献AI研究员

20分钟写一篇综述,助力文献阅读效率提升50倍。

立即体验

用中文搜PubMed

大模型驱动的PubMed中文搜索引擎

马上搜索

文档翻译

学术文献翻译模型,支持多种主流文档格式。

立即体验