Suppr超能文献

工程化神经导管通过巨噬细胞触发的级联反应调节微环境,从而增强周围神经再生。

Engineered nerve guide conduit enhances peripheral nerve regeneration by modulating the microenvironment through macrophage-triggered cascade reactions.

作者信息

Yang Xindi, Liang Xiao, Wang Binyi, Gao Xing, Yang Wenqiang, Li Jiajun, Cai Huaan, Tong Zan, Chen Yun

机构信息

Department of Biomedical Engineering and Hubei Province Key Laboratory of Allergy and Immune Related Disease, TaiKang Medical School (School of Basic Medicine Sciences), Wuhan University, Wuhan, 430071, China.

Hubei Provincial Key Laboratory of Developmentally Originated Disease, TaiKang Medical School (School of Basic Medicine Sciences), Wuhan University, Wuhan, 430071, China.

出版信息

Bioact Mater. 2025 May 7;51:46-69. doi: 10.1016/j.bioactmat.2025.04.033. eCollection 2025 Sep.

Abstract

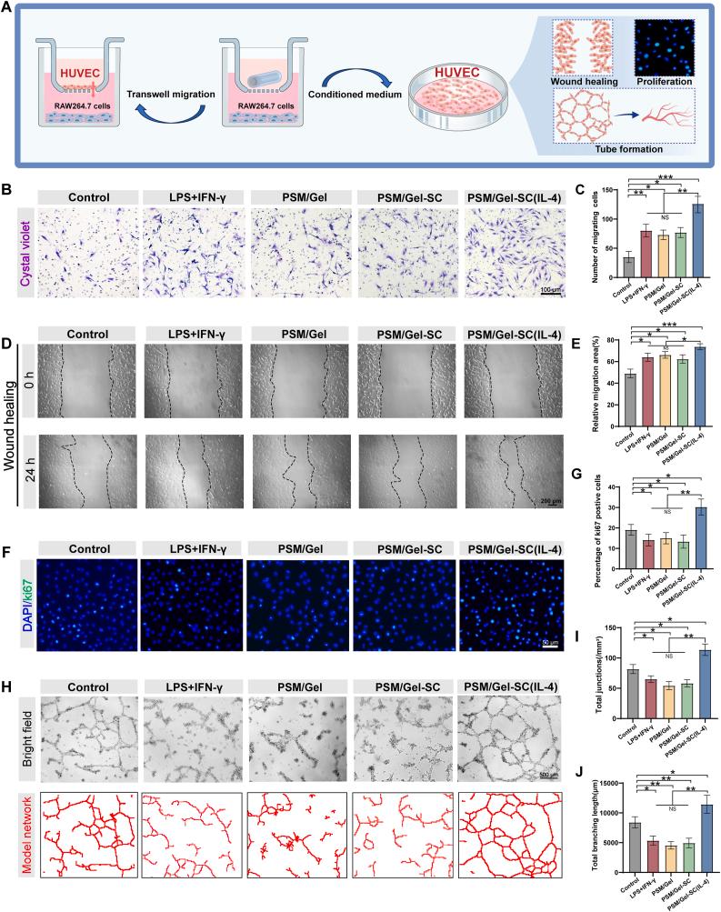
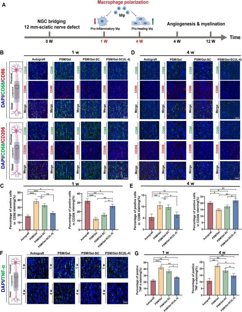
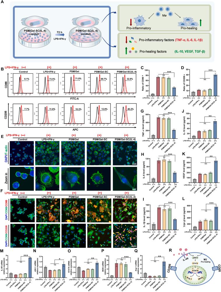
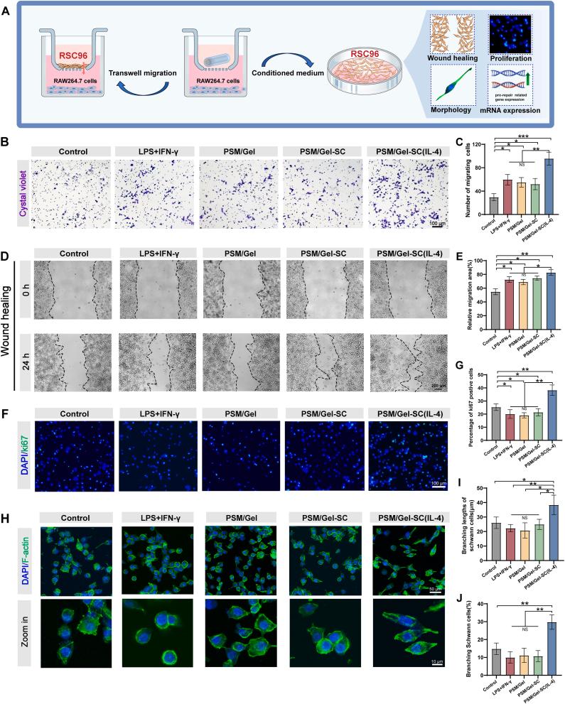
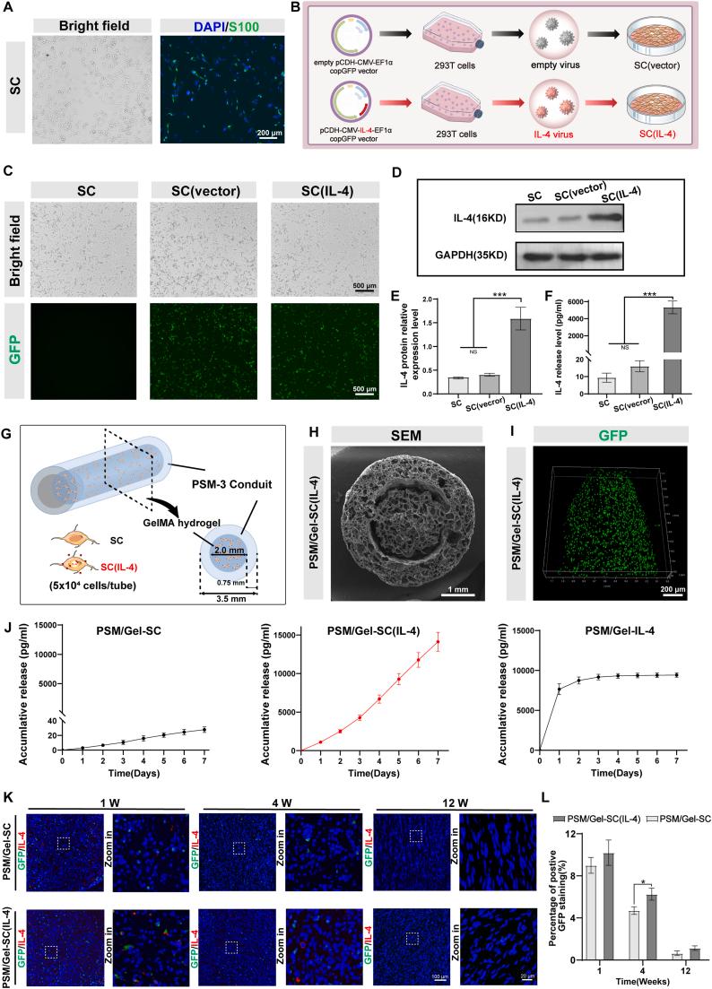
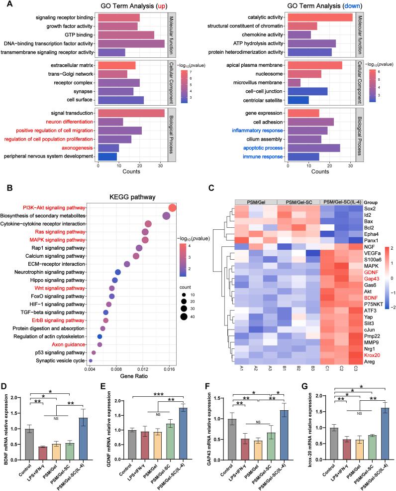
Nerve regeneration after peripheral nerve injury (PNI) depends on exogenous and endogenous pro-healing signals in the microenvironment. Maintaining immune system homeostasis and remodeling the regenerative microenvironment are crucial prerequisites for promoting nerve regeneration. Here, a double-layer PSM/Gel-SC(IL-4) nerve guide conduit was fabricated by photocrosslinking poly (ethylene glycol) diacrylate (PEGDA) and methacrylic acid-sodium alginate (SAMA) hydrogel as the outer layer, with GelMA encapsulating IL-4 overexpressing Schwann cells as the inner layer. PSM/Gel-SC(IL-4) conduit enabled the sustained release of IL-4, inducing pro-healing macrophages polarization through JAK1/STAT6 pathway . The polarized macrophages further triggered the cellular cascade reactions, enhancing the pro-healing characteristics of endothelial cells and Schwann cells. In addition, PSM/Gel-SC(IL-4) conduit significantly promoted functional recovery and nerve regeneration in 12-mm rat sciatic nerve defect model, induced pro-healing macrophage polarization at the early stage and accelerated angiogenesis and myelination at the nerve regeneration stage. This study developed a novel immunomodulatory strategy to remodel the regenerative microenvironment, and explored the underlying cellular and molecular mechanism, demonstrating considerable therapeutic potential for long-distance nerve defect.

摘要

周围神经损伤(PNI)后的神经再生取决于微环境中的外源性和内源性促愈合信号。维持免疫系统稳态和重塑再生微环境是促进神经再生的关键先决条件。在此,通过光交联聚(乙二醇)二丙烯酸酯(PEGDA)和甲基丙烯酸 - 海藻酸钠(SAMA)水凝胶作为外层,制备了双层PSM/Gel-SC(IL-4)神经引导导管,其中GelMA包裹过表达IL-4的雪旺细胞作为内层。PSM/Gel-SC(IL-4)导管能够持续释放IL-4,通过JAK1/STAT6途径诱导促愈合巨噬细胞极化。极化的巨噬细胞进一步触发细胞级联反应,增强内皮细胞和雪旺细胞的促愈合特性。此外,PSM/Gel-SC(IL-4)导管在12毫米大鼠坐骨神经缺损模型中显著促进功能恢复和神经再生,在早期诱导促愈合巨噬细胞极化,并在神经再生阶段加速血管生成和髓鞘形成。本研究开发了一种新型免疫调节策略来重塑再生微环境,并探索了潜在的细胞和分子机制,显示出对长距离神经缺损具有可观的治疗潜力。

https://cdn.ncbi.nlm.nih.gov/pmc/blobs/f09c/12348796/d2cba6448591/ga1.jpg

文献AI研究员

20分钟写一篇综述,助力文献阅读效率提升50倍。

立即体验

用中文搜PubMed

大模型驱动的PubMed中文搜索引擎

马上搜索

文档翻译

学术文献翻译模型,支持多种主流文档格式。

立即体验