Suppr超能文献

与来自癫痫患者大脑的原代细胞相比,原代人胶质瘤细胞(低级别和高级别)中Toll样受体和炎症介质的表达。

Expression of toll-like receptors and inflammatory mediators in primary human glioma cells (low- and high-grade) compared to primary cells from epileptic human brain.

作者信息

Masoomabadi Negin, Ebrahimi Safieh, Noorbakhsh Farshid, Tabibkhooei Alireza, Mohaddes Gisou, Sadigh-Eteghad Saeed, Khaleghi Ghadiri Maryam, Ghadiri Tahereh, Gorji Ali

机构信息

Department of Neuroscience and Cognition, Faculty of Advanced Medical Sciences, Tabriz University of Medical Sciences, Tabriz, Iran.

Department of Clinical Biochemistry, Faculty of Medicine, Mashhad University of Medical Sciences, Mashhad, Iran.

出版信息

Iran J Basic Med Sci. 2025;28(9):1204-1211. doi: 10.22038/ijbms.2025.83939.18166.

Abstract

OBJECTIVES

Toll-like receptors (TLRs) have been implicated in the pathogenesis of glioma as principal regulators of inflammation and innate immune function. Considering the heterogeneous nature of gliomas, ranging from low to high grade with different therapeutic responses, investigating the differences in the levels of TLR2 and TLR4 and associated inflammatory markers in these distinct groups is of great clinical significance.

MATERIALS AND METHODS

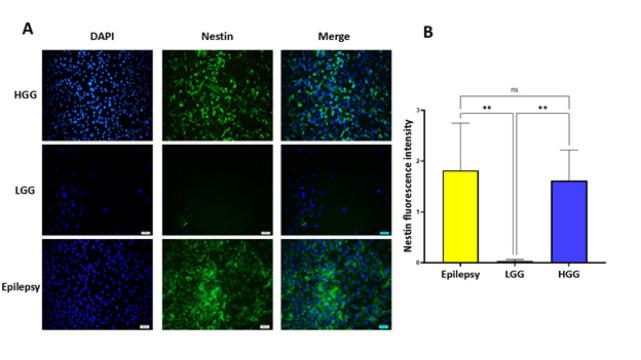
In this study, we investigated changes in the protein expression levels of TLR2 and TLR4, along with key inflammatory mediators, including nuclear factor kappa B (NF-κB) as a downstream signaling molecule, and tumor necrosis factor-alpha (TNF-α), a target of NF-κB activation, by using western blotting. Primary human cells were isolated from surgically resected tissue samples of patients with low- and high-grade gliomas and were compared to cells derived from the human epileptic brain. cell characterization was performed via immunocytochemistry using markers specific to each group.

RESULTS

Protein levels were assessed by western blotting. TLR2 expression was significantly higher in the high-grade glioma group compared to the low-grade group. The expression of TLR2 and TLR4 was significantly greater in the epilepsy group compared to the low-grade glioma group. No remarkable differences were detected in the levels of NF-κB and TNF-α between high and low-grade gliomas.

CONCLUSION

Our results revealed distinct patterns of TLR expression between low- and high-grade gliomas, underscoring the potential involvement of TLRs in the cellular heterogeneity of gliomas.

摘要

目的

Toll样受体(TLRs)作为炎症和先天免疫功能的主要调节因子,已被认为与胶质瘤的发病机制有关。鉴于胶质瘤具有从低级别到高级别不等且伴有不同治疗反应的异质性,研究这些不同组别中TLR2和TLR4水平以及相关炎症标志物的差异具有重要的临床意义。

材料与方法

在本研究中,我们通过蛋白质印迹法研究了TLR2和TLR4的蛋白质表达水平变化,以及关键炎症介质的变化,包括作为下游信号分子的核因子κB(NF-κB)和作为NF-κB激活靶点的肿瘤坏死因子-α(TNF-α)。从低级别和高级别胶质瘤患者的手术切除组织样本中分离出原代人类细胞,并与源自人类癫痫脑的细胞进行比较。通过使用每组特异性标志物的免疫细胞化学进行细胞表征。

结果

通过蛋白质印迹法评估蛋白质水平。与低级别胶质瘤组相比,高级别胶质瘤组中TLR2表达显著更高。与低级别胶质瘤组相比,癫痫组中TLR2和TLR4的表达显著更高。在高级别和低级别胶质瘤之间,未检测到NF-κB和TNF-α水平的显著差异。

结论

我们的结果揭示了低级别和高级别胶质瘤之间TLR表达的不同模式,强调了TLRs可能参与胶质瘤的细胞异质性。

https://cdn.ncbi.nlm.nih.gov/pmc/blobs/dfd2/12340408/85619565286b/ijbms-28-1204-g001.jpg

文献AI研究员

20分钟写一篇综述,助力文献阅读效率提升50倍。

立即体验

用中文搜PubMed

大模型驱动的PubMed中文搜索引擎

马上搜索

文档翻译

学术文献翻译模型,支持多种主流文档格式。

立即体验