Suppr超能文献

作用于巨噬细胞的非编码RNA药物TY1的口服生物利用度

Oral Bioavailability of a Noncoding RNA Drug, TY1, That Acts on Macrophages.

作者信息

Yamaguchi Shukuro, Miyamoto Kazutaka, Jones Xaviar M, Ciullo Alessandra, Tsi Kara, Anderson Jessica, Komuro Hiroaki, Soussi Salwa, Morris Ashley, Kitka Diana, Liu De-Zhao, Nguyen Anh, Marbán Eduardo, Ibrahim Ahmed G E

机构信息

Smidt Heart Institute Cedars-Sinai Medical Center Los Angeles California USA.

出版信息

J Extracell Biol. 2025 Aug 14;4(8):e70081. doi: 10.1002/jex2.70081. eCollection 2025 Aug.

Abstract

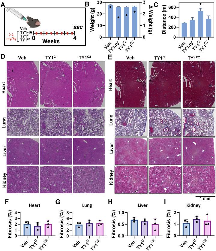
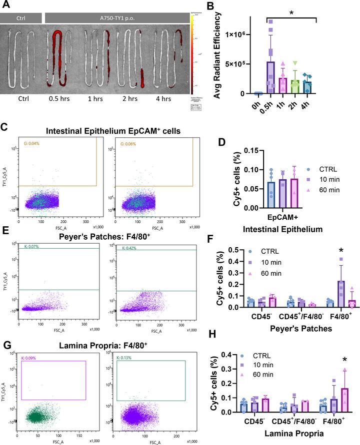
All approved RNA therapeutics require parenteral delivery. Here, we demonstrate an orally bioavailable formulation wherein synthetic noncoding (nc) RNA, packaged into lipid nanoparticles, is loaded into casein-chitosan (C2) micelles. We used the C2 formulation to deliver TY1, a 24-nucleotide synthetic ncRNA, which targets DNA damage and attenuates inflammation in macrophages. C2-formulated TY1 (TY1) efficiently packages and protects TY1 against degradative enzymes. In healthy mice, oral TY1 was well-tolerated and nontoxic. Oral TY1 exhibited disease-modifying bioactivity in two models of tissue injury: (1) rat myocardial infarction, where a single oral dose of TY1 was cardioprotective, on par with intravenously-delivered TY1; and (2) mouse acute lung injury, where a single dose of TY1 attenuated pulmonary inflammation. Mechanistic dissection revealed that TY1 is taken up by intestinal macrophages, namely those of the lamina propria and Peyer's patches. Afterwards, TY1 could be detected in circulating monocytes for up to 72 h post-ingestion. Unlike TY1, which acts on macrophages, an antisense oligonucleotide against Factor VII, which acts on hepatocytes, is not effective when administered in the C2 formulation. Thus, not all ncRNA drugs are bioactive when delivered by mouth. Oral delivery of macrophage-active RNA opens up a wide range of potential new therapeutic opportunities.

摘要

所有获批的RNA疗法都需要肠胃外给药。在此,我们展示了一种口服生物可利用制剂,其中包装在脂质纳米颗粒中的合成非编码(nc)RNA被载入酪蛋白-壳聚糖(C2)胶束中。我们使用C2制剂递送TY1,一种靶向DNA损伤并减轻巨噬细胞炎症的24个核苷酸的合成ncRNA。C2制剂的TY1(TY1)能有效包裹并保护TY1免受降解酶的影响。在健康小鼠中,口服TY1耐受性良好且无毒。口服TY1在两种组织损伤模型中展现出疾病修饰生物活性:(1)大鼠心肌梗死,单次口服剂量的TY1具有心脏保护作用,与静脉注射的TY1相当;(2)小鼠急性肺损伤,单次剂量的TY1减轻了肺部炎症。机制剖析显示,TY1被肠道巨噬细胞摄取,即固有层和派尔集合淋巴结的巨噬细胞。之后,在摄入后长达72小时的循环单核细胞中都能检测到TY1。与作用于巨噬细胞的TY1不同,一种作用于肝细胞的针对因子VII的反义寡核苷酸,以C2制剂给药时无效。因此,并非所有ncRNA药物口服给药时都具有生物活性。口服递送具有巨噬细胞活性的RNA开启了广泛的潜在新治疗机会。

https://cdn.ncbi.nlm.nih.gov/pmc/blobs/acb8/12353012/8c2989a54de8/JEX2-4-e70081-g003.jpg

文献AI研究员

20分钟写一篇综述,助力文献阅读效率提升50倍。

立即体验

用中文搜PubMed

大模型驱动的PubMed中文搜索引擎

马上搜索

文档翻译

学术文献翻译模型,支持多种主流文档格式。

立即体验