Suppr超能文献

高血压性心肌肥厚中的线粒体自噬:机制与治疗意义

Mitophagy in Hypertensive Cardiac Hypertrophy: Mechanisms and Therapeutic Implications.

作者信息

Li Shijun, Li Xiaoying

机构信息

Department of Hainan Health Care, The Second Medical Center of Chinese PLA General Hospital at Haitang Bay, Sanya, Hainan, PR China.

出版信息

J Clin Hypertens (Greenwich). 2025 Aug;27(8):e70127. doi: 10.1111/jch.70127.

Abstract

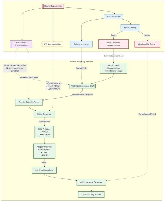
Hypertensive cardiac hypertrophy (HCH) is a compensatory response to chronic pressure overload, ultimately progressing to heart failure if left unmanaged. Emerging evidence highlights the critical role of mitochondrial dysfunction in HCH pathogenesis, with impaired mitophagy-a selective autophagic process that removes damaged mitochondria-contributing to cardiomyocyte death, oxidative stress, and fibrosis. Protective mitophagy eliminates damaged mitochondria, averting reactive oxygen species (ROS)/calcium overload in HCH. Conversely, its dysregulation-either insufficient clearance or excessive removal-exacerbates mitochondrial dysfunction, driving pathological hypertrophy, fibrosis, and bioenergetic crisis. This dual nature presents a therapeutic paradox demanding contextual modulation. This review comprehensively examines the molecular mechanisms underlying mitophagy dysregulation in HCH, focusing on key pathways such as PINK1/Parkin, BNIP3/NIX, and FUNDC1. We also discuss the interplay between mitophagy and other cellular processes, including mitochondrial biogenesis, inflammasome activation, and metabolic remodeling. Furthermore, we explore potential therapeutic strategies targeting mitophagy to ameliorate HCH, including pharmacological agents, lifestyle interventions, and gene therapy approaches. Understanding the dual role of mitophagy in HCH-both protective and detrimental-may pave the way for novel precision medicine strategies in cardiovascular disease.

摘要

高血压性心肌肥厚(HCH)是对慢性压力超负荷的一种代偿反应,如果不加以控制,最终会发展为心力衰竭。新出现的证据突出了线粒体功能障碍在HCH发病机制中的关键作用,其中线粒体自噬受损——一种清除受损线粒体的选择性自噬过程——导致心肌细胞死亡、氧化应激和纤维化。保护性线粒体自噬可清除受损线粒体,避免HCH中活性氧(ROS)/钙超载。相反,其失调——清除不足或过度清除——会加剧线粒体功能障碍,导致病理性肥厚、纤维化和生物能量危机。这种双重性质带来了一个需要根据具体情况进行调节的治疗悖论。本综述全面研究了HCH中线粒体自噬失调的分子机制,重点关注PINK1/Parkin、BNIP3/NIX和FUNDC1等关键途径。我们还讨论了线粒体自噬与其他细胞过程之间的相互作用,包括线粒体生物发生、炎性小体激活和代谢重塑。此外,我们探索了针对线粒体自噬以改善HCH的潜在治疗策略,包括药物制剂、生活方式干预和基因治疗方法。了解线粒体自噬在HCH中的双重作用——既有保护作用又有有害作用——可能为心血管疾病的新型精准医学策略铺平道路。

https://cdn.ncbi.nlm.nih.gov/pmc/blobs/c0cc/12358939/fe63c7938bc8/JCH-27-e70127-g002.jpg

文献AI研究员

20分钟写一篇综述,助力文献阅读效率提升50倍。

立即体验

用中文搜PubMed

大模型驱动的PubMed中文搜索引擎

马上搜索

文档翻译

学术文献翻译模型,支持多种主流文档格式。

立即体验